芯东西(公众号:aichip001)
作者 | ZeR0
编辑 | 漠影
芯东西6月30日报道,6月27日,全球前十大Fabless(无晶圆厂)半导体公司之一、图像传感器技术的先驱豪威集团正式递表港交所。
根据弗若斯特沙利文的资料,按2024年图像传感器解决方案收入计,豪威是全球第三大数字图像传感器供应商,同时也是全球第三大智能手机CIS(CMOS图像传感器)供应商,市场份额为10.5%;以及全球最大汽车CIS供应商,市场份额为32.9%。
2024年,豪威集团出货量超过112亿颗,全球活跃客户超过2300家。
其历史可追溯到1995年在美国成立的图像传感器公司豪威科技。
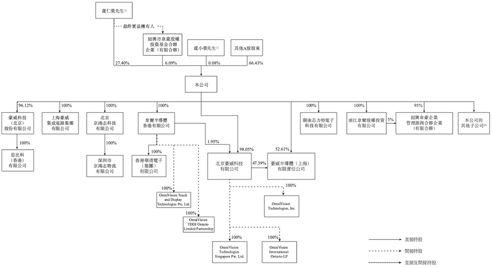
豪威集团前身是韦尔股份,由虞仁荣于2007年在上海注册成立为股份有限公司,2017年在A股上交所上市,2019年收购豪威科技,今年将公司名称变更为豪威集成电路(集团)股份有限公司,最新市值为1556.60亿元。
虞仁荣是豪威集团董事长兼执行董事,一直是其自成立以来的单一最大股东。
一、去年收入257亿元,利润超32亿元
2022年、2023年、2024年,豪威的收入分别为200.40亿元、209.84亿元、257.06亿元;年内利润分别为9.51亿元、5.44亿元、32.79亿元,研发费用分别为25.19亿元、22.39亿元、26.86亿元。
▲2022年~2024年,豪威集团营收、年内利润、研发支出变化(芯东西制图)
截至2024年12月31日,豪威集团共有2387名全职员工从事研发工作,拥有4865项授权专利,包括4659项发明专利、204项实用新型专利和2项外观设计专利,以及135项布局设计和83项软件著作权。
豪威提供图像传感器解决方案、显示解决方案、模拟解决方案三大业务,并已建立中国最大的半导体分销网络之一。
2024年,图像传感器解决方案贡献了其超7成的年收入。
其毛利及毛利率出现波动,主要是受市场状况变化的影响。
豪威超8成的收入来自中国大陆以外。
其综合现金流表概要如下:
在端侧AI领域,豪威去年发布的全新传感器在AR/VR/MR消费者头显和眼镜上实现眼球和面部追踪。这是其首次在MR市场将专有DCG HDR技术应用于像素尺寸为2.2μm的图像传感器。
二、前五大客户收入占比超50%
豪威的终端客户包括多家全球领先的智能手机OEM及ODM、汽车制造商、主流笔记本电脑OEM及ODM、大型医疗设备公司、安防设备制造商和各种消费电子制造商,同时也包括直接通过其合约制造商和供应链合作伙伴实现销售。
2022年、2023年、2024年,来自前五大客户的收入占其同期总收入的比例分别为55.2%、55.9%、51.0%。
同期,前五大供应商采购金额分别占其总采购金额的58.0%、61.0%、61.8%。
三、59岁中国芯片首富,又要IPO了
豪威集团创始人虞仁荣今年59岁,毕业于清华大学,在电子行业拥有35年经验,已连续多年蝉联中国芯片首富。在《2024年胡润百富榜》榜单中,虞仁荣的财富为425亿元。
虞仁荣直接持有豪威集团27.40%的股份,是豪威集团333,472,250股A股的直接实益拥有人,并通过虞仁荣最终控制的绍兴韦豪管理间接拥有豪威集团74,132,662股A股。
此外,虞仁荣的弟弟虞小荣是豪威972,000股A股的直接实益拥有人。
绍兴韦豪管理及虞小荣是与虞仁荣一致行动的人士。
虞仁荣、绍兴韦豪管理、虞小荣是一致行动人,构成豪威的控股股东,持股约33.57%。
2024年,豪威集团各董事薪酬如下:
结语:A股半导体企业密集转战港交所
根据弗若斯特沙利文的资料,全球CIS市场高度集中,按收入划分,2024年前五大参与者的市场份额合计为84.1%,其中豪威一直稳居全球前三。
A股企业正掀起一股赴港上市潮,其中包括多家知名半导体龙头企业。
豪威集团此次递表港交所,是其国际化战略的重要组成部分。该公司计划通过此次上市进一步扩大其品牌影响力,提升在全球半导体行业的地位。














