智东西(公众号:zhidxcom)
作者 | 陈骏达
编辑 | 漠影
2025年高考成绩已陆续出炉,全国各地的考生都面临一个同样的问题——填志愿。除了自行查阅相关信息,或是咨询专家之外,还有数千万考生和家长,选择了向AI求助。
长期提供高考信息服务的夸克今年有一个新能力爆了。截至6月30日,夸克已累计生成超过1000万份AI志愿报告,为考生和家长提供考生情况分析、填报策略设计、志愿表解读、风险提示等覆盖全面的信息,辅助志愿填报。

该报告由夸克今年新推出的“志愿报告”Agent打造,底层由夸克高考志愿大模型与高考知识库提供支持,并采用了“任务规划—执行—检查—反思”的深度研究逻辑。
这一Agent能根据用户提供的基本信息,规划思考路径,调用搜索工具进行信息收集,并在执行过程中动态优化志愿方案,甚至会主动反思扩展推荐范围。
“志愿报告”Agent展现出接近人类专家的决策思维和动态策略调整能力,这是传统工具难以实现的。作为夸克深度研究技术在垂类场景中的代表应用,“志愿报告”Agent在经历超过1000万份报告的验证之后,成为国内最大规模的深度研究应用。
夸克的通用深度研究功能,实际已于5月在夸克首页正式上线。通过拆解志愿报告的打造过程,我们能够窥得夸克深度研究的整体技术思路与发展方向。
一、5分钟生成完整报告,AI也能真正像专家一样思考
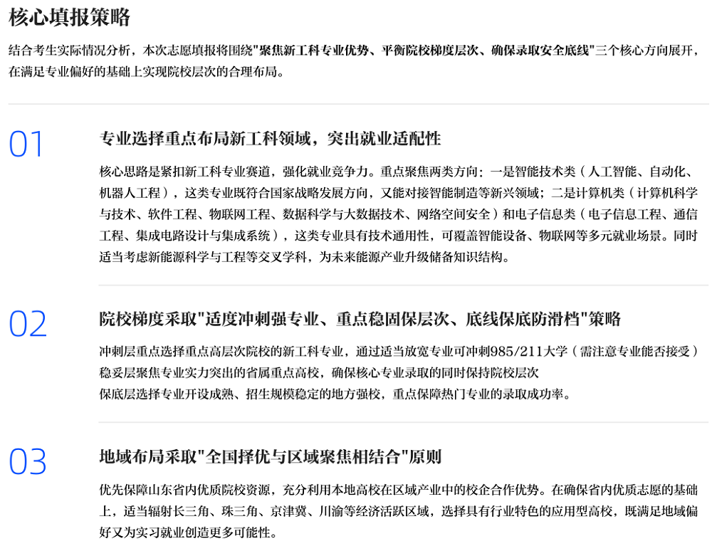
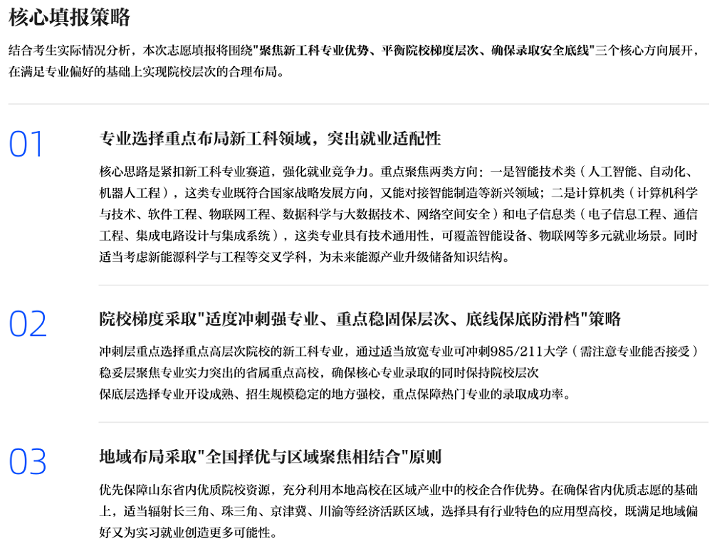
“志愿报告”是今年夸克针对志愿填报推出的核心功能之一,也是国内唯一可以生成完整志愿报告的Agent。在考生提交省份、成绩、兴趣偏好等信息后,“志愿报告”Agent能在5-10分钟内交付一份详实的报告。
这份报告能根据考生的信息,整理出清晰的填报策略,既能考虑到分段、选科组合等硬性指标,也能理解考生的专业倾向、职业规划、地域偏好等主观因素。

“志愿报告”Agent不仅会考虑录取率,还会综合考量地域布局、城市发展机会、考生职业发展路径等因素,给出的方案全面,且具有侧重点,能对重点志愿进行详尽的分析。
在执行过程中,Agent通过多轮“工具调用+反思调整”的机制,动态优化志愿方案。例如,当考生表达“倾向留在省内(广州、深圳优先)、不考虑偏远地区”时,模型会自动生成搜索指令:优先推荐广州、深圳的高校,其次考虑广东省内其他城市院校,排除偏远地区选项。
若优质选项受限,Agent还能主动反思扩展搜索范围,如增加广东周边发达城市,或在高层次高校(如985)上适度放开地域限制,为考生争取冲一冲的机会。
针对一些较为复杂、甚至自相矛盾的需求,“志愿报告”Agent会帮助用户进一步澄清需求。例如,面对“数学成绩差,但想报考计算机”这类常见冲突,系统会提示用户这一选择可能存在的能力匹配问题。
在高考志愿填报这个高决策风险、强个性化、信息复杂且动态变化的特殊场景中,AI系统需要实现真正可靠的决策支持。下面,我们就将深入解析夸克“志愿报告”Agent背后技术栈的核心架构与创新。
二、海量可信数据+人工挑刺,揭秘“志愿报告”Agent背后技术栈
在志愿填报这一垂直场景,准确的数据是Agent做出正确决策的重要前提。
夸克高考志愿大模型的知识库对高考相关权威站点实现近100%覆盖,共收集了8000多个站点的几十亿个网页,涵盖全国2900多所高校、近1600个本科专业,系统整合了院校分数线、专业设置、课程体系等核心教学信息。
这一知识库不仅收集H5网页数据,还投入大量人力收集非H5网页数据(如学校官网的招生信息和机构资料),以及线下专业资料,确保小众或非知名站点的权威信息也能被收录,从而保证了数据的全面性和权威性。
夸克高考知识库还投入海量资源对每个省份的高考政策及权威解读进行梳理、实时更新。通过OCR提取、多源交叉比对与人工抽检等多重机制,实现高可信度的数据引入与结构化治理,确保模型所依赖的数据具备权威性和可验证性。
此外考虑到志愿填报与未来就业强相关,夸克高考知识库还进一步将高校近三年的就业数据、考研数据、招录体检要求以及行业研究分析报告等延展信息纳入。
夸克的高考志愿大模型则是“志愿报告”Agent的大脑。
这一模型以通义千问为基座,充分利用了夸克过去7年来在高考数据方面的积累。夸克高考知识库的数据一方面会应用到夸克高考志愿大模型训练的训练过程中,作为训练语料,由模型打磨、精炼相关知识;另一方面也可作为模型推理时的RAG内容供给。
这一模型还通过多阶段的专项训练,获得了对复杂规则与用户需求的理解与推理能力。在内部测评中,高考志愿大模型的幻觉率相比通用模型大幅降低。
在指令微调阶段,夸克高考志愿大模型将数百名资深高考志愿规划师的沟通、决策过程进行结构化。围绕他们与考生或家长的多轮真实对话,提取出完整分析路径与语言风格。通过将上万条真实专家“推理链”转化为高质量监督数据,夸克高考志愿大模型得以深度学习人类专家的分析过程。
后训练阶段,夸克高考志愿大模型结合使用了RLVR(可验证奖励强化学习)和RLHF(人类反馈强化学习)。RLVR通过明确的事实(如院校代码、选科要求等)进行自动化检验,RLHF则通过人工反馈来进行评估。这两种机制灵活地混合协同工作,以优化模型最终输出的效果。

在RLHF阶段,人工专家的评判尤为关键。模型生成的志愿填报方案将被提交给多位高考志愿专家进行评估。评估标准包括:专业建议是否准确易懂、排序逻辑是否贴合考生特征、是否兼顾分数与兴趣、是否充分提示风险并给出可行应对策略等。
通过“人类挑刺 + 模型修正”的方式,夸克高考志愿大模型的输出在专业度与匹配度上持续逼近专家的真实判断标准。在交付报告后,模型还能根据用户的后续指令进行迭代调整。
最终,夸克“志愿报告”Agent通过构建全面、权威的高考知识库,结合多阶段专项训练与强化学习机制,显著提升了报告内容的精准度和个性化水平,为考生和家长提供了专业、可靠的智能决策支持。
三、真实世界千万用户验证,夸克深度研究潜力尽显
在夸克算法负责人蒋冠军看来,志愿报告是夸克对深度研究技术的一次重要实践。他观察到,在很多专业领域,用户的需求是高度复杂的,已经无法通过常规搜索或简单总结来满足,从这次志愿报告的应用情况来看,深度研究已经让AI真正成为用户身边的“专家型助手”。

夸克的“志愿报告”Agent能够在志愿填报领域真正做到专家级的表现,这与夸克整体的“深度研究”技术特点是紧密相关的。
其实,业内已有不少提供“深度研究”类功能的AI产品,虽然这些产品都能快速生成报告,但当细究具体内容时,精准性、专业度仍有待提高,尤其是在志愿填报这样的垂直领域。
由于行业、领域知识的匮乏,“深度研究”功能很可能会误读专业术语或遗漏关键细节。在知识快速更新的前沿领域,还可能因为使用过时数据导致分析偏差。
大部分深度研究产品的专业度也无法匹敌行业专家。AI虽然能整合、统计大量数据,但在分析上仍存在明显短板,也缺乏经验与思辨能力。
今年5月,夸克的深度研究功能正式上线,对于通用深度研究需求,夸克已面向全量用户开启邀测,用户可在夸克首页输入端找到入口。

夸克深度研究可以实现结构化大纲生成、问题澄清路径、AI工具协同和多模态结果输出。数据显示,在首批受邀用户中,研究报告的下载和主动分享率超过40%,这也从侧面反映出用户的满意度。
而今年高考季的“志愿报告”Agent,则集中展现了上述深度研究能力在垂直场景的可扩展性。针对深度研究的潜在问题,夸克已经在“志愿报告”Agent的打造过程中打磨出一套可行的方法论。
结语:人人可用的夸克深度研究,用AI打破信息壁垒
夸克此次将深度研究能力应用于志愿填报场景,也具有深远的社会意义。长期以来,优质高考志愿填报服务作为一种付费产品,其覆盖范围始终局限于部分考生群体。而夸克的介入,正在改变这一局面。
在日前举办的沟通会上,蒋冠军分享了一组有趣的数据,截至目前,在夸克“志愿报告”Agent生成的1000万份志愿报告中,有超过5成是三线及以下城市用户。这也意味着,在传统付费服务难以触达或用户无力承担的地区,夸克有效满足了这一刚性需求,为推动教育信息公平提供了一种可行的解决方案。
回望夸克过去数年来的发展历程,它一直在面向用户获取高质量信息服务的需求,不断扩展自己的能力。随着“志愿报告”Agent和其背后的“深度研究”能力广泛可及,夸克再一次丰富了其信息获取、处理和生成方面的核心能力,让人人都能享受到“深度研究”所带来的技术红利。