智东西(公众号:zhidxcom)
作者 | 许丽思
编辑 | 漠影
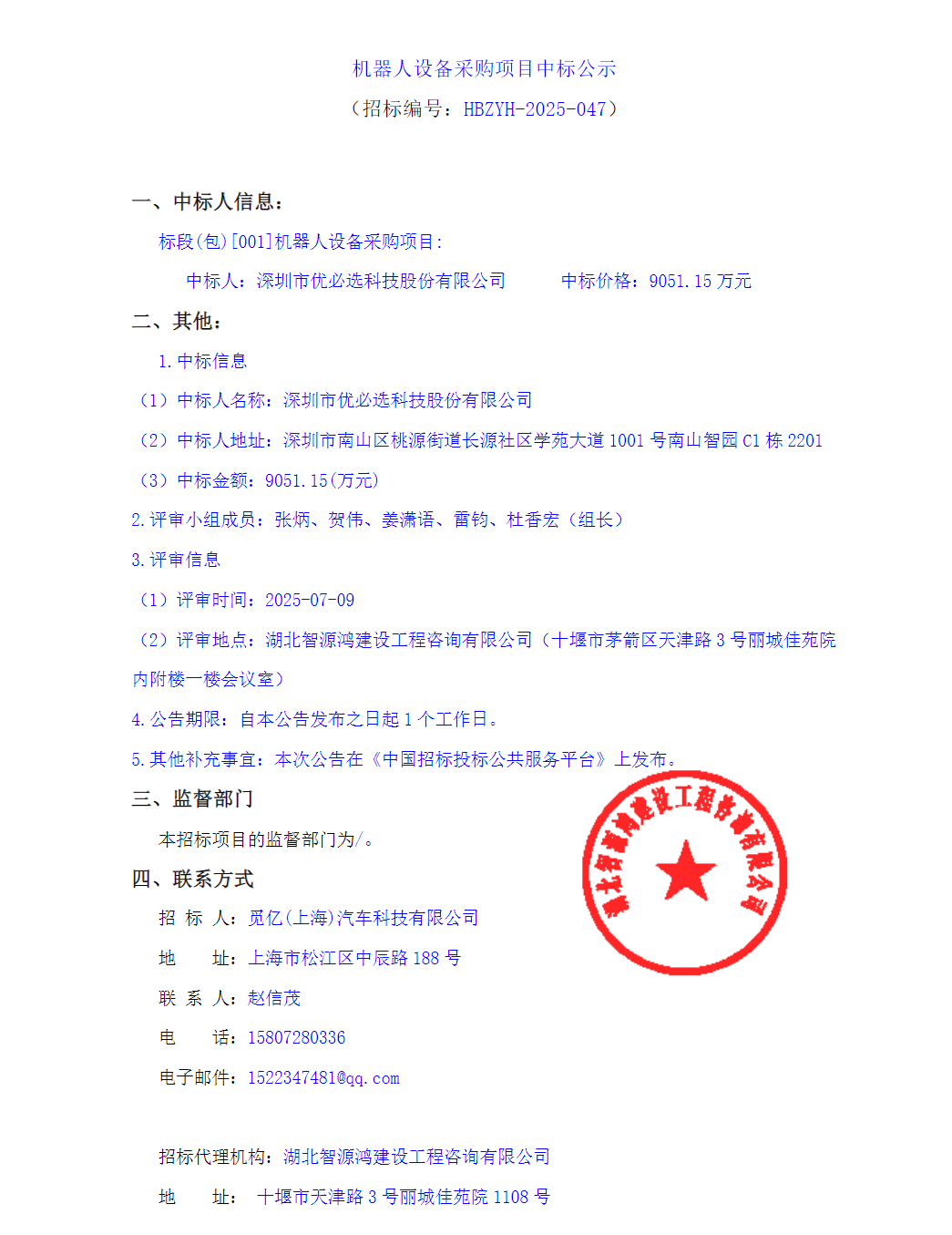
智东西7月21日报道,近日,据中国招标投标公共服务平台显示,优必选中标觅亿(上海)汽车科技有限公司9051.15万元机器人设备采购项目。截至目前,这是优必选中标金额最大的项目,也是全球人形机器人企业中标金额最大单。
觅亿汽车是由十堰经济技术开发区建投集团(政府国资)、十堰林安运营管理有限公司与上海联高会展集团合资成立的国有合资企业,主要面向全球出口中国制造全系列汽车,业务涵盖新车、二手车及关键汽车零部件,旗下有品牌MIEE。

作为“人形机器人第一股”,优必选今日开盘为90.25港元/股,总市值为395亿港元。

截至目前,优必选已中标74次,合计中标金额达2.46亿元。除了此次中标的采购项目,优必选此前中标的采购项目,金额最高为7299.50万元,其他多数中标的采购项目金额不足100万元。

此前,人形机器人领域已出现联合中标金额过亿的项目。7月11日,智元机器人、宇树科技联合中标中移(杭州)信息技术有限公司2025年至2027年人形双足机器人代工服务采购项目,总标包1.24亿元,分别为:智元7800万(含税),宇树4605万(含税)。
7月17日,优必选发布全新一代工业人形机器人Walker S2演示视频,实现全球首创的“热插拔自主换电系统”,使得机器人无需人工干预或关机,可以在3分钟内实现自主换电,还计划今年交付500台工业人形机器人投入到智能制造产业。
值得一提的是,优必选Walker S此前已经进入东风柳汽、吉利等多家头部车企,负责产品检测、油液加注、集配检料等工作。

7月13日,优必选宣布其联合北京人形机器人创新中心推出的172cm全尺寸科研教育人形机器人——天工行者,今年预计交付将超300台。
在6月,优必选科技创始人、董事会主席兼首席执行官周剑曾公开谈到,“今年是人形机器人量产的重要阶段,优必选2025年规划人形机器人产能1000台,预计交付几百台。2025年,在各个场景都顺利落地的情况下,乐观估计2026年人形机器人交付将达数千台;2027年有望实现万台级别的交付。”