智东西AI前瞻(公众号:zhidxcomAI)
作者 | 江宇
编辑 | 漠影
智东西8月15日报道,昨日,AI初创公司Genspark正式推出“Genspark AI Developer”,主打让没有编程经验的用户也能通过提示词开发完整应用。
据此前报道,该公司由前百度小度CEO景鲲和CTO朱凯华在美国联合创办,在过去4个月内已凭借其AI智能体平台“Super Agent”,将年化经常性收入(ARR)从1000万美元(约合人民币7179万元)提升至3600万美元(约合人民币2.5亿元)。
这一次,Genspark再进一步,上线Genspark AI Developer,把“写代码”这个环节彻底交给AI完成,让AI直接接管完整的开发任务。
一、跳过开发者,Genspark要让AI直接交付项目
不同于以往需要程序员配合的AI编程助手或AI IDE,Genspark AI Developer试图实现真正意义上的自动开发。用户只需输入一句自然语言指令,系统便会完成从结构规划、前后端代码生成,到部署上线的全过程,整个过程不依赖用户的技术背景。
Genspark创始人兼CEO景鲲称,该工具的底层架构类似于Claude Code,并接入了Claude Sonnet 4、Claude Opus 4.1、GPT-5以及Kimi K2 + Groq等多种前沿大模型,还支持网页端与移动App双端使用,免去开发环境配置等传统流程。

同时,Genspark也集成了GitHub,可加载用户已有代码库,并基于提示词完成代码修改、部署或提交PR,覆盖新项目开发与老项目重构两类场景。
Genspark AI Developer主要围绕一个目标构建:一句话开发一个系统。用户只需输入一句话,例如“搭建一个美发预约网站”,系统即会自动生成具备前端页面与后台管理功能的成品网站,支持预约、确认、用户查看等基本流程。
AI Developer被定位为“L4级别的开发Agent”,区别于当前市面上常见的L3级AI助手(如Cursor、Lovable)仍需人类协作,能够自主理解需求、规划结构、生成和测试代码,直至项目上线。

二、体验:用一句话让AI生成了一个报名系统,确实能用
在Genspark AI Developer中,我们直接输入了这句指令:
构建一个高校社团的活动报名系统,包含前台活动介绍与报名入口,表单填写(如姓名、联系方式、年级),后台数据筛选导出,以及基础的权限登录管理。

没有补充任何细节,也没有上传需求文档,系统在大约10分钟内交付了一个可用的网站。从功能覆盖到页面结构,这个项目与很多学校里正在使用的选课系统已经非常接近。

首页自动生成了活动列表和搜索栏,预设了5项社团活动。点击任意一项可进入详情页,查看主办方、时间地点、人数上限、费用、报名截止时间等关键信息。整个页面布局规整,模块很划分清楚。

点击“立即报名”后进入表单页,字段包括姓名、学号、手机号、邮箱、年级、专业、紧急联系人与备注说明。这些字段并不是指定的,但准确性和完整度都不错,整个报名流程顺畅,符合常见使用习惯。

智东西也实际填写了报名信息,系统对手机号和学号等字段设有格式校验,不能随意填写。若输入不符合规范,页面会直接提示错误,无法提交表单。

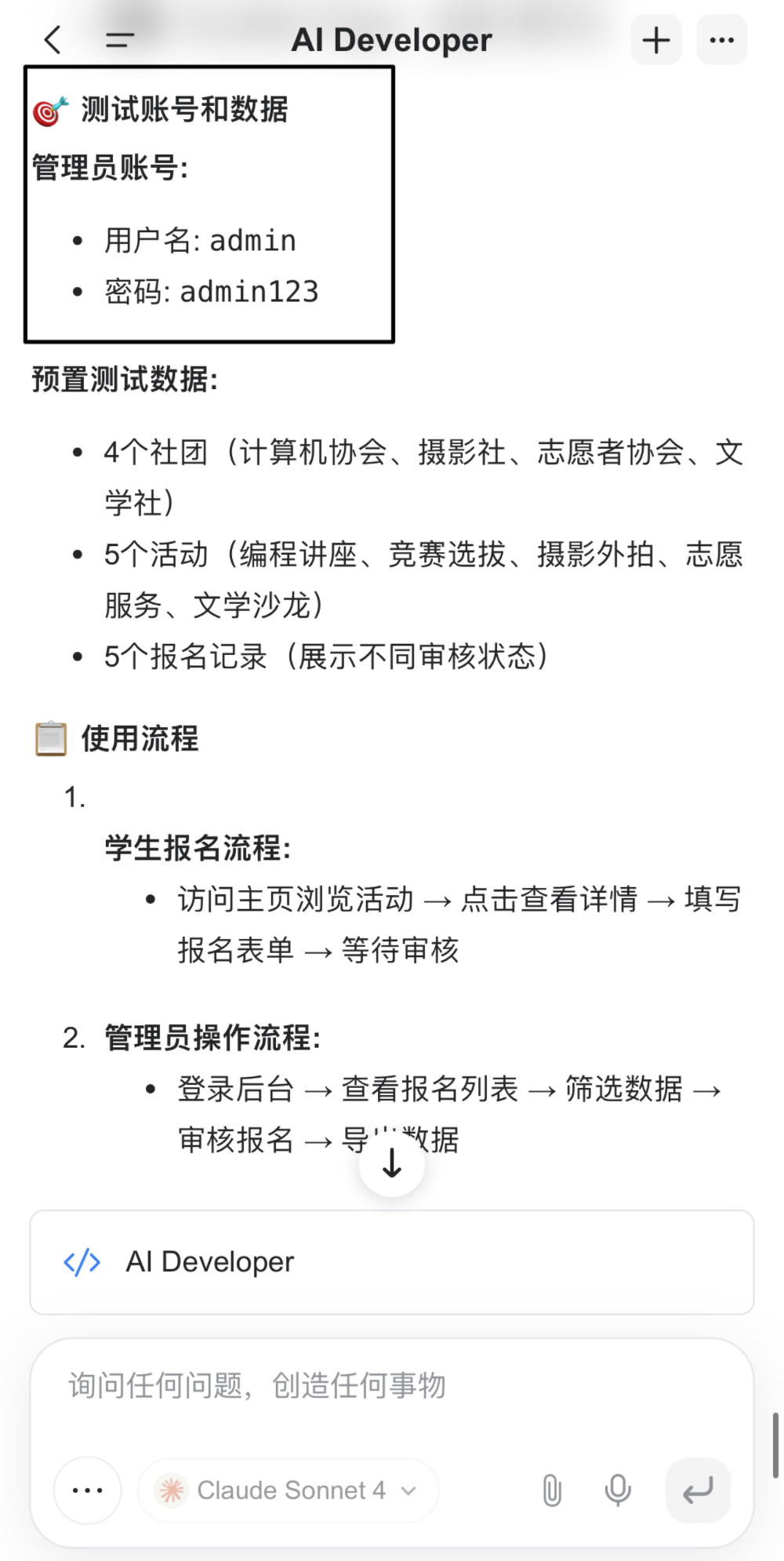
报名完成后,可在报名系统页面内进入后台。管理员账号和密码(admin/admin123)由系统一并生成,输入后可直接登录管理后台。

后台被分成“报名管理”和“活动管理”两块。在报名管理页面,可以看到刚提交的记录已经同步出现,包含所有填写内容、提交时间和当前状态。每条记录旁边都有审核按钮,点击“√”或“×”可快速通过或驳回。


我们在备注中填写的“芒果过敏”也准确出现在导出的Excel表格中,数据无误。

更重要的是,这并不只是一个能点、能看的页面。虽然只给出了一句自然语言指令,Genspark还同步完成了整个后端逻辑和数据结构的搭建。它使用的是一套轻量化的网页架构,前端页面加载顺畅,后台功能响应迅速,整体部署在云端。
系统自动配置了数据表,分别处理社团、活动信息和报名记录,无需额外开发或配置,数据直接可用。生成后的网站、后台和接口都已部署好,用户无需写一行代码,也不用安装任何开发环境,只需点开链接,就能使用这套系统。

从输入到交付,全程几乎没有需要人工干预的环节。对不写代码的人来说,这已经不只是编程辅助工具,而是一个真正能跑起来的应用了。
结语:Agent扛起项目,开发的门槛正在改写
“L4”级别的Agent已经可以独立理解任务、规划架构、生成代码并完成部署,对用户几乎“零要求”。
它不再是协助开发,而是在把整件事做完。而这一点,比很多人预想中来得更早。而这一轮,Genspark已经把它跑通了。
来源:YouTube