智东西AI前瞻(公众号:zhidxcomAI)
作者 | 江宇
编辑 | 漠影
百度悄悄上线了一款“能搜索、能看剧”的AI搜索应用。
智东西8月25日报道,继7月中旬上线“TizzyAI”后,百度近日将该AI搜索APP正式更名为“梯子AI”,并于近期启动公测。这款产品一边主打无广告、深度模式的AI搜索,一边又接入了视频资源检索与短剧播放,看起来像是把搜索和娱乐“拉郎配”。
搜索和看剧拼在一起,使用逻辑是否顺畅?智东西体验了一轮,来看个明白。
一、不止搜索,梯子也管刷短剧和追番
梯子AI支持像聊天助手一样的自然语言提问,对话栏上方设有滚动快捷词条,方便快速输入。应用提供“自动模式”和“深度模式”两种搜索方式,前者用于快速回应常规问题,后者适用于多轮推理与复杂需求拆解。

在搜索之外,梯子AI还设置了“影视”“短剧”“动漫”三个内容分区,整体风格融合了视频平台与对话式AI的界面设计。

影视聚合功能覆盖长短视频资源,可跳转至外部播放页面,部分短剧则可在App内直接观看。
“我的”页面中还提供了两个与内容查看相关的功能:一是“无痕模式”,用于关闭搜索记录,延续传统搜索引擎的隐私选项;二是“网盘流畅播”,支持接入本地或第三方视频资源。

此外,梯子AI还配备少儿声纹识别与模式切换能力,适用于家庭场景下的内容使用控制。
二、体验:从买奶粉到看短剧,梯子AI不走寻常路
围绕“搜索+娱乐”的组合思路,智东西从信息查询与视频使用两个维度对梯子AI进行了体验。
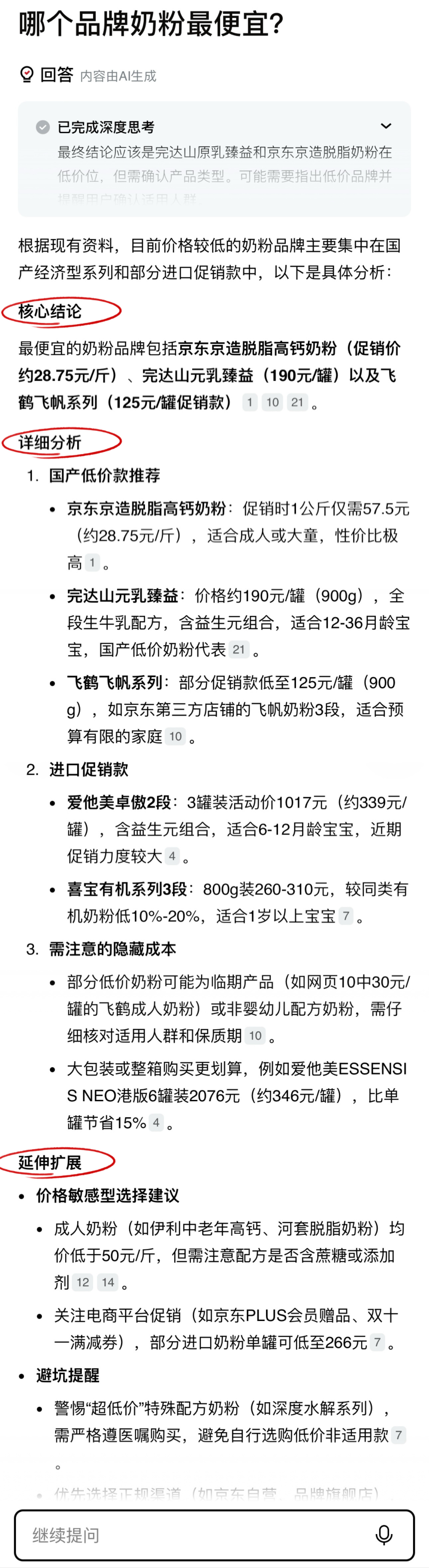
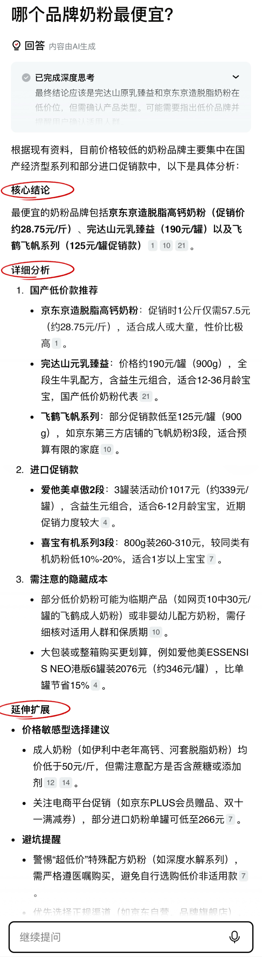
1、买奶粉,梯子直接给出推荐品牌
为了在协助购物决策上试一试,智东西在搜索框输入“哪个品牌奶粉最便宜?”,系统自动进入“深度模式”,共引用21篇参考资料,来源包括新闻报道、电商平台、短视频讲解与百科信息。梯子AI输出的结果被分为三部分:
1、核心结论:当前价格最低品牌及其具体单价;
2、详细分析:涵盖国产款和进口款的推荐分区,包括需要注意的隐藏成本;
3、延伸建议:例如“是否含蔗糖或添加剂”“慎选深水解等特殊配方奶粉”等避坑提醒。

每个模块下都附有跳转链接,分别指向1688商品页、相关短视频,以及百度“AI问”中的答案模块(即“百度阿拉丁”)。所有链接均可在App内打开,无需跳转至外部浏览器。

2、影视搜索可看资源,短剧则可直接播放
搜索完奶粉,顺手追个番,这也是梯子AI提供的另一种路径。智东西在首页推荐中选择了一部动漫作品,系统会跳转至搜索结果页,首先展示可播放资源(多数为第三方平台链接),下方则附有影视内容介绍和延伸拓展信息,其中包括制作公司、剧情解读链接等内容。

页面底部还会标注版权提示:“建议优先选择官方渠道观看”,不过并没有给出官方渠道的链接。
如果选择的是“短剧”频道中的内容,体验则更为简化:平台引入的部分剧集可在App内直接观看,无需跳转或额外加载,整体播放过程接近短视频平台的使用体验。

结语:百度这一步棋,走出“混搭感”
梯子AI一边做AI搜索,一边承载视频聚合与短剧播放,像是把两个原本分属不同产品形态的能力拼接在一个应用里。在搜索上,它提供了比传统引擎更清晰的AI答案;在视频侧,也试图让用户在搜索中直接完成内容消费。
但这两种能力之间的衔接仍不算自然,整体使用逻辑还在打磨中。作为百度AI布局中的一颗新棋,梯子AI下一步是更像搜索工具,还是视频平台?仍值得观察。