智东西(公众号:zhidxcom)
作者 | ZeR0
编辑 | 漠影
北大校友创办的AI独角兽,刚刚IPO了。
智东西11月3日报道,今日,中国企业级数据智能应用软件龙头明略科技在港交所敲钟上市。
明略科技发售价为141港元/股,全球发售净筹约为9.02亿港元(约合人民币8.26亿元)。该股开盘大涨98.58%至280港元/股。截至9点35分,其股价为301港元/股,涨幅为113.48%,总市值为435亿港元(约合人民币398亿元)。
▲明略科技开盘后股价变化
成立于2006年的明略科技,提供数据智能产品及解决方案,涵盖营销和营运智能,致力于利用大模型、行业特定知识、多模态数据,转变企业的营销及营运战略设计和决策程序。
根据弗若斯特沙利文的资料,按2024年总收入计,明略科技是中国最大的数据智能应用软件供应商。
腾讯、快手等均是其股东。官网显示,宝洁、宝马、上汽通用汽车、英特尔、国家电网、雅诗兰黛、广汽丰田、OPPO、荣耀、迪士尼等都是明略科技的客户。
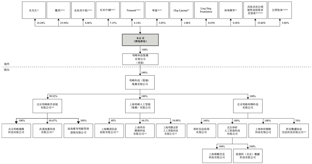
一、北大80后校友创业,腾讯是第一大股东
明略科技创始人、董事长、CEO兼CTO吴明辉是山东人,今年43岁,在大数据和AI行业拥有逾19年经验。
他在2000年被保送到北京大学数学系,2004年被保研到北京大学计算机科学专业,并在攻读硕士学位期间创办了明略科技。
他也是北京商用服务机器人公司云迹科技的共同创始人。10月16日,云迹科技正式登陆港交所,截至上周五收盘,总市值为76.35亿港元(约合人民币70亿元)。
目前吴明辉正在北京大学攻读电子信息博士学位。
明略科技的共同创始人、总裁兼CFO姜平今年42岁,本科毕业于北京大学计算机科学系,并获得了北京大学光华管理学院EMBA学位,目前正在北京大学攻读工程博士学位。
▲吴明辉(左)与姜平(右)
明略科技成立于2006年,是中国最早为企业提供数据智能解决方案的公司之一,2008年推出了中国首款营销智能应用软件秒针系统,2010年开发了中国首个跨渠道预算分配优化系统,2012年发布中国首款移动广告测量产品,2013年将线上广告测量技术应用于数字电视,2019年推出中国首款户外广告测量产品,2021年推出全媒介智能排期工具。
该公司在2019年3月获得一笔由腾讯领投的20亿元融资,投后估值约为19.42亿美元(约合人民币138亿元);2020年获得多轮融资后,投后估值上升至30.51亿美元(约合人民币217亿元),成为国内估值最高的AI大数据独角兽。
根据弗若斯特沙利文的资料,明略科技是中国首批采用人工智能物联网(AIoT)、IT运营的人工智能(AIOps)和服务多模态大语言模型技术的公司之一,为IT和生产设备及系统维护服务提供支持。
进入生成式AI时代,该公司在2023年率先采用多模态大语言模型(MLLM),2024年率先采用超图多模态大型语言模型(HMLLM),并在2023年11月推出为营销及营运场景量身定制的大模型产品小明助理,2025年9月推出一款可信商业智能体及下一代企业AI助手DeepMiner。
本次首次公开发售前,快手的全资附属公司Cosmic Blue Investments Limited持有明略科技已发行及发行在外股份总数约2.48%。
紧随全球发售后,腾讯是明略科技第一大股东,持股25.96%。
2024年,明略科技各董事薪酬如下:
二、三年半收入逾47亿元,2023年净利润暴跌,研发人员数逐年减少
2022年、2023年、2024年、2025年1-6月,明略科技收入分别为12.69亿元、14.62亿元、13.81亿元、6.44亿元,净利润分别为16.38亿元、3.18亿元、0.08亿元、-2.04亿元,研发费用分别为7.51亿元、4.81亿元、3.53亿元、1.50亿元。
▲2022年~2025年1-6月明略科技营收、净利润、研发支出变化(智东西制图)
从历史上看,与上半年相比,其在下半年一直录得较高的收入,主要是因为下半年通常会有“双十一”购物节等大型购物节和促销活动。
明略科技预计截至2025年12月31日止年度将录得亏损净额大幅增加,主要由于公司价值提升导致优先股的公允价值亏损增加。
其产品和解决方案分为三类:营销智能、营运智能、行业解决方案。其中营销智能在过去三年半贡献了超过50%的收入占比。
报告期内,该公司的毛利率分别为53.2%、50.1%、51.6%、55.9%。
其综合财务状况表概要如下:
现金流如下:
2022年、2023年、2024年、2025年1-6月,明略科技的研发人员数量分别为1135名、875名、755名、714名,逐年减少。
截至2025年6月30日,明略科技拥有2322项专利及596项专利申请,并获得逾460项国内和国际奖项,其中具体包括1296项发明专利,涵盖数据智能、企业知识图谱、数据隐私等领域。
三、中国最大的营销智能、营运智能应用软件供应商
按2024年总收入计,明略科技是中国最大的数据智能应用软件供应商。
其产品和解决方案分为三类:营销智能、营运智能、行业解决方案。
1、营销智能
产品包括秒针系统、私域工具、金数据。
根据弗若斯特沙利文的资料,秒针系统是中国第一款领先的营销智能应用软件,2024年在媒体平台覆盖广度方面排名第一。
报告期内,秒针系统撑起了超过88%的营销智能业务收入。
下表载列于所示年度按客户类别划分的秒针系统收入明细:
2022年、2023年、2024年、2025年1-6月,秒针系统通过技术手段分别与729个、501个、491个、484个、425个媒体平台连接进行广告监测活动。
截至2025年6月30日,就大客户数目而言,秒针系统的客户续约率超过90%。
基于腾讯生态系统的私域工具是一个综合平台,可帮助企业通过企业微信及微信管理私域和公域的客户互动。它提供客户获取、内容生成、销售转化、客户关系管理和绩效分析功能。
金数据是一个零代码数据收集和管理平台,使企业能够通过生成自定义表单和自动化工作流程,在调查、注册和线上下单等各种使用案例中提高运营效率。
按2024年收入计,明略科技是中国最大的营销智能应用软件供应商。
2、营运智能
主要产品是智能门店营运系统,旨在通过对门店营运和管理的三个关键要素:人、货和场的服务流程进行深度数字化和自动化,实现端到端的智能营运。
按2024年收入计,明略科技是中国最大的营运智能应用软件供应商。
截至2025年6月30日,其营运智能产品和解决方案已部署在超过30,000家餐厅和53,000多家线下零售店。
3、行业解决方案
为金融、制造和轨道交通等行业的客户提供定制的AI解决方案,利用知识图谱集中和分析多源数据,揭示数据中隐藏的模式并改进决策。
四、服务135家财富世界500强企业
截至2024年末,明略科技的客户总数为1841名。截至2025年6月30日,该公司已为135家财富世界500强企业提供服务,客户遍及零售、消费品、食品及饮料、汽车、3C、化妆品、母婴用品等行业。
其主要客户主要包括:
- 主要从事消费品、食品与饮料、汽车及3C行业的企业,经营线上及线下业务,并旨在通过不同组合使用我们的全方位营销智能产品来触达客户、建立或强化品牌形象、实现销售转化和实现业务增长;
- 线下零售和餐厅连锁运营者,专注于生成面向未来的门店,利用智能经营优化业务流程、提升客户体验,并保持长期增长。
2022年、2023年、2024年、2025年1-6月,其大客户数目分别为72名、77名、79名、77名。
同期,来自五大客户的收入分别占其同期收入约25.4%、36.0%、35.1%、31.4%。
明略科技的供应商主要包括宽带及云服务、办公室租赁服务、人力资源外包服务及技术服务供应商。
2022年、2023年、2024年、2025年1-6月,向五大供应商的采购额分别占明略科技同期采购总额约20.5%、15.6%、13.9%、13.3%。
结语:已积累丰富多模态数据,将大幅增加大模型等新产品投资
随著竞争加剧,企业日益需要通过数据驱动的战略和营运决策,来确保在竞争激烈的商业环境中取得长期成功。
在生成式AI浪潮中,数据智能应用软件供应商可存取特定行业的数据及具备处理大规模多模态数据集的能力,让企业能够开发垂直多模态模型,从而以更高的精确度和效率强化基础模型。
越来越多的数据智能应用软件供应商将进一步整合大模型的能力,并将其广泛应用于不同的场景,包括企业营销和营运。此外,针对不同行业垂直领域的AI智能体将成为未来企业和个人工作流程的重要组成部分,通过API连接到企业的不同环节,进一步帮助降本增效。
对此,凭借在多个行业拥有的19年营销和营运智能经验,明略科技积累了丰富的多模态数据,使其在开发相关大模型方面独具优势。
该公司预计在大模型产品等新产品研发方面的投资将大幅增加。这些投资对其在竞争激烈的数据智能应用软件行业的长期发展至关重要,但会影响公司的短期盈利能力。































