芯东西(公众号:aichip001)
作者 | ZeR0
编辑 | 漠影
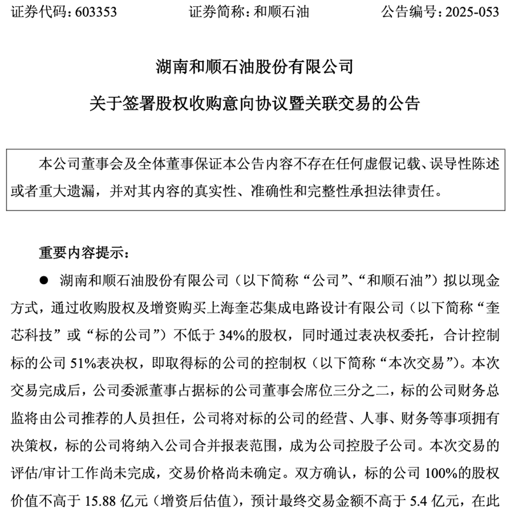
芯东西11月17日报道,11月16日,湖南民营加油站龙头企业和顺石油发公告宣布,拟以现金方式,通过收购股权及增资购买上海半导体IP公司奎芯科技不低于34%的股权,同时通过表决权委托,合计控制奎芯科技51%表决权,即取得奎芯科技的控制权 。
双方确认,奎芯科技100%的股权价值不高于15.88亿元(增资后估值), 预计最终交易金额不高于5.4亿元。
奎芯科技将纳入和顺石油合并报表范围,成为和顺石油控股子公司。
奎芯科技成立于2021年8月,专注于打造高速接口IP和Chiplet解决方案,是国内少数具备完整的高速接口IP产品矩阵的企业,已覆盖UCIe、HBM、ONFI、LPDDR、PCIe、eDP、USB等协议,PPA指标比肩海外龙头;最新产品UCIe Chiplet互联IP已用于国产大算力芯片中,支持万卡级算力集群扩展。
其法定代表人、董事长、总裁陈琬宜是中国台湾人,拥有23年半导体行业经验,曾任职于新思科技、Alchip、通富微电 、TF AMD等公司。
2023年、2024年、2025年1-6月,奎芯科技未经审计的主要财务数据如下(单位:万元),营收分别为1.46亿元、1.93亿元、1.10亿元,净利润分别为-7487万元、53万元、-975万元,毛利率分别为20.19%、34.38%、43.50%。
该公司承诺2025年至2028年,各年度经审计的收入金额分别不低于3亿元、4.5亿元、6亿元、7.5亿元,其中IP和高速互联产品收入分别不低于1.05亿元、1.575亿元、2.1亿元、2.625亿元。2025年至2028年,各年度经审计的奎芯科技合并口径归属于母公司股东的净利润均为正。
今年9月,奎芯科技在2025全球AI芯片峰会期间详细分享了基于UCle标准接口IP的国产化完整解决方案,以及未来产品规划和愿景,希望凭借丰富的IP组合,建立领先的AI硬件基础服务设施平台公司,来引领AI和Chiplet领域的创新。(Chiplet将加快国产芯片研发,加码UCIe IP、Chiplet丨GACS 2025)
作为国内少数能提供完整Chiplet解决方案的企业之一,奎芯科技推出了基于IO Die的互联解决方案,通过UCIe协议实现不同芯粒间的高速互联,提升计算性能、降低延迟;面向AI与数据中心客户并实现落地;生态合作伙伴广泛,包括和晶圆厂的合作,以及Die设计交付、Interposer设计等。
其协议迭代及工艺制程比部分同行有一代的领先优势,多款IP产品已完成流片并交付客户使用,产品具备高性能、低功耗、稳定性高、兼容性好等特点,并且IP完备性高、验证周期短。
该公司构建了覆盖台积电、三星等国际晶圆厂的战略合作网络,成功开发出覆盖5nm至55nm工艺的接口 IP,广泛应用于数据中心、AI、汽车电子及消费电子领域,已服务超60家客户,标杆客户包括国际存储行业巨头以及AI领域独角兽企业。
奎芯科技已申请知识产权100余项,其中授权发明专利49项,海外专利10项,46项发明专利处于实质审查阶段;授权集成电路布图10项,软件著作权1项,已取得《国家专精特新小巨人企业资质》、《国家高新技术企业资质》等荣誉。
其商业模式建立在高价值半导体IP解决方案之上,涵盖高速接口IP、Design Service及Chiplet业务,具有灵活的商业合作模式,业务及商业模式依照提供的产品和服务分为以下三类:
(1)向芯片设计公司或晶圆厂提供半导体IP,依照合同约定,向客户收取一次性授权金以及随客户量产情况收取权利金。
(2)提供ASIC/Design Service服务,包括为客户提供芯片的流片及量产、芯片设计及验证、协助封装设计等服务,收取委托设计收入NRE及后续进入量产的持续性收入。
(3)目前Chiplet业务的商业模式分为两种:一是收取授权金与权利金,即以IP的形式将设计好的Chiplet方案授权给客户自行生产;二是以IO Die的产品形式交付给客户, 为客户提供小芯片完整产品,产品销售方式为按颗出售。
奎芯科技的股权结构如下:
奎芯科技实控人陈琬宜通过控制琢冶科技有限公司、 魁星科技有限公司、上海奎芯汇贤企业管理合伙企业(有限合伙) 、XCI Holding Limited、Pemnla Technology Limited合计控制奎芯科技81.4216%股权。
和顺石油管理层认为奎芯科技所在的半导体IP相关行业具有较好的发展前景和较大发展空间,拟在相关领域进行战略布局,为和顺石油寻找新的业绩增长点,以推动未来持续发展。
11月14日,和顺石油与奎芯科技及奎芯科技实控人陈琬宜签订了《关于收购上海奎芯集成电路设计有限公司控制权之意向协议》。和顺石油拟以收购股权及增资方式购买奎芯科技不低于34%的股权,同时陈琬宜控制的主体将奎芯科技17%的股权表决权委托给和顺石油,确保和顺石油能够控制奎芯科技有表决权股份的51%暨取得奎芯科技的控制权。
同日,和顺石油实际控制人晏喜明、赵尊铭及其一致行动人赵雄与陈琬宜签订了《晏喜明、赵尊铭、赵雄与陈琬宜关于湖南和顺石油股份有限公司的股份转让协议》,约定晏喜明、赵尊铭及赵雄拟通过协议转让的方式向陈琬宜合计转让和顺石油股份10,314,360股,占和顺石油总股本的6.0000%。
本次交易存在收购整合风险。奎芯科技致力于解决算力扩展与高速互联问题,主要产品和服务包括各种高速接口IP和基于互联IP的Chiplet解决方案和芯片设计服务。收购双方主营业务属于不同的行业,本次交易前和顺石油无相关行业的管理经验,在跨行业运营管理能力、协调整合能力等方面将面临一定的考验。



