▲头图由AI生成
智东西(公众号:zhidxcom)
作者 | 王涵
编辑 | 漠影
千问最近的风头可不小。
此前,阿里即将发布千问App的消息在海外掀起强烈反响,甚至还被外媒取了“Qwen Panic”(千问恐慌)的名字。
11月17日千问app官宣发布,一周之内下载量突破1000W。如今,阿里乘胜追击,又将迎来一次产品大更新,一口气上线三大模型。
智东西12月3日报道,千问正式上线阿里“最强”学习模型,面向学习场景发布拍题答疑、作业批改两项重要更新。其功能效果对标OpenAI/谷歌的付费功能,并且全部免费、不限次数!
据千问官方介绍,基于Qwen3训练的“最强”学习大模型Qwen3-Learning,其独家资料库覆盖全学段、全学科,拥有海量真题和解析,该模型不仅懂教材、懂考试,更懂学生,答案准确率更高,解题与批改能力实现了大幅提升。
智东西第一时间体验了灰度包,从家长和学生两个角度,对该模型进行了一场覆盖小学到大学知识的“期中考试”。
一、把20年教龄的一线教师请到手机里,辅导作业再也不头疼了
辅导孩子写作业可谓是中国家长的一大难事。
结束一天忙碌的工作后,家长们还得切换到 “辅导模式”,但如今的教材内容、教学方法与自己上学时相比已有不小变化,一番辅导下来,不仅家长容易焦虑上火,孩子也可能因害怕出错而产生抵触情绪,往往陷入“费力不讨好”的困境。
但有了千问上线的阿里“最强”学习模型,以上问题就迎刃而解。
千问懂教材懂考试懂学生,答案准确率更高,就像一位教学知识渊博和解题经验丰富的特级教师,可以匹配知识水平的解题方法,把大题难题讲得明明白白。
口说无凭,我们直接拿来几道题来检测一下。
用千问App的拍题答疑功能,对准题目拍摄,并且框出所选题目,就可以在几秒钟的时间得到答案和解析。

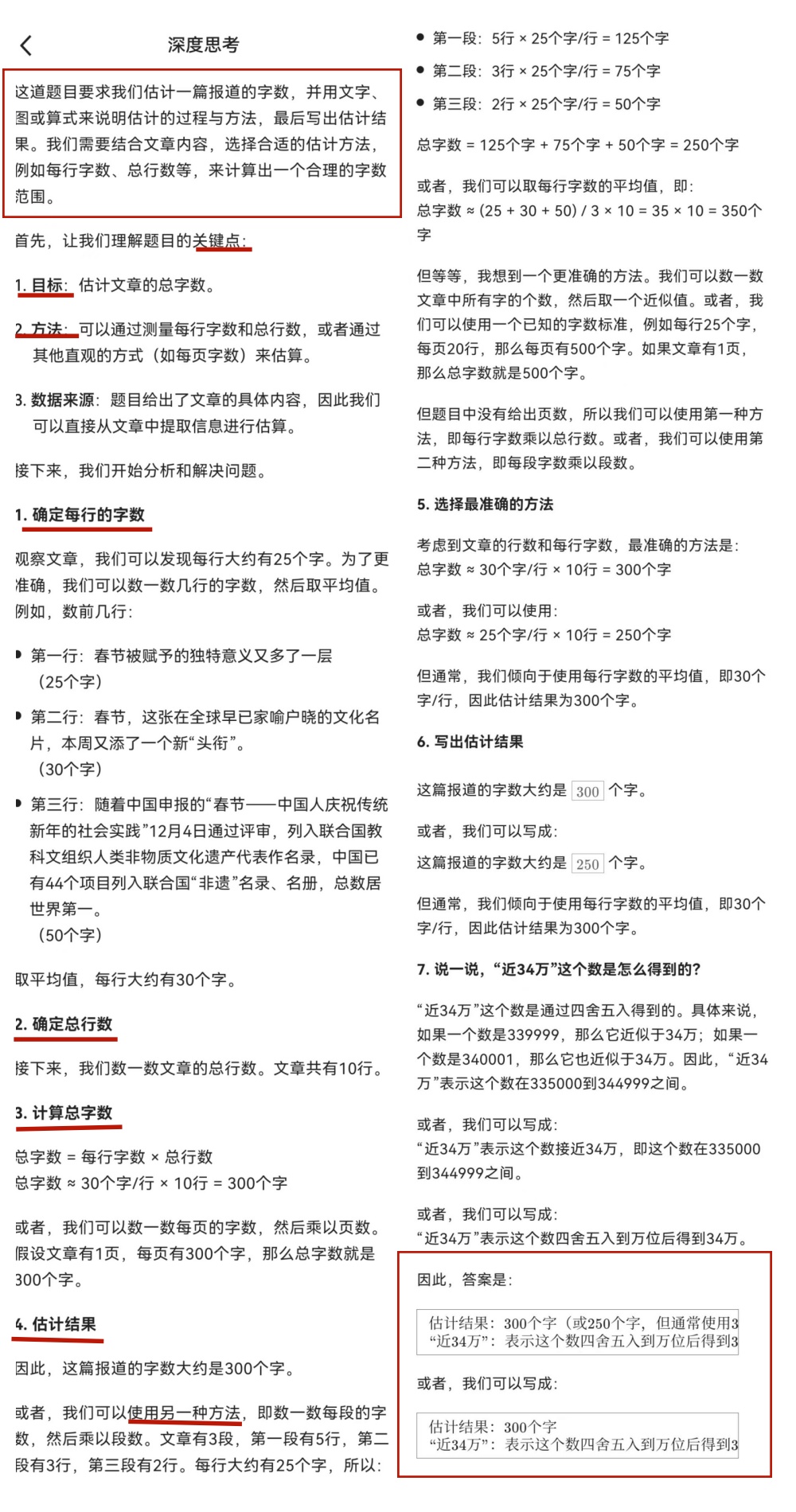
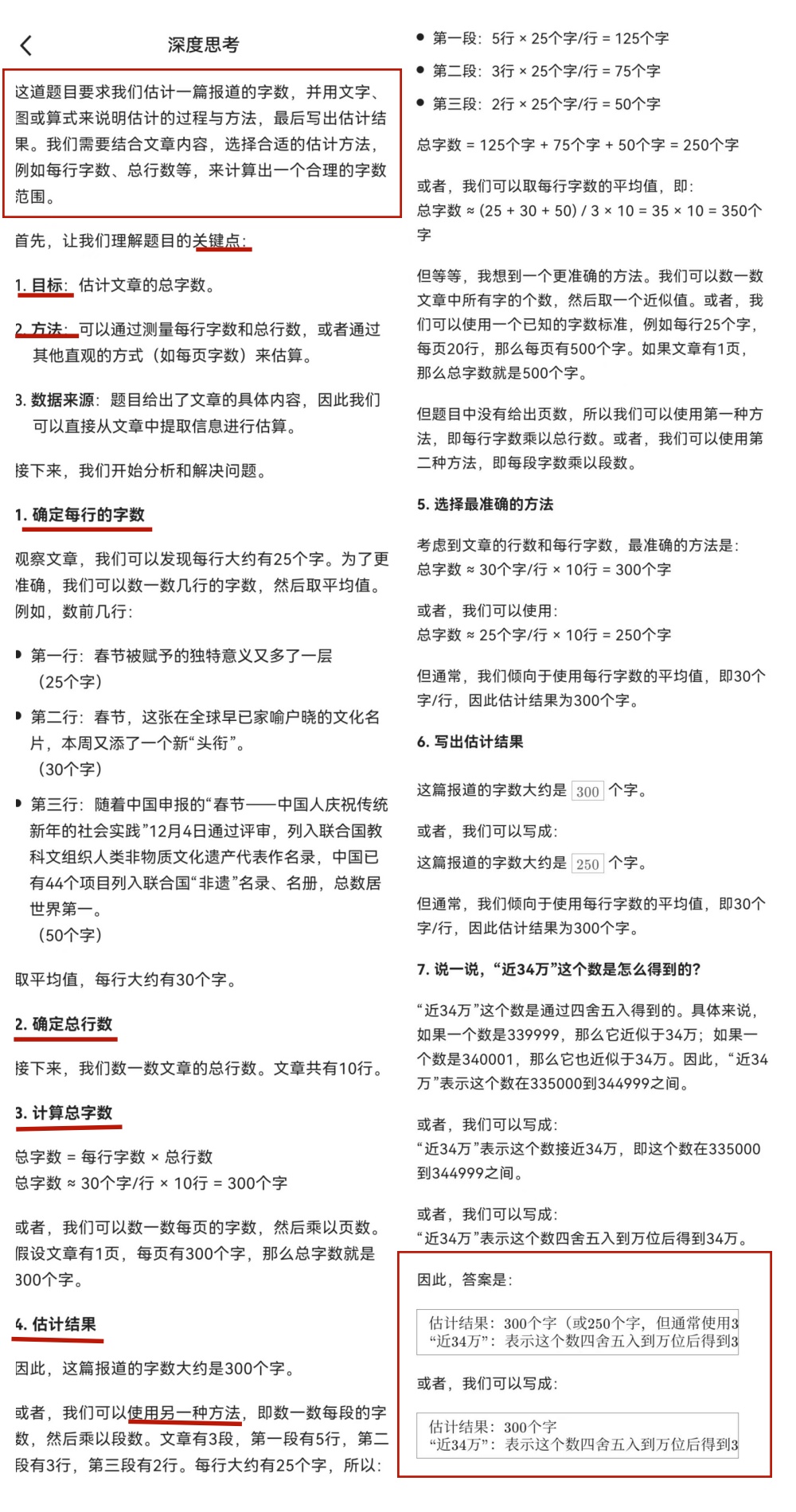
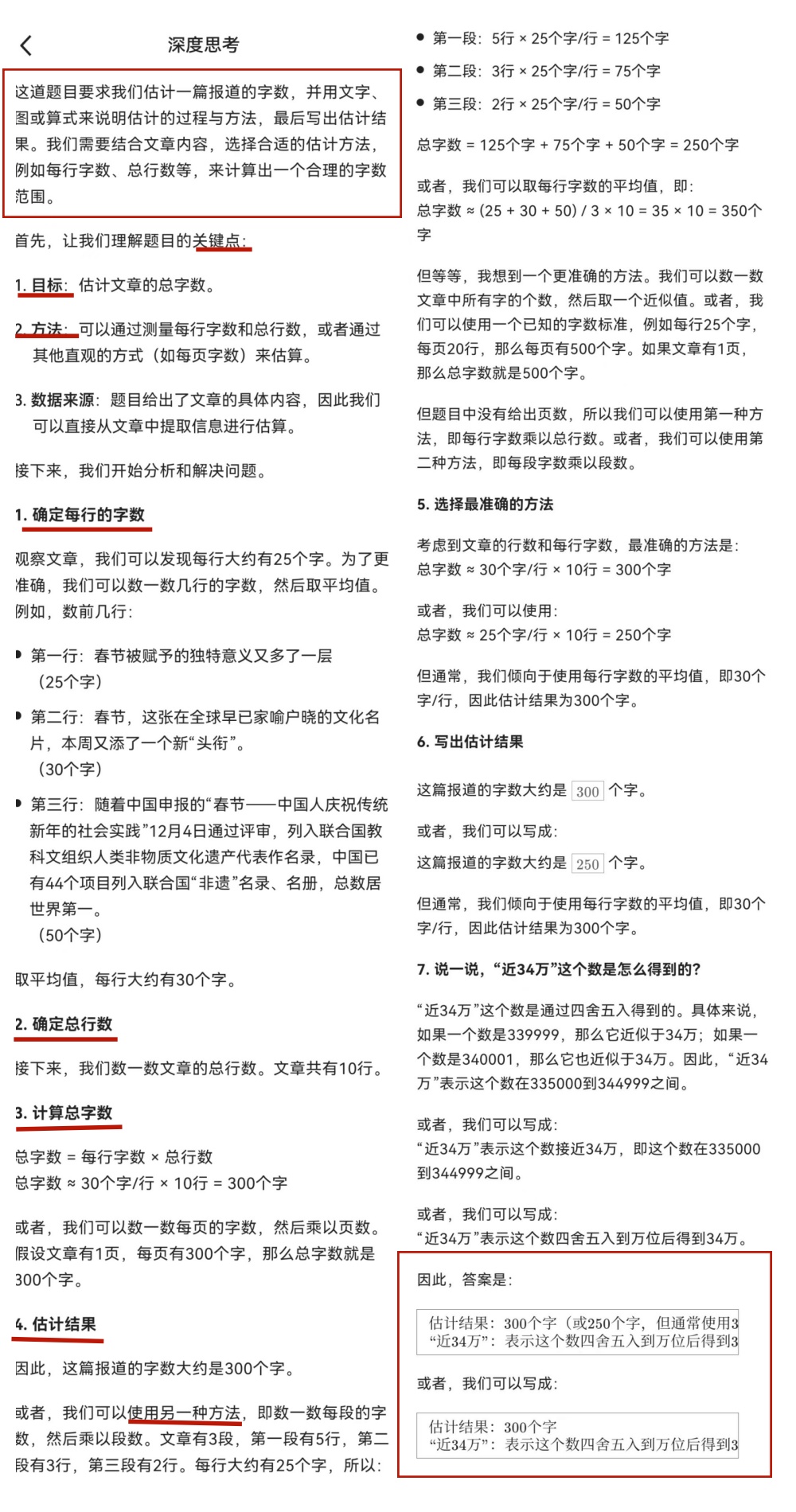
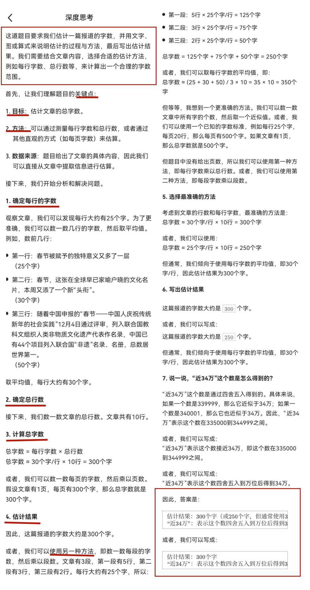
这是一道小学的数学题,要求估计出这篇新闻报道的字数。

仅几秒钟,千问就输出了正确答案,并且其还按照解题步骤,从读题、分析题目关键点、解题到思考第二种解题思路,一步一步十分清晰地把一道题目“掰开了揉碎了”展现出来,并没有因为题目简单就缩减步骤。

到了中学,数学题的难度陡然上升。我们让千问试着回答这道中考数学几何题。

可以看到,千问给出的答案正确,解题过程清晰明了,不仅写清了是什么,还解释透了为什么。其生成的解题过程,使用的∵(因为)∴(所以)⊥(垂直)等数学符号,以及答题格式均符合规范。

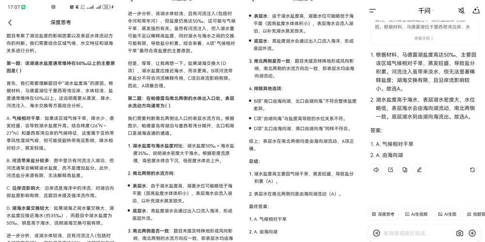
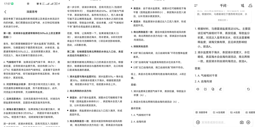
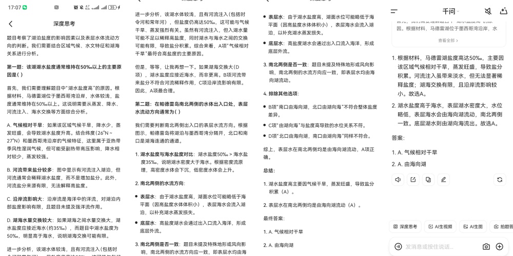
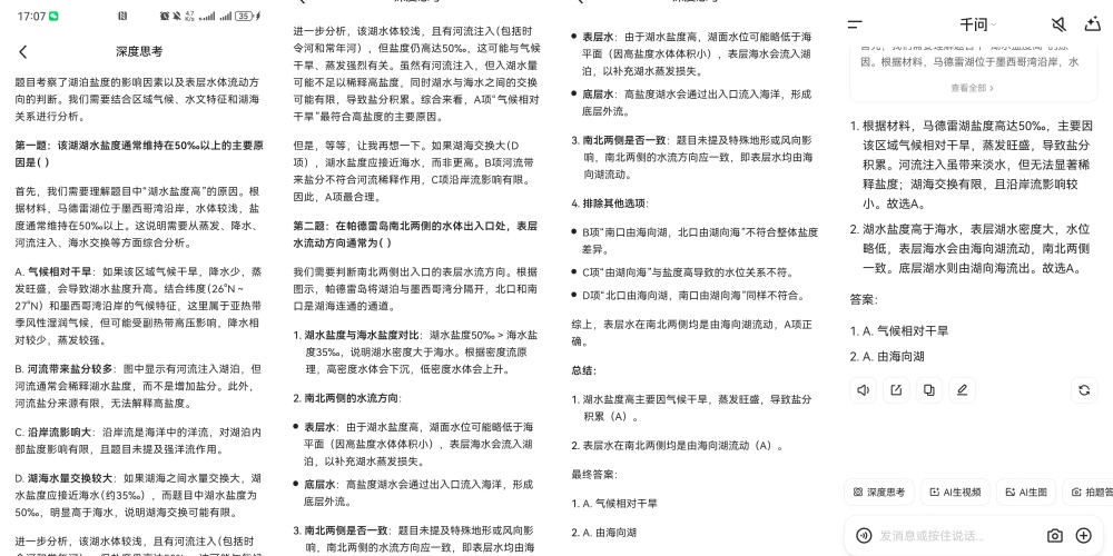
地理题的考察知识较为综合并且一般都会带有图例,这就对模型的读题能力有着较高的要求。

千问可以很好地识别图中的经纬度、海岸线以及图例等信息,并结合题目所需,综合分析每一个选项,有效避免了看到一个选项正确就忽略其他选项的“粗心”状况。

除了解题以外,千问上线的阿里“最强”学习模型,还可以像老师一样“判作业”。其作业批改功能,支持整页作业/试卷多题同时批改,印刷体、手写体都能识别。其还能根据结果,总结出这次作业或这张试卷的答题情况,并且给出改进建议和鼓励。

二、跨文理,能读图,大学生期末周的救星来了
当然,写作业这件事也不止于义务教育阶段的学生,大学生同样面临着课业难题。
截至2025年,我国普通教育本科专业学科门类有12个,分为93个专业类,共845种专业。且大学生课业的专业度、复杂度、学科融合程度都较高,其中还不乏论文类的作业。
如此庞大的学科数量和纵深的学科深度,就需要学习工具有着强大的跨学科解题能力以及专业的资料库。
那么,面对大学生的题目,千问的表现如何?
例如这篇形势与政策大作业,要求千问从12个题目中选择一个,撰写一篇1000字的论文。

千问所输出的论文,不仅摘要、关键词、引言、结论、参考文献等论文格式正确,还在文章中引用了数据作为论据支撑,且参考文献的引用格式也是准确的,整篇文章几乎可以“拿来就用”。

在大学的课堂上,学生用手机拍下PPT是常规操作,但这样的照片通常角度歪斜、光线昏暗,就像这样:

这是一道材料与化工专业硕士的题目,对于一个没有系统地学习过PET材料相关知识,没有做过相关实验的学生来说,这道题很难答出来,但这对千问来说就是“信手拈来”。
仅用大概10秒,千问就准确识别出了题目和图像,给出了正确答案。题目解析条理清晰,可以说,千问甚至比一些“水课”老师讲得都要好。

从小学算数到研究生级别的化工题目,从高中地理题再到大学的形势与政策论文,千问的知识面几乎覆盖了全年龄段、全学科。
该模型拥有5亿级资料库,涵盖学习资料、试卷模板、行业报告等丰富内容,正是这样的资料库,才可以支撑千问快速且准确地输出答案。
结语:千问上线的阿里“最强”学习模型拓展潜力巨大
智东西整体体验下来就一个感受:千问上线的阿里“最强”学习模型真的很牛。
这个模型的厉害之处,在于它把多模态理解、精准文字识别和专业知识库这几项能力结合在了一起。这种综合能力让它不只是一个答疑工具,而是可以深入各行各业,成为“行业专家”。
教育领域也许只是它能力展示的起点,同样的技术架构,经过针对性的训练和适配,就能在工业检测、医疗辅助、金融分析等专业领域发挥价值。
这种从通用到专业的转化能力,正是它最值得关注的地方。