芯东西(公众号:aichip001)
作者 | ZeR0
编辑 | 漠影
芯东西12月15日报道,今日,中国证监会官网披露关于上海GPU芯片龙头壁仞科技境外发行上市及境内未上市股份“全流通”备案通知书。壁仞科技拟发行不超过372,458,000股境外上市普通股,并在香港联合交易所上市。
根据备案通知书,壁仞科技57名股东拟将所持合计873,272,024股境内未上市股份转为境外上市股份,并在香港联合交易所上市流通。
其股东名单及转换数量如下:
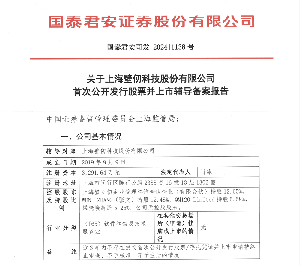
壁仞科技曾于2024年9月启动A股IPO。当时的上市辅导备案报告显示,壁仞科技创立于2019年9月9日,注册资本为3291.64万元,法定代表人为肖冰,注册地址在上海市闵行区。
据官方介绍,壁仞科技致力于研发原创性的通用计算体系,建立高效的软硬件平台,同时在智能计算领域提供一体化的解决方案。
壁仞科技将首先聚焦云端通用智能计算,逐步在AI训练和推理等多个领域赶超现有解决方案,实现国产高端通用智能计算芯片的突破。
其在2022年8月推出的首款通用GPU产品壁砺系列,目前已量产落地,布局包括大模型与生成式AI在内的广泛应用场景。
此前上海AI实验室联合包括壁仞在内的十余家合作伙伴,在上海建成了超大规模跨域混训集群原型,并已在千亿量级参数的自研模型上,完成20天不间断长稳训练,效率达单一芯片集群的90%。其中,壁仞科技HGCT统一异构通信库与DeepLink开放计算体系深度合作,业界首次实现四种异构GPU大规模混合训练千亿参数大模型。
今年7月,在2025世界人工智能大会(WAIC)期间,上海仪电联合曦智科技、壁仞科技、中兴通讯,发布国内首个光互连光交换GPU超节点——光跃LightSphere X。该超节点采用了壁仞科技自主原创架构的大算力通用GPU液冷模组与全新载板互连。
由曦智科技、壁仞科技、中兴通讯联合打造的“分布式OCS全光互连芯片及超节点应用创新方案”还获得了2025世界人工智能大会最高奖“SAIL奖”。这也是壁仞科技继2022年斩获SAIL奖之后再度获此殊荣。
今年9月,壁仞科技迎来六周年庆典。壁仞科技创始人、董事长、CEO张文现场发表致辞,谈到AI芯片市场第一梯队已经形成,市场正在加速分化,未来壁仞科技将以人才为基石,以管理为引擎,以供应链为强大后盾,全力打造面向市场需求的六边形全能产品。


