智东西(公众号:zhidxcom)
作者 | ZeR0
编辑 | 漠影
智东西12月19日报道,今日,港交所官网显示,上海GPU龙头天数智芯已通过港交所聆讯,并披露招股书。
就在本周三,上海GPU龙头壁仞科技通过港交所聆讯。
这为港股“国产GPU第一股”花落谁家,增加了悬念。
上交所官网显示,国产AI芯片上市公司已然霸榜科创板市值前四:12月18日,寒武纪、海光信息、摩尔线程、沐曦股份的市值分别为5427亿元、4711亿元、3317亿元、3149亿元。其中寒武纪做的是ASIC专用芯片,后三家的主营产品都是GPU。
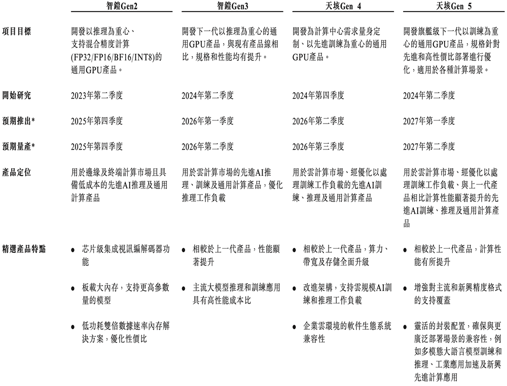
天数智芯成立于2015年12月,2018年正式启动通用GPU设计,2021年推出中国首款通用GPU产品第一代训练系列天垓Gen 1并实现量产交付,2022年推出第一及第二代推理系列智铠Gen 1及智铠Gen 1X,2023年推出第二代训练系列天垓Gen 2并实现量产,2024年推出第三代训练系列天垓Gen 3(预计2026年第一季度开始量产)。
招股书显示,根据弗若斯特沙利文的资料,在中国芯片设计公司中,天数智芯是首家实现推理通用GPU芯片量产的公司、首家实现训练通用GPU芯片量产的公司、首家采用先进7nm工艺技术达成该等里程碑的公司。
根据弗若斯特沙利文报告,2024年,按收入计,包括天数智芯在内的三家中国公司已跻身中国通用GPU市场五大参与者之列,其中天数智芯排名第5,市占率达到0.3%。
按附注推演,公司A、B、C、D分别是英伟达、AMD、海光信息、沐曦股份。
2024年中国训练型通用GPU市场五大参与者中,4名参与者为中国公司,天数智芯排名第4。
按附注推演,公司E是壁仞科技。
2024年中国推理型通用GPU市场参与者按出货量的排名如下,天数智芯排名第4。
随着壁仞科技、天数智芯相继奔赴港交所,这意味着,无论是按上市进度还是通用GPU收入计,“国产GPU四小龙”第一梯队正式成形,包括摩尔线程、沐曦股份、壁仞科技、天数智芯,其中两家已经成功登陆科创板,两家将赴港上市。(海光信息不算只做GPU的公司。)
注:有些媒体报道误将燧原科技列为GPU企业,燧原科技AI芯片产品属于ASIC专用芯片类别,并非通用GPU。
一、去年收入超5亿,研发团队超480人
2022年、2023年、2024年、2025年1-6月,天数智芯收入分别为1.89亿元、2.89亿元、5.40亿元、3.24亿元,净利润分别为-5.54亿元、-8.17亿元、-8.92亿元、-6.09亿元,研发费用分别为4.57亿元、6.16亿元、7.73亿元、4.51亿元。
▲2022年~2025年1-6月天数智芯营收、净利润、研发支出变化(智东西制图)
近三年半,其超过一半的收入均来自训练系列通用GPU产品。
同期综合毛利率分别为59.4%、49.5%、49.1%、50.1%。
截至2025年6月30日,天数智芯的研发团队由484名员工组成,其中超过1/3具备十年以上芯片设计及软件开发经验;在中国和海外拥有65项授权专利,其中包括56项发明相关专利和207项商标,还拥有113项版权。
其综合财务表概要如下:
现金流如下:
二、两条通用GPU产品线并行,GPU出货量超5万片
天数智芯的产品组合主要包括通用GPU芯片及加速卡,以及定制AI算力解决方案(包括通用GPU服务器及集群),将硬件与专有的软件栈结合,以满足客户在训练及推理场景中的特定需求。
其通用GPU产品有两条产品线,共同实现AI计算领域的全面覆盖,支持从复杂模型开发到高效生产部署的各种应用。
天垓系列为其旗舰训练专用产品线及中国国内首款量产的通用GPU产品,专为AI模型训练而设计,拥有先进的计算核心及优化的多卡集群架构。
智铠系列是国内首款专为推理而设计的通用GPU产品,专注于推理应用,具有增强的整数计算单元及高效的数据通路,针对部署场景进行优化。
天数智芯已实现量产及销售两款天垓系列产品(天垓Gen 1及天垓Gen 2)、两款智铠系列产品(智铠Gen 1及智铠Gen 1X),并已发布第三款产品天垓Gen 3。
2022年、2023年、2024年、2025年1-6月,天数智芯通用GPU产品出货量分别为7800片、12700片、16800片、15700片,合计53000片。
同期,训练系列的出货量分别为7700片、7000片、7000片、6200片,平均售价分别为24400元、31800元、38600元、30400元。
推理系列的出货量分别为38片、5700片、9800片、9500片,平均售价分别为11400元、8000元、10200元、9200元。
天数智芯AI算力解决方案整合一定数量的通用GPU的综合计算能力,使其能够作为统一系统进行协同运作,包括提供通用GPU服务器和通用GPU算力集群。
2023年、2024年、2025年1-6月,其AI算力解决方案的项目数目分别为6个、26个、10个,平均售价分别为260万元、640万元、430万元。
其主要战略项目详情如下:
三、已服务超过290名客户,近三年前五大客户集中度高
天数智芯的客户总数由2022年的22名增至2023年的65名,并于2024年进一步增至181名,在2025年上半年有106名。
截至2025年6月30日,该公司已服务超过290名来自不同行业的客户,交付超过52,000片通用GPU产品。
其产品与解决方案已在包括金融服务、医疗保健及运输等重要领域实现超过900次部署与应用,同时支持从制造业到零售业之工业数字化转型,以及基础研究及教育计算应用。
在往绩记录期间,天数智芯的主要客户主要包括云计算服务供应商、AI模型开发商、研究机构以及电子、半导体、制造及消费互联网等领域的企业。
2022年、2023年、2024年、2025年1-6月,来自前五大客户的收入分别占其总收入的94.2%、73.3%、73.4%、38.6%。
天数智芯的主要供应商主要包括内存组件、晶圆制造、印刷电路板加工服务、IP核及设计软件的供应商。
同期,该公司向前五大供应商的采购额分别占总采购额的58.2%、56.2%、44.6%、67.2%。
客户K、客户C亦是天数智芯的供应商。客户K专注于提供计算能力解决方案。客户C是一家全球领先的光电混合计算供应商,天数智芯向客户C采购光互连产品,以用于交付若干项目的计算解决方案。
四、研发高管有英伟达、AMD、英特尔、联发科、三星背景
招股书文件显示,天数智芯有9位副总裁。
天数智芯董事会主席兼CEO盖鲁江今年44岁,本科毕业于中央财经大学,在2020年7月加入天数智芯前拥有约17年的财务及投资经验。
副总裁孙怡乐今年45岁,负责芯片研发,本硕均毕业于清华大学,加入天数智芯前曾担任远弘科技(上海)有限公司工程师、亚鼎视频科技(上海)有限公司担任工程师、AMD附属公司超威半导体(上海)有限公司的高级经理。
副总裁吕坚平今年62岁,负责管理天数研究院,本硕毕业于国立台湾大学,博士毕业于美国耶鲁大学,加入天数智芯前曾担任英伟达高级架构师兼经理、MediaTek USA高级总监、Intel Corporation高级经理、NOVUMIND工程副总裁、Samsung Advanced Computing Labs研发及运营副总裁、NOVUMIND首席技术官。
副总裁刘圆今年44岁,负责芯片量产实现,本硕均毕业于复旦大学,加入天数智芯前曾担任超威半导体(上海)有限公司PMTS ASIC/版图设计工程师。
副总裁石加圣今年41岁,负责软件研发,本科毕业于复旦大学,硕士毕业于美国罗切斯特大学,加入天数智芯前曾担任慧国(上海)软件科技有限公司软件工程师、超威半导体(上海)有限公司高级软件工程师,并曾任职于上海拆名晃资讯科技有限公司。
副总裁邹翾今年44岁,负责产品线及供应链管理,硕士毕业于哈尔滨工业大学,加入天数智芯前曾任职于格罗方德半导体科技(上海)有限公司、国际商业机器(中国)有限公司中国芯片设计中心。
其他四位副总裁中:郭为今年48岁,负责解决方案开发及信息技术支持;宋煜今年46岁,负责客户及技术支持部门;梁斌今年58岁,负责技术合作与开发;丁娜今年45岁,负责人力资源与行政事务。
五、单一最大股东集团持股23.61%
天数智芯成立于2015年12月,在2018年完成A轮融资,2019年完成超3.5亿元B轮融资,2021年完成8.2亿元C轮融资,2022年完成超9亿元C+、C++轮融资,2025年完成约20.5亿元D轮融资,投前估值达120亿元。
经过一系列股权变动,截至最后可行日期,单一最大股东集团合共持有天数智芯已发行股本总额约23.61%。
与典型的创始人主导公司不同,自往绩记录期间开始以来,天数智芯所有权一直由其雇员通过多个特殊目的实体以及多元化的被动财务投资者持有。
天数智芯截至本文件日期的股东持股情况如下:
天数智芯各董事、监事及主要行政人员2024年、2025年1-6月薪酬载列如下:
其中蔡全根、郑金山、林小钦已提呈辞任董事,自2025年1月13日起生效;刁石京已提呈辞任董事,自2025年5月20日起生效。
结语:多家GPU及AI芯片企业正冲刺IPO
根据弗若斯特沙利文的资料,中国通用GPU市场快速扩张,2024年的出货量达到160万片,2022年至2024年的复合年增长率为72.8%。预计市场将维持强劲增长,2025年至2029年,出货量预计以33.0%的复合年增长率增长。
随著中国通用GPU公司出货量的增长速度超越国际竞争对手,国内市场占有率持续攀升。国产通用GPU产品占比由2022年的8.3%提升至2024年的17.4%,预计到2029年将超过50%。
国内通用GPU公司们正积极把握不断扩大的市场机遇。本月北京GPU龙头摩尔线程、上海GPU龙头沐曦科技均已在科创板上市,还有多家国内GPU及AI芯片公司正在向IPO发起冲刺。


























