智东西(公众号:zhidxcom)
编 | 小智
2016年的无人机行业,除了大疆依然是份额领先,有几位玩家的动作也值得我们注意。先有3月份,北美明星级无人机公司3D Robtics内部地震,大幅裁员,停止消费级无人机业务,联合创始人出走;5月25日,雷军在网络直播发布了两款无人机新品,标志小米正式入局无人机市场;6月1日,美图就被爆出了其无人机专利,手机航拍器。
无人机业内竞争之激烈,变化之快速,需要我们从局面中跳出来,审视一下自己的发展方向。本期的智能内参,我们推荐一篇来自安信证券的报告给你,一起来看看那些年和大疆硬碰硬的结果有多么惨烈,未来的发展方向又是什么?
如果完整报告你想收藏的话,可以在智东西(公众号:zhidxcom)回复关键词“无人机趋势”下载报告全文。
干货数据展现竞争红海
未来三年市场还会翻十倍
据互联网趋势研究机构KPCB(凯鹏华盈)数据显示,2013-2015年全球消费级无人机市场规模从14.95元亿增长至110.5亿元,销量从60万台增长至430 万台,年均复合增速分别为 171.87%、167.71%。
国内市场的情况,IDC则做过预测。2015 年国内无人机销售量近 10 万台,市场规模近3 亿元,2016 年预计达到39万台,到 2019年销量将突破300 万台。
众多品牌销量大战
据我国深圳海关数据统计,2015 年消费无人机出口额高达 30.3 亿元,出口无人机约 65 万台,相较于 2014年增长近9倍。从已有数据来看,2016 年继续维持高增速,有望实现同比翻倍增长。 香港、 美国、 欧盟为无人机的主要消费地区, 而香港进口的无人机主要流向欧美。
主要的无人机企业销售收入均大幅增加。大疆是深圳无人机出口的主力,占出口总额的 95%以上,其销售额从2012 年的不足2 亿元增长至 2015 年的 64 亿元,期间CAGR高达217%。
Parrot (派诺特)为全球市占率仅次于大疆的法国无人机上市公司,据财报数据披露, 2014、2015 年该公司无人机业务分别为 5.15 亿、11.33 亿,2015 年季度同比增长率分别高达535.9%、319.2%、159.9%及 192.3%。
国内无人机知名厂商零度智控同样迎来业绩快速增长。2015 年零度联手雷柏科技进军消费级市场,发布爆款航拍无人机Xplorer及 Xplorer 2 代,相关公告显示 15 年零度前三个季度营业收入达到 3500 万,同比增长152%,15 年全年营收可能超过 5000万元。

据不完全统计,我国消费无人机市场参与者众多,包含不具备核心竞争力的山寨厂商在内整体数量达400家左右。其中,国内较为知名的厂商为深圳大疆创新、零度智控、昊翔Yuneec与亿航无人机,后起之秀包括基石、曼塔智能、skye、华科尔、飞豹等厂商。国外的知名厂商主要为美国的 3D Robotics与法国派诺特(Parrot) 。
据高盛、IDC 的数据统计,大疆 2014 年、2015 年的全球市场份额分别高达 70%、68.5%,而排名第二的Parrot市占率仅为12%左右。美国无人机制造商3D Robotics 2014年则排名世界第三,2014 年市占率仅为2%。
全球投资、众筹、并购齐上阵
国内:2015年国内风投领域新老面孔齐现,扩大融资规模加码产品与市场。大疆2015年获红杉、麦星、Accel Partners等知名风投数千万美元投资,其中Accel 投资 7500万美元,对应大疆估值高达80亿美元。亿航B 轮融资获金浦集团、GGV 纪源资本、真格基金等机构支持,融资金额高达 4200 万美元。昊翔、零度智控则分获行业外龙头企业英特尔、雷柏科技投资,投资金额分别为 6000 万美元、5000万人民币。此外,飞豹、基石信息及星图无人机等行业新进入者也分别获得了人民币1.5亿元、1亿元、2000 万元的A 轮融资。
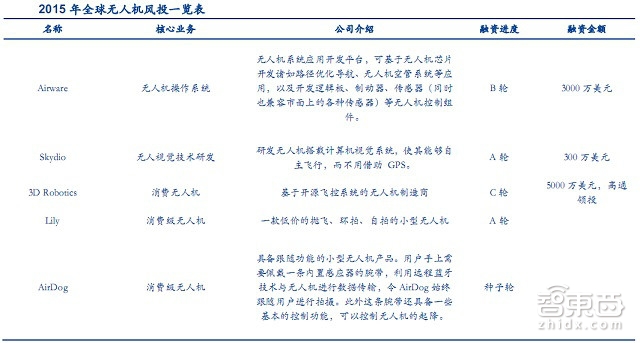
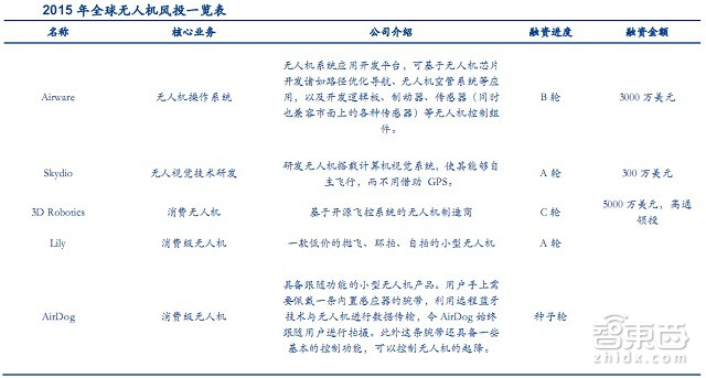
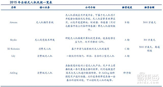
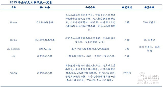
全球:2015 年,海外无人机风投的对象以核心技术开发类公司以及小型无人机制造商为主。主攻无人机操作系统开发的 airware 公司 B 轮融资金额达 3000 万美元,继续致力于打造类似于无人机领域的“Android”平台。初创公司 Skydio 主要研发无人机视觉技术,A 轮融资规模为300万美元,这笔资金将用于无人机专用的计算机视觉系统开发,实现无人机自主飞行。Lily定位于可跟拍、自拍的小型无人机产品,15 年度发布样机之后红极一时,目前获融资 1500万美元;而 airdog与lily定位类似,目前已登陆Kickstarter 平台开始众筹。
无人机收购兼并市场同样高度活跃,跨行业布局成趋势。并购活动主要分为三个方向:一,无人机主流厂商并购相机、游戏开发公司等,增强其在航拍、娱乐功能等方面的竞争实力,例如 3DR Robotics 2014年收购消费电子及游戏开发商 sifteo,获得该公司丰富的 IP 资源;大疆 2015 年收购瑞典知名相机厂商哈苏,强强联手提升其相机性能。二,智能相机厂商收购无人机公司,以进入航拍这一新兴领域;三,高通、英特尔等芯片巨头投资算法开发商、无人机厂商及智能穿戴厂商,以发力无人机芯片研发与制造,目标是从根本上革新目前的无人机产品,颠覆已有的消费级无人机技术、制造与应用。

其他玩家该怎么办?
别着急,芯片巨头们已经开始铺路了。2015 年以来,高通、英特尔、英伟达等厂商均推出无人机智能芯片产品。
这些高度集成化的芯片将会使得开源无人机的制造成本降低30%以上。一方面令无人机小型化、智能化、低成本制造成为可能,一方面显著降低技术壁垒,缩短竞争者间的技术差距,后发竞争者可能实现对领先者的超越。
高通:
snapdragon flight是高通最新推出的无人机设计平台,其芯片是各家中尺寸最小、主频最高的。零零无限的小型无人机产品 hover camera 及零度智控的自拍无人机dobby的样机都用的是snapdragon flight。
英特尔:
推出带有 Realsense 功能的Edison 芯片,擅长自动避障和跟随功能,且Realsense视觉技术,可以让无人机实现自主视觉识别功能,在环境感知、测量等领域存在精度优势。但在尺寸上、功耗上与价格上相比于高通不具备竞争优势。
英特尔投资的昊翔台风H 无人机搭载了带有 Realsense 功能的Edison 芯片,但目前仍处于样机阶段。
三星:
其在2015年推出Artik 芯片组,可通用于无人机、洗衣机等联网设备。
全志:
推出R系列芯片,其中 R16 被用于小米无人机飞控系统。
Nvidia:
推出Jetson TX1 模组,CPU采用64位 ARM A57,GPU采用Maxwell架构256核心,还是Nvidia一贯地擅长图像,但通信能力较弱。
联芯:
推出LC1860模组,走的是低价位的性价比路线,CPU采用6核 CortexA7,GPU采用2GHz 双核 Mali T628GPU。
小米入局 风波乍起
现阶段无人机市场出现的问题是:产品同质化严重,低价路线的小米无人机将利润空间挤压殆尽。
传统无人机市场规格与重量偏大(350mm、1200g 以上) ,且均定位于航拍功能,同质化竞争严重。小米无人机传统机型定位相似,但价格仅为同等机型的 1/3,几乎完全消除了该市场盈利空间。非领导厂商在原有竞争格局中难以实现反超。
从摄像头参数、悬停精度、续航能力和控制距离四个参考指标来分析,市场上高性价比产品稀缺。市场基本上呈现高价高配、低价低配的产品分化。以大疆Phantom4、昊翔台风 H、亿航 Ghostdrone 旗舰版、Parrot Bebop Drone3.0增强版为代表的高性能机型,厂商报价较高,分别为8999 元、8888 元、7299元、6499 元。而以大疆phantom3 标准版、基石 glint-play+升级版、飞豹Xeagle简约版、Parrot Bebop 标配版为代表的低价位机型,在摄像头、悬停、续航、控制距离等参数上均存在明显短板。
小米无人机包含 1080P 和 4K 两个版本,售价分别为价 2499 元和 2999 元,对标产品是大疆 phantom4。小米这样的性价比路线曾经在智能手机时代取得了巨大的辉煌,然而智能内参还是要做两点提醒:
(1)无人机的市场规模与智能手机不可同日而与,且无人机市场的增长率未来几年的趋势会对这样的玩法带来何种反馈,是值得我们当心的。
(2)性价比路线疯狂过后,洗牌中的手机市场各公司也都有了自己的体会。既然有人先试水,我们也不妨等等看这一波过去后手机江湖呈现的战局。
而小米无人机对行业带来的扰动还包括提高了大规格无人机市场的竞争壁垒。小米的定价基本上已经低于绝大部分市场竞争者的平均成本。如果同行再继续主攻同质化市场,将会丧失此前全部的盈利空间。
大疆创始人汪滔的判断是:
大部分消费无人机厂商不久的将来会像PC、键盘、鼠标乃至智能手机领域的同质竞争者一样,高额利润最终会流入核心技术提供商,而非硬件与设备制造商。同质化竞争对于这部分不能掌握核心技术优势的企业而言意味着持久价格战,最终能够获得的利润微乎其微。
未来趋势在哪里?
消费级无人机市场的小型化趋势已开始出现。小型无人机旨在解决传统消费级无人机使用的主要痛点:携带困难、操作复杂与功能单一。具体差异化的表现包括:
① 以自拍无人机为代表的产品尺寸大大缩小、便于携带,更加迎合自拍人群的拍照需求而非飞行需求;
② 手动抛飞、语音操控、人脸识别、双目视觉等功能令无人机操作傻瓜化;
③ 应用领域发生转变,将突破传统的航拍功能,加入更多的娱乐元素。
小型无人机未来每年销量有望突破1000 万台、规模突破300 亿元。
下面是两点海外市场的数据做支持:
(1)小型无人机项目14 年开始登陆国外著名众筹平台 kickstarter 与 indiegogo,至今累计 12 万人次支持,融资额高达 3.03 亿人民币。
(2)Parrot 定位于小型、低价无人机市场,实现差异化竞争策略,销售规模已排名全球第二。
国内厂商除了上月爆出专利的美图,2016 年先后推出四款代表性的小型无人机产品还包括零零无限的 hover camera、零度智控的dobby、曼塔智能的 S6 以及雷柏科技连同腾讯、零度共同推出的空影 ying 无人机。这四款无人机中最大的为空影 ying,其轴距在250mm左右,重量小于 450g。而dobby与S6的尺寸仅为 iphone 6s plus 大小,hover camera可被放入一般公文包。
当然,智能内参的意思并不是说真机还未出现的美图就能多么惊天动地,反而对于美图和现有无人机制造公司都是一大提醒:既然存在一条与大疆和小米差异化的路线,美团看见了,且自身优势也在,其他玩家也应当看见,更何况作为视频和直播入口,自拍这条路线所能演化出的商业价值一定更有看头。产品最终做出来,也要经得住用户和同行的共同检验。当产品定位和用户需求在改变,那么评价参数与指标同样也会重建。最终的行业格局与下一阶段的赢家或许不是上面提到的某位,但趋势已经摆在面前。
本文为智东西整理呈现,文中所有数据结论版权归原作者所有。
重要的事情再说一遍,如果完整报告你想收藏的话,可以在智东西(公众号:zhidxcom)回复关键词“无人机趋势”下载报告全文。
智能内参
权威数据·专业解读 读懂智能行业必看的报告
在智东西回复“智能内参”查看全部报告





















