芯东西(公众号:aichip001)
作者 | ZeR0
编辑 | 漠影
芯东西1月2日报道,1月1日,广东深圳存储芯片企业宏芯宇正式递表港交所。
宏芯宇成立于2018年12月,主营产品包括嵌入式存储、固态硬盘、DRAM、移动存储、存储颗粒,是少数拥有自主设计及开发主控芯片能力并完成商业化应用的中国独立存储器厂商之一,获评国家级专精特新“小巨人”企业。
该公司已与传音、OPPO、小米、vivo、TCL、小度、北斗智联等客户建立稳定合作,并已布局AI服务器及AI终端的高性能存储产品。
宏芯宇在2025年3月融资后估值达107.60亿元,中芯国际旗下投资平台中芯聚源、TCL等都是投资方。
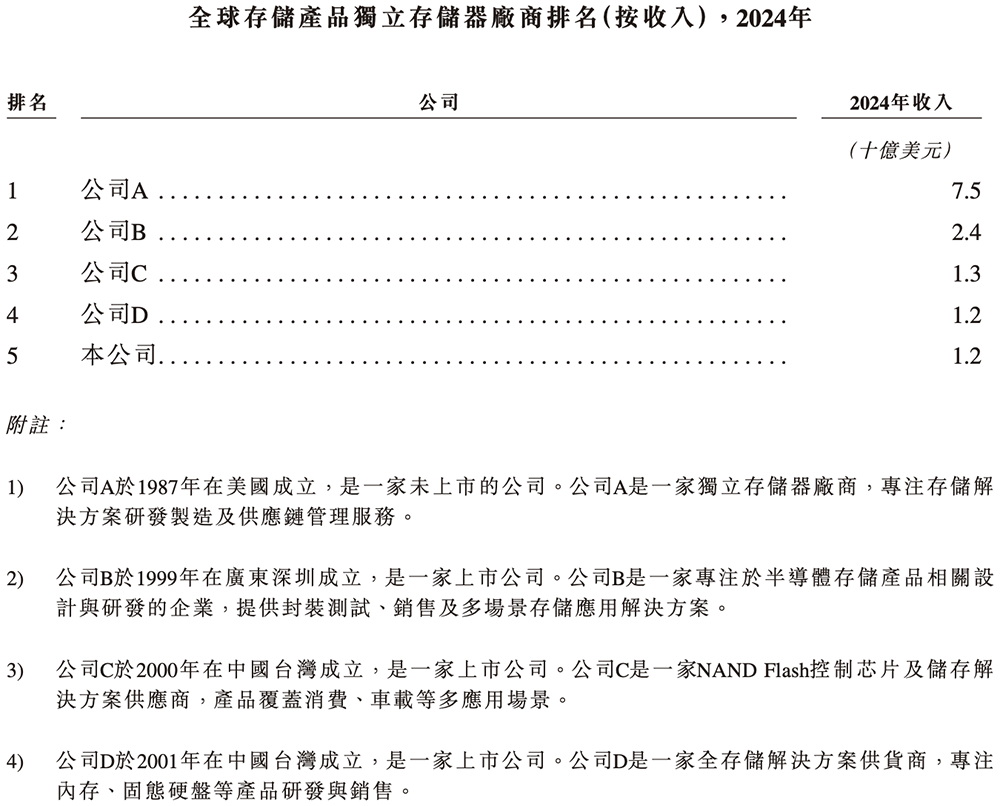
在2024年全球存储产品市场中,宏芯宇收入达12亿美元(87亿元人民币),是全球第五大、国内第二大独立存储器厂商,也是中国最大的未上市独立存储器厂商。
在全球嵌入式存储市场中,该公司2024年的收入达8亿美元(57亿元人民币),为第二大独立存储器厂商。
在2024年全球应用于智能手机的存储产品市场中,宏芯宇以8亿美元(57亿元人民币)的收入成为最大的独立存储器厂商。
一、去年收入超过87亿元
2023年、2024年、2025年1-9月,宏芯宇收入分别为87.81亿元、87.18亿元、77.44亿元,净利润分别为-1.17亿元、4.83亿元、3.51亿元,研发费用分别为2.83亿元、3.92亿元、3.55亿元。
▲2023年~2025年1-9月宏芯宇营收、净利润、研发支出变化(芯东西制图)
对应经调整EBITDA(税息折旧及摊销前利润)分别为1.52亿元、9.53亿元、6.65亿元。
同期,宏芯宇的综合毛利率分别为4.8%、16.1%、13.1%。
2023年到2025年9月30日,其来自海外的收入占比超过65%。
该公司综合财务状况表如下:
现金流如下:
截至2025年9月30日,宏芯宇拥有856名研发人员,占总员工数的65.2%;在中国及海外拥有347项授权专利,包括264项发明专利。
二、2025年1-9月销量超254亿GB
嵌入式存储是宏芯宇第一大收入支柱,2025年1-9月贡献了总收入的46.2%。1-9月收入增加主要源自其DRAM收入增加。
同期,其主要产品销量如下:
每GB平均售价如下:
宏芯宇在产业链中所参与的主要环节包括存储技术平台与存储产品,除已进入量产阶段的主控芯片外,自主设计研发的主控芯片共有7款型号,分处送样、流片及后端设计等不同研发阶段。
其存储产品包括:
1、嵌入式存储产品
2、固态硬盘
3、DRAM
4、移动存储
5、存储颗粒
存储颗粒主要包括NAND Flash晶圆及晶粒、DRAM晶圆及晶粒,用于生产嵌入式存储、固态硬盘、DRAM和移动存储。
在满足内部生产需求后,宏芯宇可能会综合考量市场状况、现金流效率、存货周转及客户需求等因素,对外销售存储颗粒。
三、前五大客户占比超过50%
宏芯宇已与小米、传音、OPPO、vivo、TCL、小度、北斗智联等行业头部客户建立稳定合作。
其销售渠道包括直销与分销。
2023年、2024年、2025年1-9月,来自前五大客户的收入分别占其总收入的59.4%、65.7%、50.0%。
同期,来自前五大供应商的采购额分别占总采购额的43.5%、49.4%、51.5%。
客户B、客户H及客户I及/或其联属公司亦为宏芯宇的供应商。供应商A、供应商B、供应商D、供应商F、供应商H及供应商I及/或其联属公司亦为宏芯宇的客户。
四、创始人曾任多家公司总经理
吴奕盛、吴嘉敏、芯瑞来、深圳聚邦、宏芯微、宏芯创、宏芯泰贰号、宏芯泰、宁波兆瀚、宁波兆信及杭州菲算将共同构成宏芯宇的一组控股股东。
吴奕盛是宏芯宇的创始人、执行董事、董事长兼总经理,今年56岁,在芯片行业拥有逾25年工作经验,曾担任电子元件分销商深圳鸿科信、深圳电子元器件公司格拉威信、芯片设计及存储产品公司百瑞莱的总经理,亦于2016年8月至2019年1月期间担任深圳佰维存储董事。
2024年及2025年1-9月,宏芯宇董事及监事的酬薪如下:
结语:存储芯片行业逐步演进为AI驱动的“超级周期”
根据弗若斯特沙利文的资料,受AI驱动的需求变革及供应结构优化的双重推动,半导体行业正步入强劲上行周期。
全球存储芯片行业于2025年逐步演进为AI驱动的“超级周期”。此轮强劲上行趋势明确,预计将打破传统三至四年的周期规律。
根据弗若斯特沙利文的资料,2025年下半年,市场价格表现强劲,DRAM及嵌入式存储均呈上行态势,部分DRAM的月度涨幅逾30%。全球存储产品市场的整体盈利水平有望持续改善。
宏芯宇计划持续投资开发涵盖消费级、企业级、车规级应用场景的高性能存储产品,推进先进主控芯片设计及开发,并提升晶圆及主控芯片验证及测试能力,将建立一个覆盖晶圆检测、BGA测试及可靠性测试的先进测试中心。































