智东西(公众号:zhidxcom)
作者 | 李水青
编辑 | 云鹏
智东西1月8日报道,刚刚,北京大模型企业智谱正式在港交所挂牌上市,成为港股“大模型第一股”,也打响了“大模型六小虎”顺利冲刺资本市场的第一枪。
智谱开盘上涨约3.3%,为120港元(约合人民币108元)/股,市值528亿港元(约合人民币474亿元)。截至10点36分,智谱股价上涨约9%,为126.8港元(约合人民币113.8元)/股,市值约为558亿港元(约合人民币501亿元)。

▲股价图(图源:腾讯自选股)
在智谱本次IPO发行中,香港公开发售获1159.46倍认购,国际发售获15.28倍认购。以每股116.20港元的发行价计算,智谱本次IPO募资总额超43亿港元(“绿鞋”前)。
智谱董事长刘德兵在上市致辞中称:“全球范围内通用大模型企业第一次以这样的方式走向公开市场,非常有幸智谱作为中国大模型代表,站在这个历史性的起点。‘让机器像人一样思考’是智谱从创立第一天起就选择的方向,是智谱人持之以恒奋斗的唯一目标。”

▲智谱董事长刘德兵
智谱成立于2019年6月,按收入计,其已成长为中国最大型的独立通用大模型开发商,在包含互联网大厂在内的整体通用大模型厂商中,排名第二。随着本次上市,智谱成为全球首家以通用人工智能(AGI)基座模型为核心业务的上市公司,也被不少媒体称为“全球大模型第一股”。
从招股书附注信息推断,其主要对标公司中,A、B、C、D分别为科大讯飞、阿里巴巴、商汤、百度。

在MaaS平台模型对标中,公司E为OpenAI,公司F为谷歌。

今年5月完成B6轮融资后,智谱投后估值达到243.77亿元。在股东结构中,美团、蚂蚁、腾讯、雷军、联想等产业资本,均通过不同主体间接持有智谱股份。
在技术生态层面,截至上市前,智谱开源模型在全球开发者社区的累计下载量已超过4500万次。2025年11月,其日均token消耗量达到4.2万亿,累计支持设备数约8000万台。

本次,智谱吸引了一支由北京核心国资、头部保险资金、大型公募基金、明星私募基金和产业投资人构成的全明星基石投资阵容,JSC International Investment Fund SPC、JinYi Capital Multi-Strategy Fund SPC、Perseverance Asset Management 等11家基石投资者合计认购29.8亿港元。
智谱募集资金净额的70%(约29亿港元)将用于通用AI大模型方面研发投入,约10%(约4.2亿港元)将用于持续优化公司的MaaS平台。
作为智谱AI的早期投资方,达晨财智自2021年起便领投其A轮融资,并在后续多轮持续加注。达晨财智合伙人邬曦回忆称:“当时能看懂智谱在做什么的人很少。我们的直觉是,遇到了极具技术信仰的团队。如果这事能做成,一定是件影响技术和产业进程的大事。”
一、三年半收入近7亿,亏损超62亿
从财务表现看,智谱仍处于典型的“高投入、重研发”的发展阶段。
2022年、2023年、2024年以及2025年上半年,智谱的收入分别为0.57亿元、1.25亿元、3.12亿元、1.91亿元;同期净利润分别为-1.44亿元、-7.88亿元、-29.58亿元、-23.58亿元。研发费用则快速攀升,分别为0.84亿元、5.29亿元、21.95亿元、15.95亿元。

▲2022年~2025年1-6月智谱营收、净利润、研发支出变化(智东西制图)
三年半时间内,智谱累计实现收入6.85亿元,累计净亏损达到62.47亿元,累计研发投入高达44.03亿元。同期,其经调整后的累计净亏损亦超过49亿元。

其中,2024年净亏损明显扩大,主要原因在于对研发作出重大投资。智谱在招股书中表示,未来将通过收入增长与运营效率提升,逐步改善盈利能力。
根据未经审计的管理账目,智谱预计截至2025年9月30日止的三个月收入,将较2024年同期增长60%以上,但全年净亏损仍可能进一步扩大。
从收入结构看,近三年半,智谱超过84%的收入来自本地化部署,这一模式在政企及大型客户中仍占据主导。

同期,公司毛利率分别为54.6%、64.6%、56.3%、50.0%,整体维持在较高区间。

值得注意的是,自2024年起,智谱的大模型本地化部署服务已开始产生海外收入,东南亚成为主要海外市场。
按行业垂直领域划分,其本地化部署收入明细如下:

智谱的综合财务状况表如下:

现金流如下:

在早期投资方看来,智谱之所以能在高强度投入下持续推进,关键在于其对底层技术路线的长期坚持。
智谱早期投资方达晨财智方面表示,在2021年作出投资决策时,市场对基础大模型仍普遍持谨慎态度,而智谱在GLM架构上的自研路径及对通用智能的长期规划,展现出少见的技术确定性。
二、清华系核心团队,研发人员超650人
在2021年AI投资仍聚焦应用层、市场对大模型普遍谨慎的“寒冬”中,达晨选择“播种”。达晨财智董事长刘昼谈道,其正是看中了智谱团队深厚的清华科研背景、对自研路径的坚持以及清晰的AGI愿景。“我们坚信这是一群‘想大事、做大事’的人。”
截至2025年6月30日,智谱拥有657名研发人员,占员工总数的74%以上,研发人员规模在国内独立大模型厂商中处于前列。

其核心团队普遍具备清华大学等顶尖高校与科研机构背景。公司与清华大学知识工程实验室(KEG)保持长期、稳定合作关系,并与浙江大学、天津大学、燕山大学、中关村学院等多所高校及研究机构开展科研协作。
早在2018年,KEG团队便联合唐杰博士等顶尖学者,率先提出并开发GLM大模型框架,成为中国大模型技术体系的重要起点。
智谱的研发团队由多位重量级科学家共同主导,包括中国科学院院士张钹,以及在大语言模型、知识图谱、机器学习等领域深耕多年的刘德兵、张鹏等人。
投资方的远见在ChatGPT爆发后得到验证。达晨认为,智谱已形成以GLM原创架构构筑的技术壁垒、经过市场验证的MaaS商业模式,以及开源生态驱动的护城河三大优势。上市后,智谱有望加速多模态研发、吸引全球顶尖人才、带动产业链协同,推动中国AI生态整体成熟。
2024年5月,国际顶级学术期刊《自然》(Nature)对智谱ChatGLM模型进行专题报道,将其视为中国基座大模型的代表性成果。
截至2025年6月30日,智谱科研团队及学术顾问已发表约500篇高影响力论文,累计引用次数超过5.8万次。在知识产权方面,公司已拥有86项授权专利(其中84项为发明专利)。
三、让机器像人一样思考,构建四类模型体系
智谱的MaaS平台主要提供4类模型:语言模型、多模态模型、智能体模型、代码模型,并配套模型微调、部署及Agent开发工具。
在部署方式上,公司同时提供本地化部署与云端部署两种模式。
对于本地化部署,其模型托管在客户的基础设施里,会在大模型及相关服务交付到客户指定地点并经客户检验验收时确认收入。
对于云端部署,其模型托管在可扩展且可靠的云端基础设施上,会在合约期内确认收入。

智谱认为,为了让机器像人一样思考,通用智能需要具备三项核心能力:深度思考、认知世界与工具使用。围绕这一目标,公司构建了反思与沉思模型、多模态模型、智能体模型,并进一步延展至代码生成领域,四类模型均基于GLM系列基座模型研发。

下图是智谱目前模型组合中的精选模型及AI agent:

其大模型矩阵如下:

今年7月及8月,智谱发布旗舰基座模型GLM-4.5、视觉语言基座模型GLM-4.5V及AutoGLM升级版本(亦称AutoGLM 2.0)。
AutoGLM升级版本由GLM-4.5及GLM-4.5V驱动,能在更广泛的移动应用程序及网站中模拟人类操作行为,可在云端自主完成指定任务,无需占用用户的手机或电脑,让用户可继续使用其设备而不会中断。

今年9月,智谱发布了其基座模型的进一步升级版本GLM-4.6,主要强化了编码能力。

四、超1.2万家机构客户,日均token消耗4.2万亿
在商业化层面,智谱的客户包括企业、公共部门实体及个人用户。截至2025年1-9月,智谱已服务超过12000家机构客户,客户数量在半年内显著增长。2025年11月,其日均token消耗量达到4.2万亿。

从客户集中度看,2022年、2023年、2024年、2025年1-6月,智谱前五大客户贡献收入占比分别为55.4%、61.5%、45.5%、40.0%,集中度呈下降趋势。


在供应链方面,其主要供应商包括算力资源提供商、服务器及网络设备供应商、研发支持与营销服务提供商。同期,前五大供应商采购额占比维持在约50%左右。


五、清华系创业班底,美团、蚂蚁、腾讯齐聚
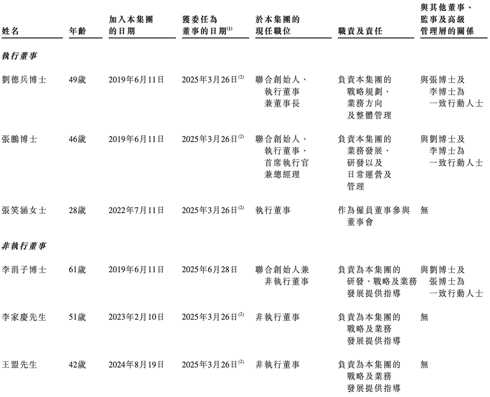
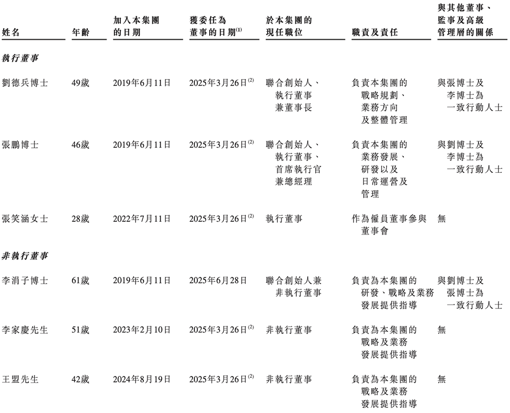
股权结构显示,截至上市前最后实际可行日期,控股股东北京链湃、刘德兵、唐杰、李涓子、许斌、张海峰、慧惠及智登根据彼等之间订立的一致行动人士协议共同拥有约33.03%股份权益。

公司董事会及高管层呈现出明显的“清华系+科研创业”特征。其董事会成员如下:


其中智谱联合创始人、执行董事兼董事长刘德兵今年49岁,本科毕业于北京交通大学,博士毕业于中科院计算所,曾在清华大学担任高级工程师。
智谱联合创始人、执行董事、CEO兼总经理张鹏今年46岁,本硕博均毕业于清华大学,2005年至2020年任职于清华大学,在计算机科学领域拥有近20年的经验。
其高管包括张鹏、王绍兰、肖磊。其中智谱联合创始人兼副总经理王绍兰曾于2018年至2019年任职于清华大学。

2023年9月,智谱与北京聆心智能当时的股东订立转让协议,以现金总代价7300.46万元收购北京聆心智能合共约94.98%股权。
在资本路径选择上,智谱曾同步推进A股上市辅导,但最终决定转向港股,核心考量在于国际化资本渠道、海外投资者结构及长期发展空间。
截至最后实际可行日期,智谱股东持股情况如下:



其股东包括美团旗下天津三快(领航资深独立投资者)、蚂蚁集团旗下上海云玡及上海飞玡、腾讯旗下腾讯投资、雷军旗下北京顺赢、联想旗下联想创投等。
2024年、2025年1-6月,智谱董事及监事酬金如下:

结语:智谱成功上市,北京“开源之都”建设见成效
智谱在港交所正式上市,意味着中国通用大模型企业,首次以“基座模型+MaaS”的重资产形态,完成资本市场定价。而这一样本,诞生在北京。
截至目前,智谱开源模型在全球开发者社区的累计下载量已超过4500万次。围绕开源模型、算力基础设施、科研机构与产业资本,北京正在逐步形成一条从基础研究、模型创新到产业化落地的完整链条。
今年4月,北京市科委、中关村管委会信息科技处处长韩健透露,包括智谱在内的一批北京企业都积极拥抱开源,北京也在组织优势单位开源RISC-V处理器核、基础及专业数据集、系列大模型,持续建设开源项目孵化平台,积极打造中国版“Hugging Face”,并持续推动开源生态建设。
从智谱成功上市回看,北京在大模型赛道上的优势,并不只体现在项目数量或融资规模上,而在于对基础能力的持续投入,以及允许“慢变量”生长的长期耐心。在全球大模型竞赛进入深水区之后,这种打法,正在显现其价值。