芯东西(公众号:aichip001)
作者 | ZeR0
编辑 | 漠影
芯东西1月13日报道,刚刚,全球前十大Fabless(无晶圆厂)半导体公司之一、图像传感器技术的先驱豪威集团在港交所挂牌上市。
其发行价为每股104.80港元(约合人民币93.80元),开盘价为每股108.00港元(约合人民币96.66元),涨幅达3.05%。截至9点40分,豪威集团最新股价为每股109.80港元(约合人民币98.27元),总市值为1379亿港元(约合人民币1234亿元)。
根据弗若斯特沙利文的资料,按2024年收入计,豪威是全球第九大Fabless半导体公司、全球第三大数字图像传感器供应商、全球第三大智能手机CIS(CMOS图像传感器)供应商、全球最大汽车CIS供应商。
2024年,豪威集团出货量超过112亿颗,全球活跃客户超过2300家。
其历史可追溯到1995年在美国成立的图像传感器公司豪威科技。
豪威集团前身是韦尔股份,由虞仁荣于2007年在上海注册成立为股份有限公司,2017年5月在A股上交所上市,2019年收购豪威科技,2023年11月在瑞士证交所上市。截至1月9日,豪威集团A股最新市值为1591亿元。
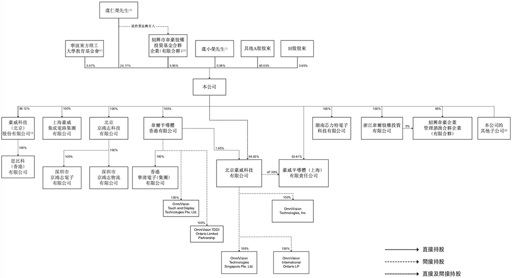
虞仁荣是豪威集团创始人、董事长兼执行董事,一直是其自成立以来的单一最大股东。他今年59岁,毕业于清华大学,在电子行业拥有35年经验,已连续多年蝉联中国芯片首富。
紧随全球发售完成后,豪威集团的股权架构如下:
一、2024年收入257亿元,利润超32亿元
2022年、2023年、2024年、2025年1-6月,豪威的收入分别为200.40亿元、209.84亿元、257.07亿元、139.44亿元;年内利润分别为9.51亿元、5.44亿元、32.79亿元、20.20亿元,研发费用分别为25.19亿元、22.39亿元、26.86亿元、13.68亿元。
▲2022年~2025年上半年,豪威集团营收、年内利润、研发支出变化(芯东西制图)
豪威集团超8成的收入来自中国大陆以外。
其综合财务状况表如下:
现金流如下:
二、图像传感器解决方案贡献超7成收入
豪威集团提供图像传感器解决方案、显示解决方案、模拟解决方案三大业务,并已建立中国最大的半导体分销网络之一。
2025年上半年,图像传感器解决方案贡献了其超7成的年收入。
按行业划分,智能手机、汽车行业分别贡献了豪威集团超过1/3的收入。
其毛利及毛利率出现波动,主要是受市场状况变化的影响。
截至2025年6月30日,豪威集团共有2424名全职员工从事研发工作,拥有4761项授权专利,包括4552项发明专利、205项实用新型专利和4项设计专利,以及139项布局设计和86项软件版权。
在端侧AI领域,豪威去年发布的全新传感器在AR/VR/MR消费者头显和眼镜上实现眼球和面部追踪。这是其首次在MR市场将专有DCG HDR技术应用于像素尺寸为2.2μm的图像传感器。
三、半年出货量超60亿颗,前五大客户收入占比超50%
2022年、2023年、2024年、2025年1-6月,豪威集团的产品出货量分别为96.96亿颗、98.08亿颗、112.45亿颗、60.11亿颗。
豪威集团的终端客户包括多家全球领先的智能手机OEM及ODM、汽车制造商、主流笔记本电脑OEM及ODM、大型医疗设备公司、安防设备制造商和各种消费电子制造商,同时也包括直接通过其合约制造商和供应链合作伙伴实现销售。
2022年、2023年、2024年、2025年上半年,来自前五大客户的收入占其同期总收入的比例分别为55.2%、55.9%、51.0%、50.3%。
同期,前五大供应商采购金额分别占其总采购金额的58.0%、61.0%、61.8%、62.4%。
结语:A股半导体龙头企业密集转战港交所
A股企业正掀起一股赴港上市潮,其中包括多家知名半导体龙头企业。
继在上交所、瑞交所上市后,豪威集团此次登陆港交所,是其国际化战略的重要组成部分。
通过赴港上市,豪威集团有望进一步扩大其品牌影响力,提升在全球半导体行业的地位。




















