智东西(公众号:zhidxcom)
作者 | 王涵
编辑 | 李水青
智东西1月22日报道,刚刚,上海ODM(原型设计制造)龙头企业龙旗科技正式在港交所挂牌上市。
龙旗科技的发行价为31港元(约合人民币27.69元),开盘价为35港元(约合人民币31.26元),较发行价上涨12.9%。
截至1月22日9点35分,龙旗科技股价为35.88港元 (约合人民币32.05元),较发行价上涨15.74%,总市值187.51亿港元(约合人民币167.51亿元)。

龙旗科技成立于2004年,公司为小米、三星电子、联想、荣耀、OPPO、vivo等品牌以及主要电信运营商提供全栈ODM服务。
多年来,龙旗科技已在全球市场及中国市场成功推出多款畅销型号,例如Redmi 9、Redmi Note 10及三星Galaxy A05s,各系列累计出货量均达数千万台。
根据弗若斯特沙利文数据,以2024年消费电子ODM出货量计,龙旗科技是全球第二大的消费电子ODM厂商,占22.4%的市场份额;以2024年智能手机ODM出货量计,龙旗科技也是全球最大的智能手机ODM厂商。
2024年,龙旗科技在上海证券交易所主板挂牌上市。其上市首日收盘价为39.36元,1月21日收盘价为48.6元。A股上市至今,龙旗科技的股价累计上涨约23.5%,总市值228.58亿元。
一、研发支出连年增长,智能手机收入占近80%
2022年、2023年及2024年以及截至2025年9月30日止,龙旗科技收入分别为293.4亿元、271,8亿元、463.8亿元、313.3亿元,净利润分别为23.6亿元、25.9亿元、27.1亿元、26.1亿元,研发费用分别为15.1亿元、16.9亿元、20.8亿元、19.5亿元。

▲龙旗科技营收、净利润和研发支出(智东西制图)
于往绩记录期间,龙旗科技收入主要来自全栈ODM解决方案及与智能产品相关的增值专业服务,涵盖智能手机、AIoT设备、平板电脑及其他智能产品的生产及销售。
其中,智能手机业务是推动龙旗科技运营和财务业绩增长的主要动力。2024年,其智能手机产品的收入达人民币361.3亿元,占年度总收入约77.9%。

同期综合毛利率分别为8.1%、9.5%、5.8%、8.3%。

其综合财务表概要如下:

现金流如下:

二、创始人为浙大校友,研发人员占1/3
龙旗科技的创始人杜军红,出身于浙江东阳的农民家庭,因成绩优异被保送至浙江大学1990级混合班电机工程专业,并完成了硕博连读。

▲龙旗科技创始人兼董事长杜军红
1999年获得博士学位后,他入职中兴通讯,在短短两年半内从工程师晋升为产品总经理,27岁时成为当时中兴通讯最年轻的产品总经理之一。
2004年,杜军红创立LCT Holdings(全称LCT Holdings Limited),是龙旗集团在百慕大注册的离岸投资控股实体,彼时主要业务为提供手机设计解决方案。
2010年后集团战略转向ODM,原LCT集团持有的所有消费电子ODM业务被注入到现在的上海龙旗科技股份有限公司。
截至2025年9月30日,龙旗科技有17868名全职员工,其中17085名在中国内地任职,728名在越南任职,11名在印度任职,及44名在其他国家和地区任职。其中,研发人员约5198名,占员工总数约29.1%。

三、智能手机ODM全球份额第一,产品涵盖消费电子全品类
龙旗科技的产品组合主要有“1+2+X”,即智能手机为核心主赛道的“1”,以个人计算和汽车电子业务为重点的“2”及以多品类业务,包括平板电脑、穿戴、TWS耳机、智能眼镜为代表的新兴消费电子领域的“X”。主要客户有小米、三星电子、联想、荣耀、OPPO、vivo等。

智能手机是龙旗科技的核心产品类别。其为小米、三星电子、联想、荣耀、OPPO、vivo等推出多款畅销机型,例如Redmi 9、Redmi Note 10及三星Galaxy A05s,各系列累计出货量均超过数千万台。

根据弗若斯特沙利文的资料,2024年以平板电脑ODM出货量计,龙旗科技在全球平板电脑ODM厂商中排名前三。截至最后实际可行日期,其已成为三家头部品牌的主要ODM合作伙伴。

龙旗科技的AIoT产品组合包括智能手表/手环、智能眼镜及TWS耳机。根据弗若斯特沙利文数据,2024年其智能手表/手环ODM出货量在全球ODM厂商中排名第二。2024年,龙旗科技AI眼鏡的ODM出货量超过200万台。

截至2025年9月30日,龙旗科技在惠州和南昌设有现代生产中心,还在越南和印度设立海外生产中心。并且,龙旗科技在中国香港、美国、韩国、日本以及新加坡均设有分支机构。

四、小米为第一大客户,中国大陆客户收入超75%
龙旗科技的主要客户来自中国大陆,2022年、2023年及2024年以及截至2025年9月30日止的收入占比为75.9%、86.1%、67.7%、60.9%。

2022年、2023年及2024年以及截至2025年9月30日止来自前五大客户的收入分别占其总收入的87.6%、79.6%、82.2%及79.4%。

于往绩记录各年度/期间,客户A即小米集团为龙旗科技的最大客户。截至最后实际可行日期,小米集团持有本公司4.94%股权权益。
于2022年、2023年及2024年以及截至2025年9月30日止,龙旗科技向小米集团销售产生的收入分别为133.6亿元、人民币115.2亿元、172.6亿元。
于往绩记录期间,龙旗科技的供应商主要包括原材料、设备、生产耗材及包装材料的供应商,以及委外制造服务供应商和外部研发测试公司。
同期,该公司向前五大供应商的采购额分别占总采购额的24.5%、16.5%、32.2%及33.9%。

在过往记录期间,龙旗科技的收入主要来自全栈ODM解决方案,以及与智能产品相关的增值专业服务,业务覆盖智能手机、AIoT 设备、平板电脑及其他智能产品的制造与销售。因此,其经营业绩受整体智能产品市场需求的影响,尤其是品牌客户的智能产品需求。
龙旗科技认为,智能眼镜板块预计将延续强劲增长,2024年至2029年的复合年增长率达45.4%。此外,其还计划探索机器人领域的机遇,专注于推进尖端技术,驱动下一代智能设备的创新。
五、浙大教授、港理工教授为独立董事,小米持股4.94%
龙旗科技董事会成员共有5名,具体如下:

其中独立非执行董事沈建新博士,自2005年以来便担任浙江大学电气工程学院教授,自2021年12月起担任杭州微光电子股份有限公司独立董事,自2022年7月起担任浙江富特科技股份有限公司独立董事。
牛双霞博士拥有超13年工程研究经验。自2012年7月起,其便在香港理工大学工程学院任职,目前为教授。此外,她亦自2024年8月起担任峰岹科技(深圳)股份有限公司的独立董事。
截至2022年、2023年、2024年12月31日止年度及截至2025年9月30日止,龙旗科技向董事支付的薪酬总额分別为680万元、700万元、670万元及630万元。
公司董事及监事的薪酬如下:

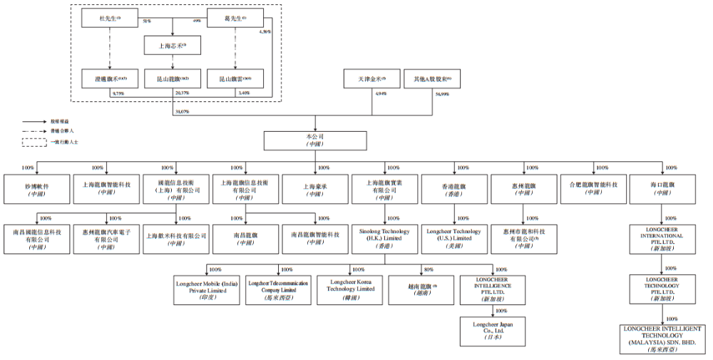
发售完成前,创始人兼董事长杜军红持有龙旗科技约10.39%的股份。天津金米是小米集团旗下核心的产业投资平台,实际控制人为雷军,其持有龙旗科技4.94%的股份。
除了龙旗科技外,天津金米还是九号公司、德尔玛、趣睡科技、极米科技、易来科技以及黑芝麻智能的股东。

发售完成后龙旗科技股权架构如下:

结语:消费电子市场复苏,ODM厂商“乘风而起”
目前,ODM模式已成为品牌商应对产品快速迭代、成本控制与供应链风险的核心策略。
龙旗科技凭借全球第二的消费电子ODM份额和最大的智能手机ODM份额,已建立起显著的优势和壁垒。
未来,随着消费电子市场逐渐复苏、AIoT与智能汽车等新兴领域快速发展,龙旗科技在技术整合、客户协同与全球交付方面的能力,或将为其打开新的成长空间。