智东西(公众号:zhidxcom)
作者 | 爱折腾的肥总
作为一个养过7只“龙虾”的养虾爱好者,我太清楚养“龙虾”不是一件轻松的事。也正因为如此,我一直认为,并不是所有“龙虾”都适合拿来办公。
在我看来,判断一只“龙虾”到底值不值得养、能不能上桌干活,核心其实只有两点:
第一,部署是否足够友好;
第二,经过轻度交互之后,它对实际工作的交付结果,能不能真正满足业务需求。
这背后的逻辑其实很简单:如果一只“龙虾”从部署到训练,要耗费我大量时间,才能勉强达到交付标准,那我为什么还要在它身上继续浪费时间和Token?从经济学角度看,这就是一笔很不划算的投入,本质上是一种高成本折腾。
但今天,我遇到了一只让我眼前一亮的“龙虾”——它就是联想天禧AI Claw。很幸运,这次我收到了天禧团队的内测邀请,也第一次真正体验到一只“不折腾、能干活”的“龙虾”。
养一只天禧AI Claw只需三步!
第一步:把电脑里面的天禧智能体升级到3.6版本

第二步:在天禧的AI Space里面搜索天禧,找到天禧AI Claw

第三步:在天禧AI Claw页卡里面输入邀请码,即可开箱养虾。

填写邀请码后,即可立即体验:

没有繁琐的部署过程,直接开养,真的开箱即用!
过去三个月里,我试过不少类OpenClaw产品:从“云龙虾”到“本地龙虾”,从原生 OpenClaw,到各家大厂推出的改良版Claw。很多产品看起来能力都不弱,但真到自己上手的时候,第一件事往往不是开始工作,而是先研究怎么安装、怎么配置、怎么让它顺利跑起来。等终于能用了,又常常停留在“陪你聊两句”、“帮你写一段文案”的层面。可一旦遇到要查资料、理信息、接流程,甚至需要跨设备把同一件事接着做的场景,人还是得自己回来,一步一步把事情补完。

不仅仅是PC,手机也同步拥有!
天禧AI Claw给我的第一感觉,恰恰是把这些最容易让人泄气的地方先解决了,它不是那种需要你先补一堂技术课才能上手的工具,入口简单直接。开通之后,手机、PC、Pad都能同步使用,交互上也不需要记一套复杂命令,像发消息一样把需求说清楚就行。

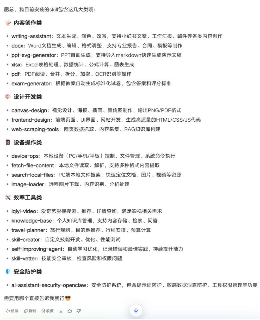
天禧AI Claw预装了几十个办公Skills,但对于龙虾而言,根据需求搜索和创建Skills更有魅力!
天禧AI Claw预装了天禧专属Skills,也支持安装第三方Skills。能联网搜索,能调知识库,能处理文件,还能把一些耗时任务挂到后台继续跑。它给我的感觉,不是在“展示自己会什么”,而更像是在认真问你:现在有什么事,可以先交给我?
开箱即用,手机和PC无缝衔接,哪怕电脑已经关机,它还在后台继续干活。
如果只说这次体验里最打动我的两件事。
第一,不折腾,打开就能用。
这听上去像一句很普通的话,但对今天的AI工具来说,这并都不简单。很多人不是不想用AI,而是不想为了用一个工具,先把自己的时间和耐心搭进去。天禧AI Claw 至少没有把门槛设在前面。免安装、免配置,账号开通后多端同步开启,输入需求也尽量接近日常表达。这种感觉很像你终于遇到一个不需要“先学会它”,就能先把活干起来的工具,对真正有工作需求的人来说,开箱能用是刚需。
第二,稳定,不掉线。
这也是我觉得它最接近真实工作场景的地方,很多“龙虾”只能在你盯着它的时候工作,你离开当前设备,任务基本也就停在那儿了。天禧AI Claw手机上发起的任务,可以到PC端接着看;会话、消息和上下文状态会同步,更关键的是,后台任务和定时任务可以持续运行,不依赖设备始终在线。
说得直白一点,就算是电脑关了,天禧AI Claw也会一直在线,这个特性放在日常工作里,实用价值很高,因为很多事情本来就不是非得坐在电脑前才能发生。通勤路上想到的需求,会议间隙丢出去的任务,晚上临时想补的一份资料,都可以先让它跑起来。
为了验证天禧AI Claw对日常工作的交付能力,结合我的工作需求,我使用天禧AI Claw测试了两个工作场景,结论是:在简单调教之后,交付水平完全超出预期!
第一个场景:舆情日报。

舆情日报是我每天需要看的,这是我的刚需!
这类工作看起来不复杂,做起来却特别碎,每天都要抓信息、筛重点、看情绪、做归类,还得把一堆分散的信息整理成一版能看、能转、能快速掌握情况的晨报。以前做这种活,最费的不是写那几段话,而是来回切换:先搜,再看,再筛,再整理,再补背景,再起草。整个过程人一直要守在屏幕前,脑子也得一直挂在线上。

我把之前的日报的模板扔给了天禧AI Claw供它学习,还真挺聪明!
我先在手机上把需求丢给天禧AI Claw:抓取当天和公司相关的行业信息、媒体报道和舆情动态,按重点、风险点和讨论热度做一版日报结构,再结合知识库里的既有材料补背景,同时我把过往的模板也扔给它学习,真挺聪明!

几分钟,一份完全可交付的舆情日报就通过手机发给我了!
几分钟后,我手机上收到了日报,同时我也打开了电脑,PDF文件也同步到了我的电脑中。体验之后,我认为天禧AI Claw对我来说,它的价值是用极低的教育成本即可达到工作交付标准。
第二个场景:调研分析报告

帮同事做了一份调研报告,十分钟出活儿,同事都惊呆了!
这类活更能看出一个工具到底适不适合工作。因为它不只是写一段话那么简单,而是要先把分散的信息先通过深度研究整合起来,再把材料归到同一个框架里,最后搭出一个能继续往下打磨的报告初稿。
尤其在市场品牌类的工作中,资料经常散落在本地文件、历史文档、知识笔记和外部公开信息里,真正耗神的,往往是前面那段“找齐、理顺、搭框架”的过程。

有了天禧AI Claw做调研报告,又快又好!
天禧AI Claw在这里的用处很直接,它能做本地文件搜索,能整理文件,能调用知识库,也能做通用写作和工作总结。换句话说,它天然适合处理那些“先把材料都拉到桌面上,再开始写”的任务。
我拿它做调研分析时,最明显的感受不是它能一把交付终稿,而是它起稿很快,归拢信息也快。很多原本要自己先捋半天的内容,它能先帮你把架子搭起来,把资料往同一个方向拢。等这一步有了,人再去补判断、补观点、补结论,效率会高很多。
天禧AI Claw一上手,就让我爱不释手!
除了这两个最直接的工作场景,天禧AI Claw还有一些能力也很容易让人愿意继续用下去。比如它可以整理下载文件夹、查找大文件、安装普通权限下的软件环境,也支持把文件写入知识库,或者基于知识库里的内容继续问答、总结、生成文档。很多时候,真正让人觉得好用的,不是某一个“高光时刻”,而是那些你本来得自己动手、现在却能顺手交出去的小事越来越多。工具一旦走到这一步,才会慢慢从“偶尔试试看”变成“工作里真能用”。
虽然天禧AI Claw现在还是内测产品,边界也很明确。比如目前底层模型暂不支持切换,不支持自定义人格,部分设备控制能力还在持续验证,PC侧操作主要也是普通权限范围内的事情,而且它不是万能的,暂时还没有到把所有工作都接过去的程度。
但我反而觉得,这种阶段更能看清一个产品真正的方向。因为这时候最重要的,不是它能不能把所有话都说圆,而是它有没有把最关键的体验先做对。
天禧AI Claw这次最让我愿意继续作为主力“龙虾”使用的三个核心原因:不折腾,不掉线,能干活!
第一个原因决定了我愿不愿意开始用,后面两个原因者决定了我会不会继续用。很多“龙虾”产品都在努力证明自己有多聪明,但真正进入实际工作流的前提,往往不是更聪明,而是更顺手。
天禧AI Claw至少让我看到了这件事正在往前走:它不只是一个停留在聊天框里的陪聊机器人,而是一个能接住任务、能陪你把工作往前推进的工作搭子了。
在日常工作中,拿天禧AI Claw做舆情日报也好,调研分析报告也罢,它都还不是那个可以直接帮你“完成所有”的角色,需要你跟它有良好的配合,而且在跟你的配合过程中,它会越来越聪明,越来越懂你,并且在一开始的时候,它能把最浪费时间、最容易让人失去使用耐心的那段经历给消除,相比目前很多的“龙虾”,天禧AI Claw做得已经非常完美了,这就已经很重要了!