芯东西(公众号:aichip001)
作者 | ZeR0
编辑 | 漠影
芯东西4月28日报道,今日,“全球AI硅光芯片第一股”曦智科技正式在港交所挂牌上市。

曦智科技发行价为每股183.2港元(约合人民币159.7元),开盘价为每股880.0港元(约合人民币767.0元),涨幅达380%。截至10点,其最新股价为每股846.0港元(约合人民币737.4元),总市值为778亿港元(约合人民币678亿元)。

中国移动、腾讯、百度、沙特阿美、红杉资本、经纬创投、淡马锡、和利资本、长飞产业基金、中科创星、国新基金、上海国投、上海科创、沂景资本等均是曦智科技的投资方。
曦智科技成立于2017年,是全球首家实现光电混合算力大规模部署的公司,已成功端到端部署3个光互连千卡GPU集群,光计算芯片连续两年全球累计出货量第一,是国内光互连与光计算双轮驱动的稀缺标的。

曦智科技的两位联合创始人中,董事长、执行董事兼CEO沈亦晨拥有麻省理工学院物理学博士学位,执行董事兼CTO孟怀宇博士拥有麻省理工学院电子工程博士学位,其他团队成员曾在英伟达、高通、紫光展锐、Graphcore等全球知名半导体科技公司担任重要职务。
招股书显示,曦智科技2023年至2025年营收分别为0.38亿元、0.60亿元和1.06亿元,复合年增长率为66.9%。其中光互连销售构成主要收入来源,Scale-up产品成为增长核心;2023年至2025年累计研发开支超过11亿元。
该公司在2025年联合推出了光电路交换产品光跃LightSphere X,这也是全球首个用于GPU超节点互连的分布式光路交换解决方案,将模型浮点运算利用率(MFU) 提升超过50%。
一、光互连方案已实现大规模商用化,光计算芯片出货量位居全球第一
根据弗若斯特沙利文资料,2025年,曦智科技在中国Scale-up光互连市场的收入排名第二,光计算芯片累计出货量排名世界第一。
在光互连及光计算领域,该公司同时做到全球技术领先及商业化领先,已实现产品及解决方案在大规模计算集群中的部署。
截至2026年3月23日,曦智科技已实现以下产品的商业化:
(1)光互连产品:Scale-up EPS、Scale-up OCS及支持NexusBench的智能收发器。
(2)光计算产品:PACE、OptiHummingbird、Gazelle及PACE 2 (曦智天枢)。

光互连方面,曦智科技是市场上唯一能够提供端到端集成式大规模Scale-up光互连解决方案的独立供应商。
在2025年,中国Scale-up光互连市场中仅有两家公司实现大规模商业化,前两大参与者合共占总市场份额约99.8%。
其中,按2025年收入计,曦智科技是中国境内唯一实现大规模商业化的独立Scale-up光互连解决方案供应商,排名第二,在独立Scale-up光互连解决方案供应商中排名第一,产生收入7920万元,占市场份额约88.3%。

光计算方面,曦智科技高度光计算解决方案已催生标志性产品,包括全球首款基于片上光网络(oNOC)的光电混合计算加速卡OptiHummingbird及全球首款三维硅通孔(TSV)封装的光电混合计算加速卡PACE 2(曦智天枢)。
2024年,曦智科技光计算芯片累计出货量位居全球第一。其光电混合算力产品基于片上光网络(oNOC)、片间光网络(oNET)及光子矩阵计算(oMAC)三大核心芯片技术,提供更高效、更具成本效益的光电混合算力解决方案,直接破解「内存墙」、「功耗墙」等行业发展瓶颈。

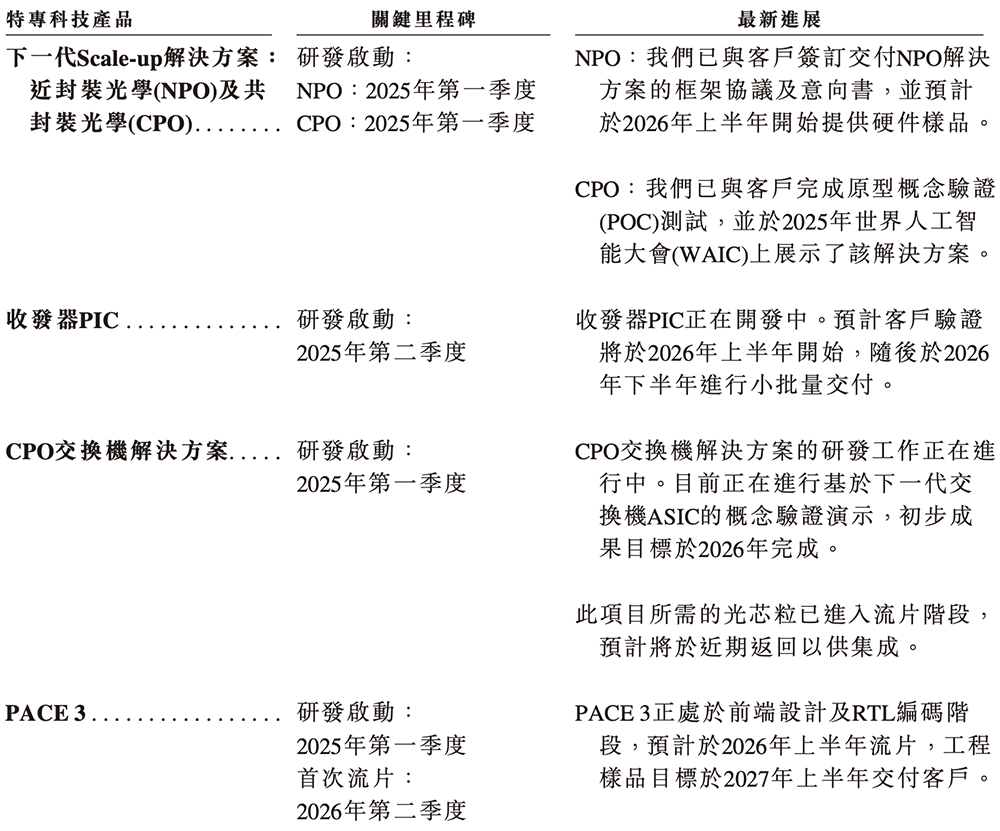
2025年3月推出的光电混合计算加速卡PACE 2 (曦智天枢),集成了超过40000个光子器件,支持128×128矩阵,展示出在复杂商业化AI模型中的应用潜力。曦智科技预期PACE 3在2026年上半年流片,集中于对延迟高度敏感且对吞吐量要求极高的大语言模型推理解码阶段。

二、年收入过亿,ICT大厂和AI芯片企业均已下单
2023年、2024年、2025年,曦智科技收入分别为0.38亿元、0.60亿元、1.06亿元,净亏损分别为4.14亿元、7.35亿元、13.42亿元,研发费用分别为2.80亿元、3.52亿元、4.79亿元。

▲2023年~2025年曦智科技收入、净利润、研发支出变化(芯东西制图)
同期综合毛利率分别为60.7%、53.5%、39.0%。

曦智的光互连收入主要来自Scale-up和Scale-out产品销售,2024-2025年Scale-up产品收入占比超7成。

自2025年起,光计算产品直接贡献的收入占比相较光计算相关服务收入占比稳步提升。除单卡销售外,曦智科技在交付相对大规模订单方面亦取得进展。

其综合资产负债表如下:

现金流如下:

根据弗若斯特沙利文的资料,曦智科技在全球光电混合算力领域的初创企业中拥有规模最大的专利组合。
截至2026年3月23日,该公司研发部门共有174名员工,占员工总数的67.2%;持有150项已授权专利,其中约80%为发明专利,并拥有260项正在申请的发明专利,其中超过一半专利同时支持光互连及光计算。

其收入预期于近期持续快速增长。在2025年第四季度,曦智科技已获得来自中国一家主要通讯设备及ICT基础设施供应商(包括约8200个Scale-up OCS模块)及一家AI计算芯片开发商(包括约2000个Scale-up OCS模块)的多份采购订单,总额约8730万元。这些采购订单预期将于2026年全部完成。
此外,曦智科技已与若干知名客户就购买光计算产品及光互连解决方案签订多份框架协议及意向书,大部分采购金额预期将于2026年及2027年实现。这些客户中,至少5家为上市公司,其余均为各自行业的龙头企业。
三、前五大客户集中度高,已转向国内代工
曦智科技的客户主要包括科研机构、互联网公司、GPU及服务器制造商、系统集成商以及AI基础设施建设及运营商,从2023年至2025年累计服务的客户总数由12名稳步增至44名,为数个千卡GPU集群提供支持。

2023年、2024年、2025年,其来自前五大客户产生的收入分别占同期总收入的84.6%、87.0%、78.9%。


曦智科技的供应商主要包括EDA/IP、设备、原材料及第三方制造服务供应商。继2024年第四季度公布的美国出口管制新规后,该公司已将后续项目转移至国内代工厂,这些合作伙伴现时大致满足其持续进行的及未来的生产需求。
2023年、2024年、2025年,曦智科技前五大供应商的采购额分别占采购总额的46.2%、41.4%、44.0%。

四、腾讯、中国移动、百度持股
紧随全球发售完成后,曦智科技的股权架构如下:

腾讯旗下Tencent Mobility Limited、中国移动旗下上海中移基金、百度旗下百度毕威分别持股3.56%、3.26%、0.86%。


结语:光互连与光计算并重,发力新一代AI计算系统
招股书显示,中国AI计算与互连市场的快速扩张,为光互连、光计算等下一代技术提供了广阔的商业化机遇。
现阶段,数据中心内高速数据传输采用的光互连技术,已迈向大规模商用化的第一步,有效解决了电互连的带宽瓶颈;中期将透过与光交换技术的整合,实现完成“传输-交换”闭环的全光数据中心;长期而言,光计算与与光互连的融合将催生全光架构,标志著从“电计算+光传输”模式向“全光计算范式”的转变。
全球光计算市场仍处于探索及早期商业化阶段。曦智科技的光计算产品目前主要由早期采用者用于科学研究、技术验证及试点项目,预期将把光计算产品扩展至大语言模型推理等更有前景的商业场景,同时扩大客群。
该公司已在电子设计自动化(EDA)及AI相关任务等广泛的下游应用中实现商业化部署,计划陆续推出近封装光学(NPO)及共封装光学(CPO)等光互连技术版本,以服务于正在构建及运营新一代AI计算系统、需要比传统互连方案显著更高带宽、更佳能效及更密集集成的客户。