智东西(公众号:zhidxcom)
编 | 和风 笑语
你可能没能及时参加本周二晚上由特斯联科技副总裁贾洪坡主讲的90分钟课程——《建筑生命体、城市进化论》,但不要紧,这一份课程实录以及课件PPT,不会让你感觉自己在智慧建筑上out了。但,前提是你认真学习完。
本文是智东西开办的智慧建筑系列课第一课。全文共计8321字,阅读需要14分钟。读完你可以掌握:
-中国房地产行业过去20-30年发生的5大变化;
-开发商和物业公司在楼宇管理上的2大痛点;
-智慧建筑从Smart Building-Intelligent Building-移动物联网的3个阶段;
-如何从设备、控制、平台三个层级提升建筑能效水平?
-一个可靠的人、物和设备智能互联的楼宇管理平台的五大标准化模块;
-特斯联超级楼控(ABAS BI)技术架构上的3大板块、5大应用场景以及应用路径的3个阶段;
-面对建筑智能化趋势,房地产企业要从销售导向逐步转入运营导向;物业公司要能够对整个机电设计方案提供深化的设计建议。
除了逻辑清晰、见解深刻的智慧建筑系统性行业知识,我们的导师贾洪坡还讲解了特斯联超级楼控的四个落地案例,分别是两个新建项目(北京诺金酒店、北京大学承泽园新校区)、两个存量项目(重庆英利IFC和郑州千玺广场)的改造。当然,有可能的话,建议大家实地去考察这四个高端项目,相信线上讲解与线下考察结合,会有更大收获。
嘉宾介绍:贾洪坡,特斯联科技副总裁,北京大学国家发展研究院工商管理硕士。拥有10余年大中华区业务拓展和国际市场开发经验,6年地产项目解决方案、投资开发、营销策划、投融资经验,擅长行业拓展解决方案。
主讲环节
贾洪坡:今天非常地荣幸,有这个机会跟大家就智慧建筑话题,做一次深入的沟通和交流。
今天的标题是《建筑生命体、城市进化论》。人类从原始人进化到现代人,是有一个漫长的进化过程。建筑其实也是一样,慢慢地从低到高,从纯粹的钢筋混凝土,慢慢进化到了智慧建筑。
我会从六个方面逐一为大家介绍,如何从传统的钢筋混凝土进化到智慧建筑。
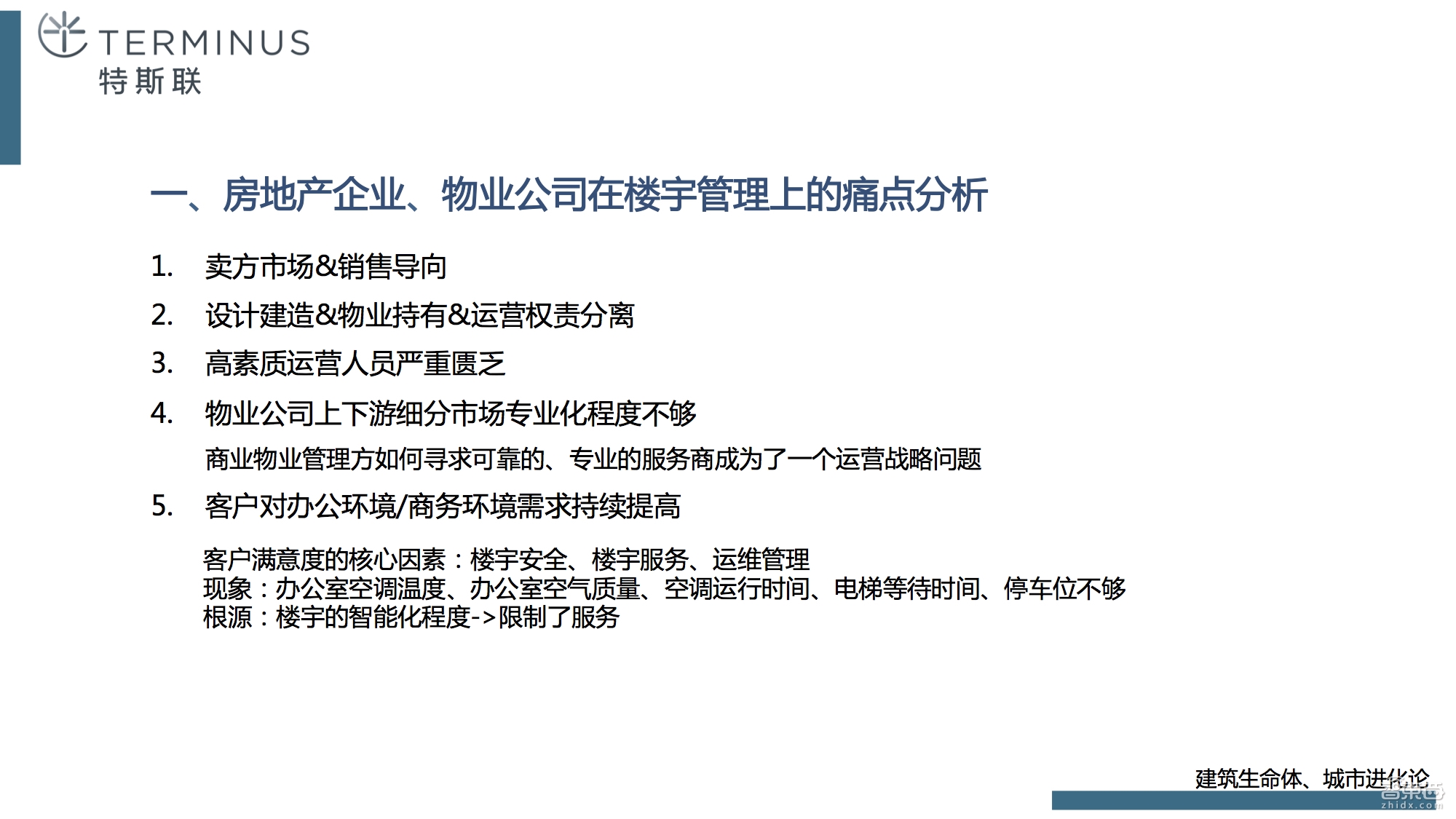
我的话题,针对的是中国房地产行业的发展。过去20-30年的时间里,房地产市场发生了非常大的变化。
首先,我们从一个纯粹的卖方市场,经过众多调控以后,慢慢朝买方市场转变。在之前,几乎所有的房地产企业都是以销售为导向,并没有以运营为导向。这是产生运营环节能耗过高、成本过高的最主要原因。
第二,我们的地产项目在设计建造之初、物业持有的阶段,以及将来运营方在运营的过程当中,责权是分离的。
第三,通过调研,我们发现在日本和香港,楼宇运营工程师是非常高素质的。这样的话,他们对整个复杂的机电系统掌握和运用的比较好,运营的情况就比较好。
第四,当物业进入到运营阶段,物业公司在细分市场上,专业化程度实际上是不够的。这产生了目前很大的一个痛点,就是商业物业管理方如何寻找一个可靠的专业服务商,成了运营的战略问题。因为有很多小的公司,由于地域性非常强,在为一个机电系统做运维服务的时候,实际效果没有想象中那么好,反而问题非常多。
第五,客户对办公环境和商务环境,需求持续提高。办公环境,比较容易理解,是在写字楼里面;商务环境,是在酒店、商场里面。我们知道,客户满意度有几个非常核心的因素:比如说安全、比如说服务、比如说运维管理的人性化。直接产生满意度影响的现象有哪些呢?比如说,办公室公共区域的温度、空气质量、等待电梯时间和停车位运营,这些都是造成客户满意或者不满意的一些核心因素。产生客户不满意的根源,实际是因为我们楼宇的智慧化程度不高,限制了物业公司,限制了运营服务人员提供高水平的服务。
首先,是因为现在整个机电设备的系统非常复杂。在设计之初,如果不对将来的运营做考虑的话,没有办法让每一个机电的子系统进行自动调节和自动运营。同时,开发商和物业公司在业务扩张的过程当中,速度过快,导致工作人员跟不上我们的扩张速度。
目前,我们的物业服务当中,最常见的两个情况:
1、“手工管理”自动控制系统。结果是,没有办法发挥整个楼宇自控的自动调节功能。比如说,物业工程师将会每天或者隔段时间,查看数以百计、数以千计乃至数以万计的机电设备。这种方式效果非常差,而且效率非常低。如果是一个大型的商业综合体,面对着几十台,甚至上百台中央空调设备的时候,根本没有办法考虑管理优化。
2、“人工走查”。即使发现了问题也没有办法进行预警,因为系统运行的时候,会直接影响到我们日常使用。
总结一下这方面的管理痛点:1)缺少系统化的管理和实时优化,建筑的运行品质得不到基本保证;2)故障不能及时发现,服务的品质不能得到保证;3)保证设备正常运转的一些设定值没有办法自动调整,导致了巨大的能源浪费。
其次,现状是运维管理分散和粗放,过多的依靠现场人力和物力的投入,没有办法了解整个机电系统成千上万设备的资产情况。
第二方面,智慧建筑的定义以及市场前景。
智慧建筑是西方的舶来品,经历过三个演进阶段。
第一阶段,我们称它为Smart Building,指的是让建筑的运营和使用者“更便捷,更绿色的”单体的硬件和软件技术;
第二阶段,是Intelligent Building,指的是System of system运行,能够提供更高层次的运营效率和更好的用户交互工具,通常包含三个层面:1)改进建筑(子)系统控制;2)做系统的集成,把整个楼宇的各个子系统进行集成;3)对接企业管理,提供连接的系统。
现在,我们进入了智慧建筑的第三个阶段,要求我们要以一个集团平台的视角,要从一个区域管理的视角,以及项目运维的视角,来定义和管理我们的智慧建筑。这就出现了一个新的词——移动物联网。
第一个阶段和第二阶段,大家都非常熟悉,我不进行过多讲解。我主要从第三个阶段,如何从一个集团的视角和一个区域的视角以及项目的视角,来对智慧建筑进行定义。
大家都知道,一个开发商或者物业公司,在项目拓展的过程当中,从本地出发,拓展到本区域,同时走向了全国。这就要求最初考虑的角度,是一个项目的角度。随着扩张的区域,管理的范围就进行了大大的扩张,当一个公司把业务扩张到整个全国的时候,必须要对整个的运营管理提出一个更高的需求。
从集团的角度来讲,需要建立一个统一的平台来对全国所有的项目进行管理;从区域的角度来讲,就是按照集团统一的平台要求,将所辖区域范围的数据能够放到区域管理的这个维度上面来;从项目的角度来讲,要能够实用,实事求是地提升自己的管理水平,降低对人员的依赖,以及能够提供运维、节能等服务。
那么这就到了,我们需要面对的第三个问题,如果对智慧建筑进行改造和升级,如何体现不同的解决方案之间的差异。可以看这张贴出来的图。
这张图有两个维度:第一个维度的横轴,是执行的难易度和速度;第二个维度的纵轴,是投资的回报率。我们依次可以看到,传统节能方面,最容易做到的就是对墙面的建筑材料、对玻璃的建筑材料,以及对一些楼顶,执行起来非常容易。但是,它属于固定投入,没有办法在将来产生一个很大的投资回报。那么我们来看第二个维度的话,就是对设备进行更换。比如说,用更高的效率、更高的这种设备机电产品;最高的一个维度就是对整个楼宇自控系统控制进行升级,进行平台级的管理。
我们知道,一个建筑的控制以及管理水平对能耗的影响是非常的巨大。根据欧洲EN 15232标准,我们将能效等级分成ABCD四个等级:
能耗最高的,就是刚才我们的第一个等级(D)。虽然在钢筋混凝土,在建筑材料以及玻璃方面,做了很多投资。但是,它属于一种没有办法节能的控制系统,我们没有办法对混凝土和玻璃进行操控;
第二个等级(C),标准楼控系统,有一些简单的楼宇自控;
第三个等级(B),已经到了联网温控的阶段,能够将楼控和楼宇管理打通;
最高等级的能耗(A),是体现在具有高性能的楼控系统和楼宇管理系统。我可以为大家展开讲一下。
什么叫高性能的楼控系统和楼宇管理系统呢?我们认为是,把整个楼宇的设备设施进行全面的管理,对整个楼宇进出的车辆进行实时的监控以及管理、对整个楼宇进出的人员进行实时的管理。根据三个不同的数据——人、车以及设备设施的数据,反过来影响我们的运行策略。大家可能会有疑问,我们之后也会跟大家继续来讲,什么叫设备运行策略?它是根据数据、人员、车辆的实时情况,来对整个楼宇的运行进行监控。
那么,如何才能获得一个可靠的人、物和设备智能互联的楼宇管理平台呢?需要我们利用物联网的技术,把所有的人人通行、能源、停车以及设备运营的数据,与楼宇自有的技术信息系统互通互联,形成一个高效低耗的智能楼宇管理平台。
我们把这个平台分成五个标准化模块:对整个楼宇的全部设备进行运行管理。而运行管理的前提是要对所有的设备能够进行设备设施管理。而设备设施进行管理的数据来源,是我们的通行、停车以及合同能源管理。
进入第四个层面,从智慧社区到超级楼控,特斯联在不同阶段的市场判断。我们先不要从特斯联的判断出发,先从客户的需求角度出发。在物业管理的工作范围之内,可以分成了四个大的部分,分别是保安、保洁、客服和运维。保安、保洁和客服都对人员有非常重要的依赖。运维其实也对人员有非常大的依赖,但是我们可以通过技术手段,来对整个机电运维做一个巨大的效率提升。所以特斯联将专注的技术就放到整个建筑的运维方面。
第一点,超级楼控(ABAS BI)的产品特点,是将传统的IBMS模块进行了集成,对冷站群控模块进行了集成,同时完成了能源计量这三大板块。这是从技术架构的角度来描述的。
那么,如果是从应用场景的角度来讲,我们的超级楼控产品,分成了五个标准化的模块:智慧通行、智慧停车、设备设施管理、运行管理以及能源管理。
ABAS BI超级楼控智慧建筑运维管理平台,是基于移动物联网的智慧建筑的运维管理解决方案。
特斯联超级楼控运维管理解决方案,能够覆盖新建项目以及存量项目改造两个大的阶段。在第一个阶段,集中在商业建筑里面,对写字楼、酒店、商场的改造以及新项目的建造,也是我们主要的目标市场。我们的第二个阶段,会把它放到公共建筑里面,比如说,对机场、车站、医院、学校以及各种各样的公共场所。
特斯联超级楼控运维管理解决方案,应用的路径依次是商业建筑、公共建筑以及公共领域。我会从特斯联超级楼控的落地案例,为大家做一些分享和解读。
我们在做案例分享和解读的时候,有四个维度:
第一个,从代表性的行业里面来进行解读。目前我们都已经有了具体的案例来进落地,比如说在酒店,在写字楼和在商业综合体里面,已经有了落地的应用。
第二个,是代表性的城市,我们在北京、上海、郑州、重庆、武汉、广州、南京等城市已经有了项目落地。
第三个维度,是有代表性的项目。比如北京诺金酒店、北京大学承泽园校区、“中原第一高楼”郑州千玺大厦、重庆国际金融中心(IFC)及大融城的商业综合体。
第四个维度,是代表性的阶段。我们在新建项目和存量项目的改造上分别做了应用。
首先,我为大家解读的第一个案例,是北京诺金酒店。这个酒店,是在新建项目的阶段,就应用了我们的超级楼控解决方案。
诺金酒店是国际五星级标准的酒店品牌,地上建筑面积58,000㎡,高度是25层。我们超级楼控的应用,在这个项目上,把所有弱电的子系统分成了12个标准化模块。把每一个标准化模块的实时数据接入到平台上面,首先进行系统的用能分析,以及能源消耗概况,还有配额。最后,我们对每一个子系统设置了系统报警概况以及环境条件,同时我们将消耗的电量折成碳排放,显示在最右下角位置。目前,诺金酒店已经建成完工,应用了一年多时间,效果非常好,大家有机会到北京,能够入住酒店并能够进行实地体验。
第二个案例,是北京大学的承泽园新校区。项目在北京属于智慧校园,是新建的项目。我们将整个超级楼控全部应用到新的校区里面。我们的出发点是基于校区管理和运作角度,用整个平台进行园区的全面控制和运营。这个平台能够真正实现人员、车辆、设备、能源的平台化、可视化以及智能管理,实际达成了同一平台,各个子系统能够实时的切换和管理。
承泽园校区五大模块分别起到以下作用:
第一个模块,运行管理。摆脱了对专业人员的依赖,解决了工程师短缺问题;能够解决集团标准化的运营和考评;能够协调各个楼宇之间的自控系统,长时间无法进行升级以及节能运行的问题;
第二个模块,设备设施管理。能够对全校数以万计的机电产品进行资产管理;解决维修工作难以有效计划问题;因为缺少预防性维护而产生高昂的维护成本;
第三个模块,属于智能通行。能够为教职员工、能够为访客,提供非常人性化的通行方式。
第四个是智慧停车模块。除了能够解决教职员工、在校师生的停车出入,也能够有效地对访客的停车来访,进行人性化的管理和通行。
第五个是合同能源管理模块。能够在严格的节能减排政策环境下,有效协调管理日益增加的用能需求和能源成本。使业主和物业方有机会坐享节能收益,实现资产升值。
基于上面这些数据,可以通过特斯联超级楼控解决方案,统一对建筑的设备设施、能源使用等情况,做一个合理的安排。
刚才讲到的是两个新建项目案例,下面来讲一个存量项目改造案例。这个项目位于重庆,属于一个商业综合体+写字楼。这是一个存量项目改造。整个重庆英利国际金融中心在解放碑,位于解放碑的核心区,总建筑面积超过16万平米。
我们对这个项目的改造分成两个部分:一个部分是对写字楼进行改造。写字楼,高是61层,属于核心地标。写字楼的部分和商业部分全部进行了人员通行、车辆通行、设备设施管理、运行管理以及能源管理模块。目前项目已经完全改造完成,并且运行的数据非常良好。我们有每个月的报表,从我们的统计数据里可以看到,在整个中央空调部分,我们的解决方案每个月实际的节能效果大约在20%到25%,这是相比往年进行同比的一些数据。
我要和大家分享的最后一个案例,是位于郑州郑东新区的千玺广场。千玺广场项目大约24万㎡,目前是中原第一高楼,总高度大约是280米,分为地上60层和地下4层。它在40层以下为写字楼,在40-60层的这个区间,属于万豪酒店。我们可以从图片上看到。它也是一个存量的项目,我们也把超级楼控的全部应用模块用到这个上面。从目前我们拿到的数据上来讲,我们每个月同比节能的数据大约在24%左右。
讲到今天最后一个方面,也即面对建筑的智能化趋势,物业公司和房地产企业应该如何改变。我想从三个角度来为大家做一个沟通。
首先,从开发商的角度,要从销售导向逐步转入运营导向。我非常强调的一点是什么呢?智慧建筑并不一定意味着成本增加!这是澄清大家的一个误区——智能化水平提高了就会增加非常多的这个成本,其实不是这个样子的!只需要我们在设计的这个阶段,能够有一个深化设计了方案,将各个子系统之间的标准统一,所有数据能够接到我们将来的运维平台上面,并不会增加我们的成本。
第二,是从物业公司这个角度。很多的物业公司,在对超高层建筑以及大型的商场以及酒店,在建设阶段时,就介入进行了顾问。这些顾问,目前来讲大多局限于对人员以及对将来一些服务的角度,很少有物业公司能够对整个大的机电设计方案提供深化的设计建议。所以,物业公司也要能够非常重视将来运营的这个角度。从运营角度的出发,对整个大的机电设计方案提供一些深化的设计建议。
第三,开发商和物业公司目标其实是一致的,在建设阶段,我们要提升物业的价值,通过智慧建筑的宣传,能够提升物业的价值,产生一个营销的爆点。进入到交付运营阶段以后,能够用智慧建筑的这种平台提高管理效率,降低对人的依赖,同时能够对一栋建筑进行节能的运维管理,形成智慧建筑这样一个标志性项目。
我们所有的解决方案都应该是瞄准未被满足的用户需求。通过刚才的介绍,我认为,大家会跟我有一个共识:智慧建筑的解决方案,其实是物业公司,同时也是我们的开发商一个真实的需求。它对提升物业的价值,对产生营销的爆点,对将来提升运作效率,降低能耗,有非常巨大的作用。那么,在真正的需求难被满足的时候,我们需要达到需求和经济的平衡。如果我们从建设的阶段就能够把深化的设计方案提出来,在不增加我们建造成本的前提之下,将整个对准运营的解决方案植入,能够为将来运营带来巨大的收益,是非常有价值的。
我今天就讲到这里,谢谢大家。
Q&A环节
提问一
刘燚 北京电旗
智慧建筑对通信网络的需求有多大,4G和5G网络到底能起多大作用?
贾总:感谢第一个问题。智慧建筑,对网络的要求其实并不是太高。因为在整个建筑里面,我们的数据节点数有限,而且数据的传输是一些结构化、标准化的数据。所以整个的数据传输量并不大。这是对带宽方面的压力。
在技术协议方面,有两个趋势:一个是用NB-IoT,另外是用LoRa。目前的话,都分别有解决方案,这是我对第一个问题的回答,谢谢。
提问二
王楠 中科创达 投资经理
智慧楼宇最后的运营权会在谁手上? 是否有出现第三方运营商的趋势?
贾总:这个问题非常的好。智慧建筑最后的运营权,有可能会两个方向:第一个是留在业主手里,第二个是业主会委托物业公司来进行运营。因为智慧建筑的这个管理的平台,还是面向运维管理服务的。谢谢。
提问三
尹建强 AECOM
如何看待阿里的智慧建筑平台?对行业有什么影响?
贾总:阿里智慧建筑的这个平台也是刚刚出现不久,这也表明智慧建筑这个方向是一个非常火的一个方向,巨头已经非常重视,所以阿里就出现了这么大的一个业务方向。但是,我认为,智慧楼宇是一个非常非常专业的事情,不仅涉及到强电,涉及到弱电,还涉及到将来的运营物业的管理。阿里的智慧建筑平台,他们是希望做成像淘宝这样的平台,然后很多的行业从业公司把数据放到这个平台上面来。但是有一个最大的障碍,就是如果每一个公司没有办法将数据进行标准化和格式化的时候,是没有办法放到这个平台里面来的。当然,这可能是一个暂时的现象,有可能会随着技术的发展,大家采用统一的标准,谢谢。
提问四
叶思静 安徽铜陵润科智能科技有限公司 经理
楼宇智能化总数据如何才能实现降低成本?
贾总:第四个问题,我的理解是数据对建筑节能的影响。如果我的理解不对,可以再进行沟通。当我们知道整个建筑里面设备的总的运行数据的时候,知道车辆实时进出的数据的时候,以及知道人员进出的数据的时候,那么我们就通过一种自动运行的算法,来调节整个建筑物,比如空调的温度湿度、灯光以及整个机电设备运行的速度。通过数据反过来影响我们的运行策略,这样的话,就能够最大程度地满足我们人性化的需求,以及降低整个建筑的能源无谓消耗。谢谢。
提问五
阎杰 美的中央空调 工程师
特斯联的BA系统用哪家的产品?
贾总:第五个问题,我可以从两个部分来进行回答。第一部分,存量项目的改造已经存在BA了,我们需要对BA系统进行数据接入以及改造,把数据放到我们的平台上面,进行反向的控制。这是针对存量项目。
对于新建项目,我们也会进行一个深化的方案设计。对业主指定或者是设计院初步选定的厂家BA,我们给出一个我们自己的建议。对于新建项目来讲,目前常用的几个大的厂家品牌,比如说江森自控、霍尼韦尔、西门子等等,他们都有自己的优势,谢谢。
提问六
增加 百微电子开发有限公司(智能家居开发及销售)
智慧建筑与智能家居在哪些方面能进行重合开发?
贾总:第六个问题,问的也是专业。我可以从一个项目的角度来回答这个问题。比如说,现在有一栋写字楼,已经使用了8到10年的时间。那么,为了提升写字楼的价值,我需要对这栋写字楼重新进行装修,提升物业管理水平,提升整个写字楼的水平。那么,从哪两个角度来提升呢?
第一,对整个机电系统、对中央空调系统进行改造;
第二,可以采用现在非常高标准的美国WELL认证的标准,对室内的环境进行认证。美国WELL认证是针对我们的使用环境、空气的质量、温湿度等等这些问题。我们拿到这些数据以后,通过作用于超级楼控的这个平台,根据室内外温度、空气质量以及天气状况,来对整个室内的温湿度环境进行调节。这样的话,特斯联超级楼控系统就和室内整个智慧家居系统形成联动,形成数据的对接,并且形成了反向的控制。既让在里面的人非常舒服,又达到了节能的效果。
提问七
庞振泽
地产类企业做智慧建筑,怎么定位自己的优势劣势分别是?
贾总:关于地产类的企业做智慧建筑这件事情。我的态度是,专业的人做专业的事,地产企业把自己的开发这个专业做好。根据智慧建筑的这个标准,协调设计单位,协调建造单位,以及协调物业运营单位,同时能够把它作为一个卖点,把房子卖好或者是运营好,这是他们的专业。
智慧建筑涉及到的东西非常广,有建筑科学、有IT、有暖通空调、有各种各样的弱电子系统。这些东西不是地产企业的最长项。我认为不如设立一个标准,然后找非常优秀的一流合作伙伴来完成智慧建筑的建设。这应该是给开发商的一个建议,谢谢。
提问八
梁卓敏 粤海地产
贾总您好,我想了解下您刚刚提到的根据人流量、车流量、人流密度等数据调整建筑设备运行策略实施节能具体指的是对什么设备的控制?能不能举例子详细说说?
贾总:您的问题非常专业。首先,有一个前提,我们所有的项目都是非常高端的项目。人流量,以写字楼为例,我们是通过写字楼的闸机通行系统以及电梯的梯控系统,来把人的通行数据实时传到我们平台上去;车的流量,进地库的时候,车的出入抬杆以及摄像头,都会把车的信息传到平台。
(感谢特斯联科技常晓敏、王闺臣等对本文有巨大贡献。)

