智东西(公众号:zhidxcom)
编 | 十四
2016年3月31日,特斯拉发布了首款面向大众市场的车型Model 3,预订量突破了50万。上月末,首批30辆Model 3量产车交付,不过交付对象基本为内部员工。特斯拉计划10月下旬,将开始向非员工客户交付,预计到2017年底,Model 3的周产能会爬升到5千台。官网表示:如果现在预订 Model 3,预计2018年中交付。
本期的智能内参,我们推荐来自兴业证券的特斯拉现有及Model 3潜在国产产业链梳理,从锂电设备、电机材料、继电器、动力总成四个领域解读国内供应商的机遇。如果想收藏本文的报告,可以在智东西(公众号:zhidxcom)回复关键词“nc179”下载。
以下为智能内参整理呈现的干货:
*Model 3产量时间表
*Model 3生产、交付计划
量产是特斯拉老大难的问题,今年Q2更是由于100千瓦时电池组的产量严重下降,导致汽车交付量仅略超2.2万辆,从而引发了投资者的担忧,首辆Model 3下线之际,特斯拉股票却连续大跌两天,市值减少了120亿美元。
最近,彭博社报道称,特斯拉拟发行15亿美元2025年到期的高级无担保证券,以解决从小批量生产过渡到(Model 3)量产的挑战。算上这些,特斯拉负债将超过百亿美元。不过有消息显示特斯拉的盈利能力也在增加,从今年年初到3月31日,特斯拉汽车相关业务的毛利率达到27.4%,高于去年同期的24.0%。
*特斯拉盈收与负债示意
作为一家横空出世的汽车制造商,特斯拉的市值一度坐上美国汽车企业NO.1的位置,但由于经费燃烧严重(摩根士丹利数据:2014年到今年上半年,特斯拉在研发和基础设施建设上的花费已超过100亿美元,买下太阳能电池板厂商Solar City后,债务负担更是暴增),量产遇阻,加上需求触顶,订单量下滑,特斯拉的未来还是有很强大的不稳定性。
基于量产和销售的考量,特斯拉近年来一直都在中国各地游走,和各方就建厂事宜进行洽淡,并适当的释放出一些“传闻”。最近就有外媒称,马斯克在Q2财报电话会议上透露了在中国建立Gigafactory的计划,成本估算为50亿美元。不过,国内的市场准入要求外国公司在当地有制造伙伴,这意味着特斯拉不得不与中国公司分享其技术。
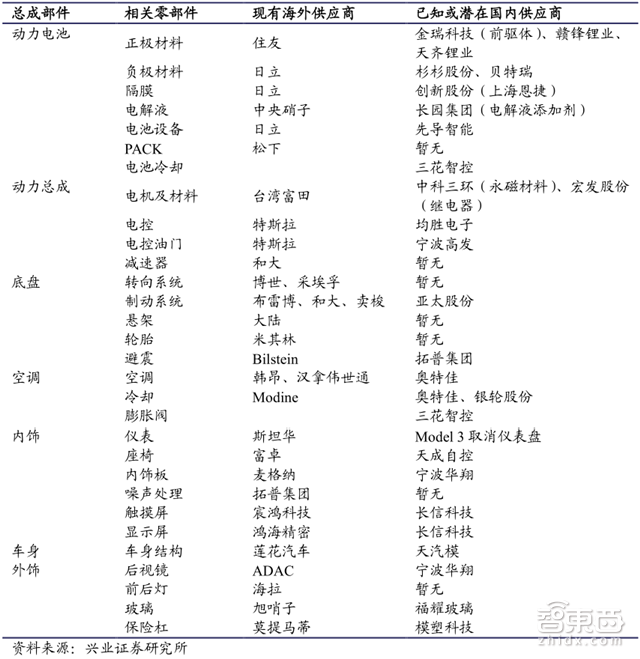
*特斯拉现有及Model 3 潜在国内产业链梳理
兴业证券经过仔细梳理后发现,目前国产企业已经确定进入 Model 3 产业链环节包括:轻量化铝合金结构件(拓普集团)、电机继电器(宏发股份)、永磁电机稀土材料(中科三环)、车身模具(天汽模)、电控油门(宁波高发)及松下电池的设备供应环节(先导智能)和原材料供应环节的正极材料供应(天齐锂业)及电解液添加剂(长园集团)等。
若 Model 3 实现国产,特斯拉产业链被国产替代的可能性较高的环节包括:正极材料前体(赣锋锂业)、触摸屏及显示屏(长信科技)、汽车玻璃(福耀玻璃)等。我们认为,Model 3 能够于今年下半年如期正式投产并交付用户,特斯拉将凭借该款车型,从豪华车、高端车企业向主流车企业转型。将给全球,包括中国新能源汽车市场带来极大冲击,行业格局可能发生重大变化。
* 特斯拉国产化可能机会
以下是兴业证券关于特斯拉国内供应链机会的分析逻辑:
1、锂电设备:高端化趋势明显,利好龙头企业
* 锂电池生产流程示意
锂电设备的需求维持高速的增长,同时,其产能也在不断飙升。受新能源汽车动力电池等下游行业快速发展,生产设备高端需求大幅提升,能够提供高精度、高效率、自动化、一体化的生产设备企业,将迎来快速增长。锂电池设备行业门槛提高,行业集中度预计将进一步提高。
2、电机材料:我国资源优势明显
*新能源汽车增长对钕铁硼需求拉动测算
永磁同步电机作为目前新能源汽车动力电机最合适的搭配,确定性极强,全球的主流新能源汽车企业目前全部使用永磁电机作为驱动电机。目前电机上使用的永磁体一般分为6类,其中钕铁硼永磁体使用比例最高,性能最适合用于驱动电机。每台电机大约需要使用 2.5Kg 的钕铁硼,如果新能源汽车搭载一台电机,则整车钕铁硼用量大约为 3Kg。
* 国内外高性能铷铁硼永磁产量情况
钕铁硼生产的主要原材料为稀土,我国稀土资源丰富,储量居世界第一。近年来,钕铁硼产能逐渐由日本、美国转移到国内,到 2015 年我国钕铁硼永磁产量占全球总产量的 90%以上。同时,我国企业已掌握高性能钕铁硼磁材制造能力,到 2015 年我国高性能钕铁硼产量占全球总产量的 58.7%。未来随着国外钕铁硼龙头企业专利到期,我国企业高端产品所占份额有望进一步提升。
3、继电器:已进入整车认证B级测试阶段
*新能源乘用车至少配备4个高压直流继电器,单车总成本约 1,300-1,700
新能源汽车中,至少需要用4个高压继电器,其中的 1-2 个使用在电机上,用来实现电机的启停和反转。高压直流继电器的技术门槛及生产工艺要求较高,国内有不少企业在做低速车的高压直流继电器,考虑到我国尚未出台相关技术标准,企业的投入较少。放眼全球市场, 仅松下、泰科、LS, 、欧姆龙、宏发具有稳定的供货能力。
据悉,目前,宏发处于Tesla整车认证最重要的B级测试阶段,其他入围的供应商为松下与泰科。据称,宏发的报价比竞争对手低30%-50%。如果顺利通过,今年12月份会继续做C级测试,一般会顺利进入量产阶段,年底即可出货。
4、动力总成:集成化趋势明显
*国内新能源动力总成企业通过并购提升竞争力
海外汽车厂商倾向于将核心产业链置于公司内部,在原有汽车电子的硬件及软件基础上,对新能源汽车电机进行整合后,通常可以在内部进行动力总成的匹配。
我国新能源汽车动力总成企业的共同特点在于,基本上为在原有新能源业务的基础上,通过并购快速布局新能源汽车动力总成领域,配套能力以及生产、设计能力在快速提升。长期看与国际接轨,整车厂作为配套主体是趋势,但是中短期内,拥有较强集成能力的成套零部件供应商仍然存在一定优势。
Model 3的光明未来
*Model 3产品规格示意
随着Model 3投产临近,各个车型间的协同效应也逐渐突出。Model S 和 X的豪华、高品质、先进性能和可靠的质量为平民化的Model 3引入流量。Model 3如果顺利实现量产并按照计划扩产,将极大拉动特斯拉产业链及全球新能源汽车产业趋势向上。
*Model 3 将极大提升特斯拉的销量
2016 年,特斯拉自主建设运营的电池工厂Gigafactory 1已经开始生产储能电池,而这个工厂生产的电池,也将用于Model 3。据悉,该工厂目前仍然在进行产能扩张,最终在2020年,特斯拉将实现自有电池产能 35GWh,同时对外采购 15GWh。
* 随着电池成本降低欧洲将最先达到经济性临界点
同时,特斯拉对智能驾驶的高度整合,也带动智能汽车大规模普及。软件方面,特斯拉于 2016 年第四季度投放了最新的自动驾驶软件及硬件平台,该自动驾驶平台能够收集全球所有特斯拉的行驶数据,以进一步改进自动驾驶技术。
*美国特斯拉超级充电站已覆盖全国
此外,特斯拉已在全球 31 个国家建成 842 座超级充电站和 5431 个超级充电桩,目的地充电器超过 9000 个,充电效率大幅提高,充电时间可缩短到几十分钟,电动汽车用户体验显著改善。预计今年年底前计划将该数量翻倍,以为明年大规模交付的 Model 3 做好充分准备。
智东西认为,特斯拉作为互联网造车的鼻祖,已经持续七年亏损了。粗暴强悍的输血式发展,使得这个新能源汽车的标杆,在新能源发展大势之际,迎来了许多未知:如何从小批量生产转向量产,并克服期间带来的资金周转困难、投资者信任危机、债务累积、消费者等待期间的情绪退烧、需求触顶、传统车企及新生军的强力竞争等等。马斯克并不是没有选择,但是在中国建厂所需的现金流和交换技术的要求使得他比较谨慎罢了。
附:各国新能源汽车发展路径差异
下载提醒:如果想收藏本文的报告全文,可以在智东西(公众号:zhidxcom)回复关键词“nc179”下载。
智能内参
权威数据·专业解读 读懂智能行业必看的报告
在智东西回复“智能内参”查看全部报告















