智东西(公众号:zhidxcom)
文 | Kiva
当下正处于弱人工智能时代,视觉识别、语音识别等技术尚不成熟,寻找产业突破口成为人工智能行业和机器人行业共同的难题。然而,从2015年服务机器人创业热潮到现在,行业却已进入了技术落地的关键时期。
优必选作为国内人工智能和人形机器人行业的独角兽,近几年里,从弱人工智能的实际出发,摸索出了一套清晰的行业落地打法。在今天的世界机器人大会上,优必选创始人兼CEO周剑做了“走进‘+人工智能’时代”主题演讲,向人工智能以及机器人产业内的玩家们,分享了优必选在弱人工智能时代进行技术落地和变现的独到经验。

▲优必选创始人兼CEO周剑
近日,智东西也与优必选创始人兼CEO周剑进行了深度对话,就优必选在产品落地过程遇到的困难和解法、优必选对行业现状和未来的思考,以及下一步的市场打法进行了深入交流。
一、优必选的机器人大军
优必选在成立初期就是智东西的早期关注项目,在2015年时智东西就曾对优必选创始人周剑进行了深度采访,(硬创先锋周剑:做了6年人形机器人的创业“苦行僧”)去年3月时智东西还曾受邀到优必选深圳总部进行实地探访。(对话优必选周剑 从独角兽到百亿级企业还有多远?)
今年5月优必选获得腾讯领投的8.2亿美元C轮融资,成为AI和机器人行业的独角兽。智东西作为首发媒体在第一时间进行了报道(首发!腾讯领投,优必选8.2亿美元C轮融资 创始人周剑死磕机器人10年)。
优必选今天这些成绩的获得,与周剑在机器人行业十年卧薪尝胆的坚持是分不开的,而这十年周剑和优必选也几经波折。十年前,周剑因为兴趣选择了机器人作为了二度创业方向,为了“死磕”机器人核心部件“伺服舵机”,周剑一度将此前创业所攒下的工厂、车、房等资产悉数变卖。直到2012年,周剑才成功攻克舵机难题,并成立了优必选,创立了自己的品牌。

从成立至今,优必选在产品拓展上也非常平稳和快速,囊括了To B和To C两大方向。在今年的世界机器人大会上,优必选全系产品都进行了展示,有Alpha系列的Alpha Ebot、Qrobot Alpha,Jimu Robot系列的变形工程车、星际探险,To B系列的Cruzr(克鲁泽)再次展示了新零售的应用场景,双足机器人Walker展示了全向行走、踢球以及避障。
更让人惊喜的是,优必选今年还带来了两款创新产品——便携式机器人悟空和智能巡检机器人ATRIS,以及首次对外全面展出的贯穿K-12教育全阶段的小、初、高的一体化课程体系的人工智能教育解决方案。
悟空机器人是优必选今年推出的新品,由优必选和腾讯叮当合作推出,是一款有生命感的机器人。周剑介绍说,与Alpha1、Alpha2不同的是,悟空采用了全新设计的带离合装置的伺服舵机,眼部LED显示屏可呈现哭泣、开心、爱心等多种表情,在交互能力上添加了更多样的拟人化的互动方式,比如不理它的时候,它会打喷嚏、哈欠之类。

最让智东西吃惊的是,今年优必选展出的智能巡检机器人ATRIS,其履带式设计与优必选以往的产品形态相比有很大不同。周剑告诉智东西,这台智能巡检机器人是优必选在To B业务上的新尝试,属于面向公共安全领域的新产品。
对于推出这款产品的考虑,周剑说到:“可协助人类工作的场景未来将有非常大的市场机会,比如在夜间这些安防机器人就有需求存在。在这个方向上,优必选后续会与合作伙伴一起联合打造产品”。
二、突破行业天花板 火力主攻人工智能教育和新零售
有了技术和产品,如何落地和变现成为了考验行业玩家的关键问题,这不仅意味着产品能否带来实实在在的收益,更代表着市场对玩家努力的认可。

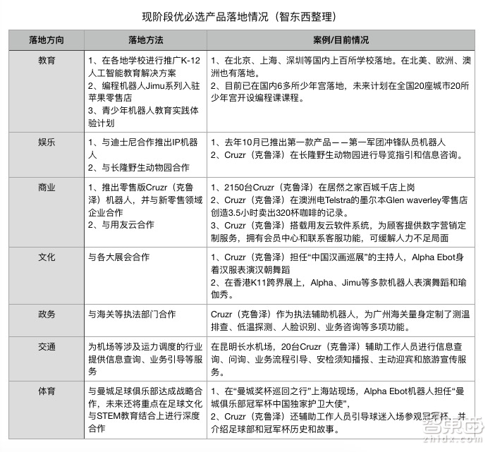
目前,AI和机器人高频交互刚需场景欠缺的情况下,优必选在B端和C端两大市场,以Alpha系列、Jimu Robot系列、IP系列、Cruzr(克鲁泽)、Walker(还处于研究阶段,尚未上市)圈定了教育、娱乐、商业、文化艺术、政务、交通、体育和金融等落地领域。其中,面向商用服务的Cruzr(克鲁泽)机器人目前已售出上万台。
1、面向人工智能教育两大困扰 落地K-12教育全阶段解决方案:
在这八大领域中,教育是目前国家政策大力鼓励的一个方向,同时也成为各路玩家竞争的一个重要标的,智东西此前曾深入分析过这一行业现状(编程机器人疯抢教育市场!6大派玩家谁主沉浮)。
教育也是优必选重点发力的一个方向,从去年开始优必选的教育解决方案就开始在多地学校进行落地。目前,优必选在教育行业已经形成了周剑所说的“硬件+软件+服务+内容”的完整的商业模式。在今年的世界机器人大会上,优必选也首次全面展出了贯穿K-12教育全阶段的人工智能教育解决方案。

优必选的这套方案,主要针对目前机器人教育存在的三大困扰问题——缺乏一贯制校内课程体系,缺乏专业师资、学生学习评价等配套教学资源,授课环境以及教学手段过于单调。针对这两大问题,优必选联合国内外著名教育专家共同开发了这套贯通小、初、高的一体化的课程体系,实现K-12各层级之间有机灵活衔接。
具体方案是:针对小学生的依托uKit机器人的兴智教育、针对初中生的依托uKit Explore机器人的优智教育,面向高中生的以树莓派开源人形机器人Yanshee为教学工具的极智教育。同时,该方案还包括师资建设、学生效果评估、学习环境创设、学生竞赛组织等多个评估维度。
但被问到在教育行业上的思路时,周剑说,目前机器人教育分校内校外两个场景,并且都有非常严格的定义。比如人工智能教育体系,无论是教材的开发,还是师资队伍的培养,都不单纯是一个硬件产品那么简单,而是形成完整的体系。
目前,优必选和清华大学、华中科技大学、南开大学、北京师范大学、华东师范大学、卡耐基梅隆大学、美国普林斯顿国际高中等国内外名校及众多专家学者一起制定了整套的教育方案,是市场上唯一能涵盖小学至大学人工智能教学需求的课程体系,实现了从learn to code到code to learn的过渡。
据周剑介绍,优必选人工智能机器人教育解决方案正在昆明的中小学校内使用,接下来可能还会在珠海等地的中小学落地。在高等教育阶段,优必选联合慧科集团成立了“AI+机器人”教育合资公司,专注服务于高等教育和职业教育市场。同时优必选还联合了985、211、普通本科、高职等30多所高校,共同发起了人工智能人才培养创新加速计划。

▲Cruzr(克鲁泽)在居然之家服务
2、穿透新零售三大痛点 提出一站式解决方案
新零售领域是近两年来优必选布局较为深入的领域。今年1月2150台Cruzr(克鲁泽)在居然之家百城千店上岗,创造人类历史上第一批机器人大规模进入线下新零售的记录。不过,仅将产品投入应用并不是优必选的目的,在居然之家的实战反馈中,优必选发现了目前传统零售面临着三大突出的痛点问题:有门店缺客流、有客流无转换、有会员难互动。
为了解决新零售的这些行业痛点,今年6月15日,优必选率先推出了针对零售业等细分场景的、一站式的行业解决方案及人Cruzr(克鲁泽)零售版。
这一方案通过匹配零售场景最佳的硬件组合,以及基于零售业可定制化软件,可以满足云端、手机端和PC端等多终端操作。同时,为了方便用户操作“零成本”学习,优必选还开放了包括肢体动作、表情、语音、人脸识别UI交互等在内的多项SDK。Cruzr(克鲁泽)零售版将零售业三大痛点问题扭转为灵活机变招揽顾客,无缝对接广告、投放促销方案,并能像“人”一样与客户直接互动,实现了AI+机器人对线下零售场景的重塑。
3、多领域大胆创新 找准切口落地
在娱乐、商业、文化艺术、政务、交通、体育和金融方向,优必选也找准了行业切口。如Cruzr(克鲁泽)在曼城足球俱乐部与球迷进行互动、在“中国汉画巡展”上为嘉宾和观众介绍汉朝文化,以及在昆明长水机场、广州海关等场景提供服务。
在娱乐方面,优必选与迪士尼达成战略合作,通过联合推出IP机器人,给角色赋予生命力,让科技与故事的结合为消费者带来全新的体验,并首先于去年推出星球大战第一军团冲锋队员机器人。
周剑也告诉智东西,与迪士尼的合作,给优必选在产品落地上带来了很多启发,也收获了非常丰富的经验,比如如何借助大众熟知的IP形象让机器人被消费者接纳,如何让IP体验更为有趣。同时,周剑也透露,接下来双方将会合作推出全新IP产品。
三、弱人工智能时代的产业思考
由于弱人工智能阶段技术的不成熟,场景应用处于初级尝试阶段,服务机器人行业深受传统市场营销思路桎梏,行业里频频出现落地难现象。而优必选作为深扎行业十年的落地优秀代表,已经形成自己清晰的原则和思路。

首先,技术能力始终是一个关键问题,周剑说到:“尽管目前行业尚处在弱人工智能阶段,但还是要有属于自己的一项核心技术,无论是伺服舵机、运动控制算法、机器视觉还是导航定位。”其次,则是在场景上要敢于大胆尝试,周剑举例说,比如与迪士尼合作推出的星战IP机器人,以及与腾讯叮当合作推出便携式机器人悟空都是优必选大胆尝试的项目。
而最为重要的是,在进行落地时,对To B业务的场景选择有着自己独到的标准。“落地的场景必须是围绕优必选未来商业、技术方向的,要考虑对优必选的成长价值大不大。如果你的场景,没有任何必须的导航和交互体验需求,单纯是个To B方向,优必选是不做的。”周剑回答到。
在落地的过程中,对用户需求的高度明确也至关重要。周剑介绍说,优必选的每一个To B项目都有一支专门的团队,从软件定义到场景,产品经理会与需求方进行长时间的深度讨论。而这个讨论也并不是将用户提出的全部需求答应下来,而是耐心坐下来,与用户探讨目前场景中遇到的困惑和问题,并结合优必选目前的技术实力,判断哪些可以做到,然后制定出针对性的方案。“不要盲目接受客户的需求”,周剑说到。
服务机器人行业是一个高技术、高资金密集度的行业,研发对落地的助力也非常重要。周剑说到,不仅需要在语音、视觉、导航等软件技术上大力投入,而机器人本身是一个硬件装置,硬件革新技术也是一个重要方向需要加大投入。目前优必选在舵机、底盘、机械手、芯片等硬件上都在开展研究。周剑也告诉智东西,优必选也会持续关注前沿的科技术,针对一些优秀的项目也会加大投资并购力度。
而在人才引进上,优必选一直在召集全球AI和机器人领域的知名学者,在人形机器人及人工智能研究领域的院士和顶级博士有40多人,研发团队规模达500多人。目前优必选已先后引入欧洲科学院院士、悉尼大学教授陶大程担任“人工智能首席科学家”,清华大学赵明国教授担任 “人形机器人首席科学家”,IEEE前主席Howard Michel担任优必选高级副总裁和研究院副院长。
当智东西问到优必选下一步的市场打法时,周剑给出了五条清晰的路线:
1、首先,在市场方面坚持海内外并重,接下来在海内外市场渠道拓展上将加大力度。
2、其次,在近2-3年内将以To B为重点,以To B作为To C方向的重要支撑和辅助。
3、三是今年会在市场方向上做更多的努力,在国内和国外市场加大投入,现在正在整合资源打这场战役。
4、四是将与腾讯、迪士尼等大行业领域的巨头进行全方位合作。
5、此外,在前沿技术、投资并购方面也会加大力度。
结语:弱人工智能时代需要稳步落地
在今年的世界机器人大会上,优必选展示了其全系产品包括Alpha系列、Jimu Robot系列、Cruzr(克鲁泽)和Walker,并带来了两款场景更细分、更具针对性的产品便携式机器人——悟空和智能巡检机器人ATRIS。 而在今年较热的教育行业,优必选也结合自身的硬件产品,推出一整套的人工智能机器人教育解决方案。
通过优必选在教育、娱乐、商业等领域的落地实力,我们可以清楚地看到,优必选作为人工智能和人形机器人技术落地的优秀代表,在行业前景尚未明朗、玩家们深陷迷茫和自我怀疑时,以扎根行业十年的深度见解和多年来的落地经验进行分享,为行业伙伴们提供了参考范例。
不过,需要注意的是,优必选今天的成绩是在技术层面深入布局,在落地方向上坚持自己的原则,将客户需求清晰地与自身能力进行匹配才获得的。服务机器人行业的其他玩家在借鉴这些经验时,还需结合自身的实际情况,稳扎稳打进行落地。
