智东西(公众号:zhidxcom)
文 | 心缘
导语:“AI芯片”这个新鲜的概念在过去一年间逐渐走过了普及的阶段,越来越被大众所熟知。在行业走过野蛮生长,开始加速落地、加速整合的过程中,也有更多的AI芯片公司也开始走出属于自己的差异化路线。
智东西在此前AI芯片系列报道第一季之后,再次出发,进一步对AI芯片全产业链上下近百间核心企业进行差异化的深度追踪报道。此为智东西AI芯片产业系列报道第二季之一。
半年之前,智东西曾以武林几大门派比拟前两年的AI芯片玩家的格局(深度 | AI芯片终极之战)。而现实远比小说更加精彩,半年以来AI芯片领域风云变幻,各种消息雨后春笋般层出不穷。
此前智东西曾总结AI芯片发展的大致阶段,如果说2015年-2016年是AI芯片巨头争夺战,2016-2017年是国内AI创业市场逐渐升温并进入白热化竞争的时段,那么这半年来可以说是更升到了一个小高潮。
从2018年3月至今,4家创企宣布获得过亿元的大额融资,十余家国内不同行业的巨头跨界做起AI芯片,国外Facebook、Arm、特斯拉也纷纷曝出自研AI芯片的消息,阿里百度华为发布云端AI芯片,华为苹果争夺手机AI芯片之王,云知声与思必驰朋友圈开撕,首款IoT芯片面世……这一连串消息的狂轰滥炸,让这半年的AI芯片市场热闹到犹如繁弦急管般笙歌鼎沸。
2018开年以来,整个国内AI芯片市场呈现以下趋势:
1、新一轮AI芯片创企完成融资且额度较大;
2、各类跨界巨头纷纷进军云端AI芯片,其中以华为、阿里、百度为首;
3、老牌AI芯片创企或将进入被收编整合的新浪潮,其中又以深鉴科技被赛灵思收购为首;
4、矿机芯片厂商打着AI芯片概念奔赴港股IPO;
5、手机终端打响AI芯片之战,这一战场以华为、苹果为主,高通、三星有望跟进;
6、细分应用场景AI芯片不断涌出,以语音AI芯片为代表。
总体来看,这半年来的AI芯片市场呈现两大趋势,一是“巨头化”,二是“碎片化”。
“巨头化”一方面指的是BAT苹果华为赛灵思等巨头的争相进军AI芯片,另一方面则是指明星创业公司们纷纷被巨头以融资或其他形式“圈走”。
“碎片化”则是指AI芯片开始出现更加细分的应用场景,这一点从安防、家居等方面表现明显。
一、国内AI芯片创企完成新一轮融资
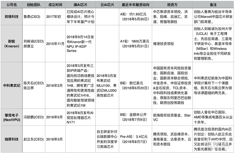
从5月底至今,探境科技、耐能(Kneron)、寒武纪、肇观电子、燧原科技等AI芯片创企分别完成新一轮融资。除了肇观电子的融资金额未公开外,其余四家创企均获得了亿元级融资。

除了中科寒武纪是“纯学院派”出身外,其他四家创企的创始团队都曾在传统芯片厂商有过丰富的芯片研发经历。
在这些玩家中,最“年轻”的公司当属燧原科技。这家公司今年3月才成立,首次融资就拿下了腾讯,要知道,这可是腾讯第一次投资国内的AI芯片创企。其创始人赵立东曾任职于AMD中国,还在锐迪科(先于展讯合并为紫光展锐)当总裁,有履历如斯的团队背景,燧原科技的起点已然很高。
此外,探境科技和耐能(Kneron)相隔一天宣布过千万美元的新一轮融资,两个公司的创始人都在芯片行业履历满满。
探境科技创始人兼CEO鲁勇为15年芯片打造经验的半导体“老兵”,本硕博都毕业于清华,该公司的创始团队也大多毕业于清华。鲁勇告诉智东西,探境科技的核心竞争力在于AI芯片的存储性能优化,其两款分别针对图像和语音的AI芯片将在今年年底流片面世。(手握2款AI芯片 15年行业老兵 他要革命AI芯片存储瓶颈)
另一个玩家耐能由刘峻诚博士在2015年创立于美国圣地亚哥。在创立第二年,耐能就领先业界推出其首款终端AI芯片NPU(Neural Processing Unit)。刘峻诚博士则是产学两手抓,除了做自己的事业,还在加州大学开授CV技术与AI讲座课程。今年7月16日,耐能宣布延揽前高通多媒体研发部门总监李湘村担任首席科学家。
据说,AI芯片公司耐能CEO称自己在帮高通跟HiMAX奇景光电打造NPU模块方案、已经流片三五次,收了NRE费用。
AI芯片独角兽寒武纪也在今年6月宣布数亿美元的B轮融资。寒武纪的两位创始人陈云霁、陈天石则均毕业于中科院计算机博士学位。
同时做云端和终端AI芯片两条产品线的寒武纪,在今年5月的发布会上一次性推出5款硬件,包括三款终端IP处理器和两款云端芯片,智东西曾对此做详细报道(号称“民族芯”希望 寒武纪真能叫板英伟达?)。在一个月后,寒武纪完成数亿美元B轮融资,整体估值达25亿美元,继续领跑全球AI芯片创企。
还有一家安防AI芯片创业公司的Pre-A轮融资正在开启,它就是欣博电子。欣博电子它不仅专注于打造符合国家视频监控安全标准的安防AI芯片,还与公安部第一研究院、中星微等一齐参与制定了另一份与视频监控编解码安全有关的国家标准SVAC 2.0。智东西曾与其创始人兼CEO梁敏学进行深入交流。(牵手海康大华 参与定制国家标准 他要造最安全的监控AI芯片)

欣博电子主打一款专攻安防视频监控场景的ASIC AI芯片,能够进行监控视频的前处理、后处理等一套完整的安防应用。智东西独家获悉,欣博电子的这款芯片目前目前已经流片成功,有10家左右的客户已经签订合同使用,包括安防设备商、集成商等。
二、AI芯片创企新进展
除了拿到新一轮融资的玩家们,其余AI芯片创企们也有一些新的动向,有的发布新的AI芯片,有的公布了AI芯片的阶段性进展。
今年7月18日,AI芯片行业被一则消息炸开了锅。国内AI芯片独角兽创业公司深鉴科技宣布被FPGA开山鼻祖、美国赛灵思(Xilinx)公司收购,具体交易金额未知,智东西曾第一时间对这一突发事件进行报道(突发!AI芯片独角兽深鉴科技被美国赛灵思收购)。
作为三大国内AI芯片代表性玩家之一,深鉴科技被收购引发业内深思,有人认为搭上巨头是一种稳妥落地的方式,也有人认为AI芯片初创企业并购潮已经开启。
另一个被并购的语音创企是先声互联,这家语音公司在今年5月被阿里全资收购。
地平线机器人则在4月底发布新一代自动驾驶AI芯片征程2.0处理器(发全新自动驾驶平台 地平线B轮将融资数亿美元)。目前该处理器正在市场推广阶段。其业务副总裁张永谦透露,按照正常周期,该芯片今年出货量预计不会太多,目标明年达到百万级。
除了地平线机器人,还有两家AI芯片创企在自动驾驶领域更进一步。
一个是专注研究类脑AI芯片+算法的西井科技。它在8月13日宣布和中国最大铅锌矿企业之一——西藏珠峰达成战略合作,拿下首个自动驾驶矿车订单,9月又推出全新自动驾驶品牌Qomolo逐路,并发布首款无人驾驶电动重卡Q-Truck。创始人兼 CEO 谭黎敏表示,他们的AI芯片将提供给逐路品牌使用。
西井科技的CEO谭黎敏曾告诉车东西,由于一枚AI芯片的适用范围比较窄,在实用性上不太理想。在AI快速发展的时候将算法固化为芯片也有一定风险,因此西井在芯片量产工作上并没有走得很急。(港口里玩无人卡车!这家公司这样撬动数十亿市场)
另一个则是硅谷公司异构智能(NovuMind)。该公司在今年5月的2018年嵌入式视觉高峰会上向业界展示其自主研发的首款云端AI芯片NovuTensor,该芯片设计在10月8日被异构智能宣布获得美国专利。此外,这家公司将推出的第二款ASIC芯片,用于安防和自动驾驶应用中。

在全球知名调研机构Compass Intelligence 4月的一份AI芯片公司排名中,我国仅有两家公司进入前二十名,其中一个是华为,名列第12位,另一个就是排名20位的瑞芯微(Rockchip)。瑞芯微在5月一连发布了四款“AI扫地机器人”芯片级解决方案,全面覆盖从入门到高端的搜阿迪机器人产品。

从9月5日工信部公示的2018年人工智能与实体经济深度融合创新项目名单可以看到,中星微电子、寒武纪、熠知电子(Think Force)、深鉴科技、地平线机器人、云天励飞、云知芯、中感微电子以及熠知电子关于AI芯片的项目分别上榜。
云天励飞还在4月25日公布在AI芯片领域的阶段性进展,他们表示正在研发的AI芯片IPU计划在今年年中流片,在明年上半年正式商用。(云天励飞CEO陈宁:AI警务落地深圳龙岗 今年内生产AI芯片)
云天励飞提出AI芯片免费化,其CEO陈宁认为,AI芯片的商业价值是通过云端服务体现的,而不是通过传统的芯片归元成本体现,他相信到2025年,云天励飞将在1亿个智能终端中装入他们大脑的芯片。
此外,清华大学Thinker团队6月在国际超大规模集成电路研讨会(VLSI 2018)发布两款极低功耗的AI芯片(Thinker-II和Thinker-S),目标在移动设备、嵌入式设备以及IoT中AI计算需求,有望在电池供点以及自供智能设备中得到广泛应用。
三、老牌芯片玩家养精蓄锐
在这半年间,AI芯片创企们百家争鸣,而以英伟达为代表的老牌芯片玩家们则依然走在AI芯片的最前端,不过,就发布新品和曝出新消息的节奏来看,这些玩家应该都还留着后手、藏着大招。
早在7个月前,全球FPGA芯片巨头赛灵思就公布了新一代AI芯片架构ACAP,而就在前天,赛灵思在中国正式推出其7nm首款ACAP架构的芯片系列——Versal,不过正式大规模推向市场将会到明年下半年。赛灵思还推出了面向数据中心和AI加速卡Alveo U200和U250。(赛灵思推7nm AI芯片新品Versal 性能超8倍 2019年面世)
FPGA市场的另一大玩家英特尔在今年4月发布了搭载英特尔Arria 10GX FPGA芯片的可编程加速卡。(英特尔FPGA加速卡应用解读:让财务分析快8倍 首批OEM厂宣布采用)
一个多月后,在英特尔举办的首届开发者大会AIDC 2018上,英特尔发布新款云端AI芯片NNP“代号Spring Crest”,对标谷歌近期推出的第三代TPU。(英特尔AI大会现场:秀AI作曲神技!推新版AI芯片)
而在9月,“核弹厂”英伟达和IP授权大佬Arm各自有了新动向。
英伟达在相隔不到两周的时间分别发布了两款新品,一个是专为AI推理设计的新款GPU Tesla T4,另一个是TensorRT 3 神经网络推理加速器。英伟达表示,谷歌将率先把全新T4 GPU引入其云平台。
Arm则与瑞芯微、OPEN AI LAB联合发布了面向开发者教育的嵌入式AI应用开发平台EAIDK ,并推出第一块用于AI/ML的开发板卡EAIDK-610(芯片巨头Arm推AI开发全套件,联合四大学降低AI门槛)。
此前在3月英伟达宣布将联合Arm打造IoT设备的AI芯片专用IP,并将该机器学习IP集成到Arm的Project Trillium平台上。据华为业内人士透露,Arm自己的AI芯片计划同时也在快速推进当中,我们也许很快就将迎来一场AI芯片大爆发的时代。
四、跨界巨头云集AI芯片战场
这半年来,AI行业出现一个明显的趋势,即各行各业的巨头纷纷开始跨界做AI芯片。赛灵思CEO Victor Peng告诉智东西,之所以会有这么多科技巨头都在打造AI芯片,这正是AI处于革命早期的特征,不同的行业在寻找不同的解决方案。(赛灵思推7nm AI芯片新品Versal 性能超8倍 2019年面世)
一方面,国内科技巨头不再将脚步止于投资,而是陆续亮出自研云端AI芯片。
另一方面,随着设备端推理的应用场景更为多样化,智能手机、智能摄像头、语音交互等设备的需求越来越丰富,需要定制化、低功耗、低成本的嵌入式解决方案,AI创企、传统行业巨头开始通过打造专用型AI芯片提高自身竞争力。
这些跨界公司可以分为如下几类:云平台巨头、手机巨头、语音厂商、传统安防巨头、电动汽车巨头和挖矿巨头。
1、科技巨头启动云端AI芯片计划
早早将目光投向通用型AI的科技巨头们,比如百度、阿里、华为等,在这半年间,陆续开始抬脚迈进云端AI芯片的大门。
此前BAT虽在AI芯片领域动作频频,不过基本都是在投资。百度投资了Lightelligence和上海汉枫,自研芯片DuerOS智慧芯片、XPU;阿里巴巴投了中天微、寒武纪、深鉴科技、耐能(Kneron)和翱捷科技(ASR)、Barefoot Networks;腾讯投资了Barefoot Networks和比特大陆。

今年4月19日,阿里打响跨界云端AI芯片的头炮,宣布达摩院正在研发一款名为 Ali-NPU 的神经网络芯片,用于AI推理计算,计划在明年4月发布Ali-NPU。阿里称,该芯片的性能将是现在市面上主流 CPU、GPU 架构 AI 芯片的 10 倍。
就在消息宣布次日,阿里收购了我国唯一拥有嵌入式CPU IP核的公司中天微。如今,阿里把中天微和阿里达摩院的芯片研发团队组成了“平头哥半导体有限公司”。
不同于首次公布造芯计划的阿里,已有造芯经验的百度在7月的百度AI开发者大会上,推出号称“中国首款云端全功能AI芯片”的昆仑芯片,号称最高算力可达260TOPS,并称该芯片正在流片中(百度3小时AI大会最全干货:量产无人车、造AI芯片、砸亿元扶持开发者)。
相较而言,在AI芯片领域布局最少的腾讯似乎暂无自研芯片计划。马化腾在5月演讲中坦率地讲腾讯未必擅长芯片研发,不过他认为腾讯有海量的应用服务、大规模的用户,有包括云在内的很多数据中心,可以倒逼芯片设计行业针对腾讯的服务和需求做设计。
3个月后,在10月10日的华为全联接大会上,华为重磅推出采用达芬奇架构的两款AI芯片,其中昇腾910主打云场景的超高算力,另一款昇腾310则主打终端低功耗AI场景。(华为公布五大AI战略,推最强7nm昇腾AI芯片!提出十大变革)

国内科技巨头连扔重磅炸弹,而在大洋彼岸,各大科技巨头也没闲着,除了谷歌、微软持续更新芯片进展外,Facebook也踏入了AI芯片的沙场。
今年4月,Facebook被曝在组建自研AI芯片的团队,没过多久,Facebook首席AI科学家Yann LeCun首次披露Facebook在AI芯片的具体方向——实时分析和过滤视频内容。Lecun表示,他们不想抢英伟达、高通的饭碗,只希望更好服务自己的业务。
3个月后,Facebook挖到谷歌芯片负责人Shahriar Rabii,任命其担任Facebook的副总裁和芯片部门负责人。
谷歌在5月举办的I/O开发者大会上发布TPU 3.0云端芯片,据称该芯片比去年的TPU 2.0强大八倍。(刚刚 谷歌I/O放出6个大招 AI打电话能骗过人类!)
同样在5月,微软AI芯片Brainwave开放云端测试版,称Project Brainwave计算平台使用的FPGA芯片为实时AI而设计,比谷歌使用的TPU芯片处理速度快上了5倍(微软AI芯片Brainwave开放云端试用版 比TPU快5倍)。微软Azure执行副总裁Jason Zander还曾表示,微软Azure实际上设计了许多自研芯片,用于数据中心。

华登国际创始人兼董事长、软件巨头Cadence CEO陈立武曾告诉智东西,虽然这个市场巨头林立,但大公司做芯片往往是为了针对自己的特定业务进行优化,比如谷歌、亚马逊、Facebook等,BAT现在也很积极,但并不代表其他云AI芯片企业没有机会了(他是芯片投资教父,投出104家上市公司!未来10年看中国)。
2、苹果华为打响手机芯片战
如果说云端芯片听起来遥不可及,那么移动终端AI芯片则悄然进入人们的日常生活。今年华为和苹果分别发布均采用7nm工艺的第二代AI芯片麒麟980和仿生芯片A12(苹果十年一“芯”)。
华为麒麟980采用双核NPU,在视频检测、物体四节识别和物体分割三个方面均有升级。苹果A12则将神经网络引擎数提升到了8个。以两款芯片为参考,智东西曾深入分析未来手机一段时间的手机AI芯片行业趋势(决定未来的手机AI芯片五大趋势,华为苹果率先起跑)。

▲华为麒麟980和苹果A12内部结构
三星在今年3月22日低调上线了一款AI处理器Exynos 9610,该芯片搭载了一个基于深度学习的视觉图像处理单元(vision image processing unit),里面包含一个DSP和一个神经网络引擎(三星发布首款手机AI芯片?NO,还是一只软AI)。
同样,另一手机芯片巨头联发科的Helio P60在3月推出,这颗芯片上搭载了AI处理模块APU(AI processing unit),APU基于联发科此前的视觉处理模块VPU演进而来(联发科Heilo P60 AI芯片解读:首块搭载APU模块芯片 支持Animoji动画表情)。

除了智能手机之外,智能穿戴也越来越热门。这就不得不提到小米的生态链企业华米科技。
上个月,华米科技推出世界首款智能可穿戴领域的AI芯片黄山1号,采用RISC-V指令集,据说相比ARM架构,其运算效率高出38%。该芯片着重在医疗健康上,通过AI计算前移降低功耗。(推两款智能手表,发布可穿戴AI芯片,华米能否实现自有品牌突围?)
华米科技创始人兼CEO黄汪称,这款芯片已经流片成功,2019年上半年将应用在华米可穿戴新品中。
3、语音厂商扎堆涌入AI芯片

而就在今年5-6月,语音识别技术公司扎堆公布做AI语音专用芯片的消息,使得AI专用语音芯片迎来一个高峰期。
在云知声创始人兼CEO黄伟看来,做IoT和AI产品始终是绕不过芯片的,芯片的研发也是在为产品化打好基础。5月16日,云知声推出首款面向IoT人机交互场景的AI芯片UniOne以及针对智能家居场景的行业解决方案雨燕。(云知声推物联网AI芯片 现已流片二季度将量产)
在UniOne发布8天后,出门问问推出了据称是国内首款已量产AI语音芯片模组“问芯”Mobvoi A1,可为核心应用场景智能电视、机顶盒与机器人提供一站式AI语音交互解决方案。其创始人兼CEO李志飞表示,其价格只有同类语音交互解决方案的50%。(出门问问发布5款新品背后:为拓展商业模式 开始探索B端市场)
6月26日,Rokid举办了成立四年以来的首场发布会,推出AI语音专用SoC芯片KAMINO18。其CEO Misa告诉智东西,Rokid已经拿下几百万片芯片订单。Misa也指出Rokid芯片和云知声芯片的不同:“Rokid芯片是一个完整的解决方案,云知声的芯片更偏向控制。”(对话若琪CEO Misa:AI芯片已拿下数百万订单 AR眼镜年底量产)
同一天,思必驰完成5亿元D轮融资(首发!思必驰融资5亿元 独家对话CEO高始兴)。该公司同时宣布已在研发适用于智能语音交互的ASIC芯片,预计下半年流片上市,并透露已与某芯片巨头合作,双方将成立合资公司。思必驰还表示公司已有较明确的上市计划,首选在国内资本市场。
不过,在此期间还有一个小插曲,思必驰融资和芯片消息的发布,曾引发云知声CEO黄伟和思必驰CMO龙梦竹在朋友圈隔空开撕。
被阿里全资收购的先声互联的创始人付强告诉智东西,随着阿里在芯片上的战略布局,他们也会在语音专用芯片上有更多进展。(对话阿里达摩院付强:年初阿里完成收购 未来或推语音专用芯片)
4、老牌安防巨头芯片计划曝光
在正在兴起的AI落地浪潮中,安防领域可以说是当之无愧最火热的AI应用场景。
随着越来越多AI创企涌入这片市场,智能监控系统正覆盖到更多的区域,海康威视、大华股份、宇视科技这三个加起来占据安防领域半壁江山的传统行业巨头也纷纷走起了智能化转型之路。
此前在发改委2018年“互联网+”、人工智能创新发展和数字经济试点重大工程拟支持项目名单上,海康威视“计算机视觉AI芯片研发及产业化项目”赫然列于其中。
继海康之后,大华的AI芯片计划也浮出水面。在近日工信部下发的2018年人工智能与实体经济深度融合创新项目名单中,我们看到了大华股份申报的“视频监控人工智能SoC芯片研发及应用”项目。
大华股份相关技术研发人员表示,目前大华这款自研的AI SoC芯片已经装配于新推出的新品睿智系列经济型人脸摄像机中,它相比市面上的智能摄像机,价格大大降低,且稳定性得以保障。
然而由于透露的相关消息甚少,我们几乎对这些老牌安防巨头的AI芯片研发进展一无所知。
5、多方势力进军自动驾驶芯片
AI芯片是自动驾驶计算平台的关键组成部分,由于关系到人身安全,相比其他AI芯片,自动驾驶AI芯片的容错率更低、研发难度更大。
不过,自动驾驶领域的超级“网红”特斯拉CEO埃隆·马斯克(Elon Musk)一向不走寻常路。马斯克在8月2日宣布特斯拉自研AI自动驾驶芯片“Hardware 3”,称其已筹备了两三年,用于特斯拉所有的电动汽车之中,能将特斯拉汽车性能最高提升5-20倍。
据悉,特斯拉自研芯片与其当前使用的芯片成本相差无几。此前特斯拉汽车主要使用英伟达的芯片,不过马斯克称特斯拉的自研芯片没有一味依赖英伟达等芯片厂商。
除了特斯拉外,国内企业也在进军这个领域。云知声在和亿咖通科技在智能网联汽车领域进行合作,共同研发汽车前装车规级AI芯片。
在今年的CES Aisa展会上,零跑汽车宣布和大华股份联手研发的AI自动驾驶芯片“凌芯01”已进入集成验证阶段,明年第二季度进行实车测试。在(零跑汽车发布自动驾驶芯片 首款量产车明年一季度交付)有具体描述该自动驾驶芯片具有的六点优势。

6、矿机巨头押宝AI芯片
作为比特币狂潮的卖水人、虚拟货币“矿级芯片”的生产商,排名世界前二的代表玩家比特大陆和嘉楠耘智,在面临数字货币波动的风险之际,纷纷跨界转型押宝AI芯片,并且都选择了赴港IPO。
此前比特大陆联合创始人吴忌寒在接受外媒采访时表示,五年内比特大陆近 40%的收入将来自 AI 芯片。
今天,比特大陆推出首款28nm工艺面向边缘计算的低功耗AI协处理器BM1880,能够搭载在安防智能摄像机、安防USB人工智能模块等产品中。(比特大陆推首款低功耗边缘AI芯片 28nm工艺 主攻安防场景)

嘉楠耘智则在8月和9月连造两大新闻,先是在8月8日宣布全球首个7nm芯片成功量产,随后在 9月发布第一代8 AI芯片勘智(Kendryte),定位AI和边缘计算两大领域,主应用在IoT市场。这款芯片采用RISC-V CPU,据说其机器视觉与语音识别能力的神经网络计算加速IP完全为自主研发。
五、国外AI芯片创企拿下GV首投
在最近半年,有一批国外AI芯片创企获得融资。

虽说谷歌早早推出TPU,谷歌母公司Alphabet风险投资部门Google Venture(GV)对AI芯片却一直保持谨慎的态度。今年3月,GV献出对AI芯片公司的首次投资,领投AI芯片创企SambaNova System A轮融资。
研究使用模拟电信号和闪存进行机器学习推理计算的Mythic也在3月获得新一轮由软银领投的新一轮融资。这家公司目前着眼于智能家居、摄像头、可穿戴设备以及无人机之类的低功效嵌入式设备,目标是将数据移动到内存中进行,计划在今年年底之前出厂第一批硅片样品,并于2019年全面投产。
以色列AI芯片创企Hailo在6月宣布A轮1200万美元融资。其深度学习芯片样品预计在明年上半年进入市场,这些芯片能在无人机、自动驾驶汽车、物联网(IoT)以及智能家用电器和相机。
在上个月获得新一轮融资的美国创企ThinCI则专注于开发自动驾驶汽车AI芯片。
还有一家以色列芯片企业Habana Kabs,近期该公司宣布正式退出隐身模式,在今年9月推出面向精选客户推出首个人工智能 (AI) 处理器样品Goya,据称是世界上最快的AI芯片,其推理性能高于GPU。该公司还计划2019年第二季推出首个Gaudi训练处理器。
硅谷AI芯片初创公司Wave Computing也计划在今年下半年推出AI芯片,其CTO及DPU(Dataflow Processing Unit)首席架构师Dr. Chris Nicol表示他们的产品DPU在加速神经网络训练上能够超越GPU 1000x。
这家公司还在近期干了一件大事,收购了硅谷“老前辈”MIPS(原被Imagination收购)。MIPS曾在6年前被Imagination收购,然而MIPS非但没给Imagination带来预期效果,反而还拖累了Imagination的业绩。去年5月MIPS被Imagination甩卖,从当年收购价1亿美元缩水到6500万美元。
此外,今年Wave Computing已在上海设立中国分公司。
结语:传统行业巨头积极跨界,新兴AI芯片势力崛起
总的来看,目前跨界的AI芯片企业主要可分为几大阵营:
一,以阿里、百度、华为等为代表的云平台巨头;
二,以苹果、华为、三星等为代表的手机巨头;
三,以云知声、思必驰、云从等为代表的AI技术创企;
四,以海康威视、大华股份等为代表的传统芯片巨头;
五,以比特大陆、嘉楠耘智为代表的挖矿巨头。
从目标市场来看,除了寒武纪、华为、比特大陆的AI芯片覆盖到云端和终端市场外,其余绝大多数涉足AI芯片的企业都先主攻一个市场。另外,大多数跨界AI芯片的企业都和芯片商有合作,还不能完全担得起“自研”二字。比如华为的手机AI芯片用到寒武纪NPU方案,出门问问、Rokid的AI专用语音芯片由杭州国芯定制。
不过,传统行业玩家通常拥有比AI创企更深厚的行业积累和行业资源,在传统行业的长期摸索也有助于支撑长期芯片研发所需的高成本。而AI创企则在如何强化AI能力方面具有优势,基于AI技术的积累,他们更易懂得如何使算力更好地匹配算法。多个行业巨头的加入,把AI芯片市场炒的更加火热,新老AI芯片势力的崛起,也为这个领域带来更多可能。