智东西(公众号:zhidxcom)
文 | 韦世玮
10月11日,小米冰箱的发布,补全了它在电视、空调、洗衣机、冰箱——“家电四大件”的市场拼图。
回头看,2019年,已是小米布局生态链版图的第六年。
在这六年时间里,小米打造的生态链密林野蛮生长,并依靠自身的供应链优势和销售渠道,已渗透智能家居、生活用品、可穿戴设备和出行等多个领域,共计200余家。
其中,就有成功赴美上市的可穿戴设备制造商华米科技,以及智能家居公司云米科技。

从2010年成立至今,小米已走过了九个年头,距其在港交所上市也已过去一年有余。但在“小米到底是互联网公司还是家电公司”这一老生常谈的话题还备受争议时,它最新一季财报则将舆论引向了新风口。
据小米2019年第二季度财报显示,截止2019年6月30日,其共投资公司超过270家,总账面价值287亿人民币,同比增长20.8%。与此同时,截至8月20日,它已投资12家供应链公司,其中有3家已在科创板上市。
一时间,关于小米是否要变成一家投资公司的声音四起,同时这12家供应链公司也成为了行业关注的焦点。
“生态链”和“供应链”虽两字之差,但彰显的小米投资野心则截然不同,如果说小米生态链的打法成就了所到之处哀鸿遍野的“小米杂货铺”,对上游核心供应链企业或技术企业的投资则表明了小米增强供应链话语权,构建技术基础的决心。
虽然,小米并未明说它们是谁,但智东西经过多方梳理和深度调查,其中上市的3家企业应该逃不出晶晨股份、乐鑫科技以及方邦电子。

至于剩余9家企业,智东西则进一步梳理了小米集团两年内的相关投资,经分析后初步判定应在以下10家企业中。

不难看出,小米在持续打造生态链版图的同时,也不忘另辟一片“竹林”外的投资战场,将其涉猎范围扩展至供应链公司。也就是说,目前的小米正在走两个方向的投资路径,一条是生态链,偏向于产品品类投资;另一条则是供应链,偏向于技术投资。
这次,智东西将目光聚焦在小米供应链的投资战略,通过深度调查,探究这是否是小米在如今激流暗涌的供应链市场中的一次“试跳”?那些受到小米青睐的企业,是否是小米助推未来供应链帝国建立的新武器?它们又将会给小米带来些什么?
虽然目前看来,小米的供应链投资并没有之前的故事讲得那么精彩,但在其中也依然能窥见雷军对小米的核心技术,以及上下游市场竞争的些许思考和行动。
一、技术软肋,加大研发投入和供应链来救
一直以来,小米最大的硬伤莫过于自研技术能力不足。
从智能手机业务看,小米手机的生产靠代工,软硬件也只能靠采购,虽然2017年推出了澎湃S1芯片,但随后的澎湃S2是“生”是“死”也杳无音讯。
从IoT业务来看,早在2014年,小米的产品线就已经开始显现雷军布局IoT领域的思考,并逐步丰富和发展。现阶段,小米智能穿戴和出行等设备还是以深度合作、品牌赋能和渠道资源等补给的形式为主。
那么小米的优势在哪?“白菜”。
不可否认,小米死守的“5%”利润红线,以低廉的价格优势和营销策略确实在市场中“杀”出了一片天。
但是,随着国内智能手机阵营的华为、OPPO、vivo,IoT阵营的阿里巴巴、百度和腾讯等大玩家的市场扩张,以及嗅到市场蛋糕的新玩家不断入局,小米想要长远地占据可观的市场份额,必须拥有一张核心自研技术的底牌。
2017年,小米的研发投入为31.51亿,占总营收2.75%。从同期的对手来横向比较,苹果的研发投入占总营收比约5.1%,三星为6.4%,而华为则有15%。
时间再往后推,小米2019年第二季度的研发开支约为15.56亿人民币,环比降低5.7%,同比增长14.1%。而这一季度小米的营收为520亿人民币,研发投入占比3.08%。

可见,小米确实在一步步地加大对技术研发的投资,以提升自研技术硬实力。
毕竟,它已将自己定位为“一家专注于高端智能手机,互联网电视以及智能家居生态链建设的创新型科技企业”。
而当下,小米要真正成为一家“创新型科技企业”,仅靠自研发力确实还有点吃力。这么来看,选择开辟供应链投资新模式,倒也符合雷军在搭建生态链时扫荡市场、疯抢公司的一贯套路。
那么话说回来,小米的供应链投资“战场”与生态链投资有何差异?
一方面,小米通过投资生态链企业,与它们建立起一种采购与供货的关系,并提供相应的资源和渠道,借此在众多智能设备领域进行布局,逐步让米家终端智能产品逐步渗透到IoT的各个市场中。
例如,其生态链企业之一的九号机器人,就与小米共同打造了米家电动滑板车,并在小米有品商城上铺设营销渠道。
另一方面,它通过投资供应链,以弥补自身技术硬实力不足的缺口,不仅能获得这些企业提供原材料和产能资源,同时也为自身的产品供应链带来保障。
确实,当下小米需要发力的,不仅仅是守住“江山”,逐步扩张周边业务,还要继续加大研发投入成本,用科技创新来打破自主技术的研发瓶颈。
这次,小米看起来似乎势在必行。
二、3家登上科创板,在晶晨占股3.16%
两年前,小米组建了小米产业基金,以深入参与制造业,打通其在产业投资方面的布局,并放言要打造出中国制造业的BAT。
两年后,雷军在今年8月末的重庆智博会上表示,小米在过去两年已将投资的供应链版图扩展到了智能制造和半导体芯片产业,目前投资的12家企业中,已有3家成功在科创板上市。

不难看出,自6月13日科创板开板以来,我国资本市场的规模进入到了一个新的台阶,一时间融资不断,同时也催生出了一批覆盖半导体、电子设备和医药等领域的进阶创企玩家,一夜之间身价高涨。
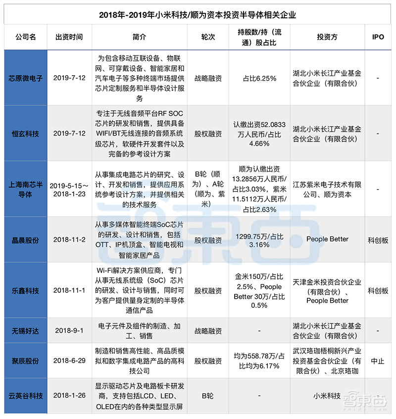
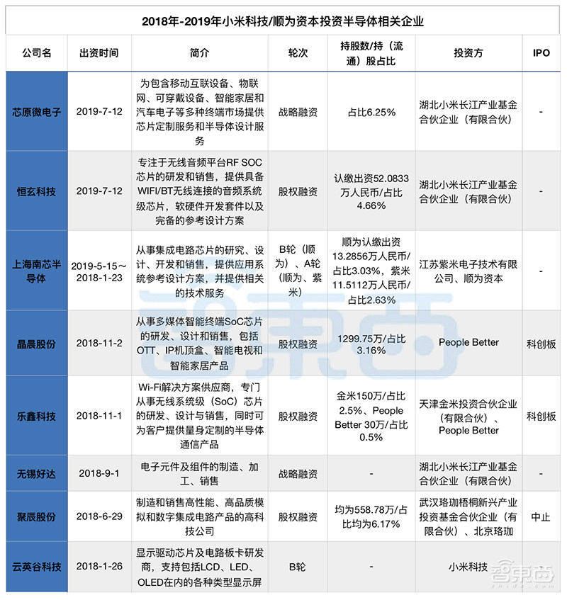
在这场资本的疯狂博弈中,截止目前已有30家公司在科创板上市,开辟新战场。而其中,成功登板的晶晨股份、乐鑫科技和方邦电子均为小米投资公司。

值得一提的是,小米在晶晨股份中的持股数最高,为1299.75万,持(流通)股占比3.16%。
是什么吸引了小米的垂青?实际上,这和小米长期以来在IoT领域的厮杀息息相关。
小米玩的投资主要有两类,一类是以小米生态链为主的战略投资,另一类是以小米基金为主的产业投资。
而成立于2003年的晶晨股份,则是小米试图通过产业投资,以扩张IoT业务版图,对外撬动社会资本的其中一根杠杆。
晶晨以研发多媒体智能终端应用处理器芯片为主,简单来说,就是为智能机顶盒、智能电视和AI音视频系统终端提供芯片。

▲晶晨股份智能电视系列芯片图
技术方面,该公司研发的智能机顶盒和智能电视芯片均采用12nm制程工艺,拥有高规格超高清解码、高动态画面处理、迭代的画质处理引擎等技术。同时,含有嵌入式神经网络处理器的AI电视系列芯片,也是它正在开发的一个重点。
基于这些技术优势,小米、阿里巴巴、百度、谷歌和亚马逊等海内外公司均成为了晶晨的客户。其中,小米为该公司的前五大主要客户之一。
2018年,晶晨对小米的销售金额约2.62亿人民币,占同期营收的11.06%,其中包括小米的相关电子产品和通讯技术。
基于这层合作关系以及小米的IoT战略推动,小米的投资自然也就水到渠成。
据招股书显示,2018年11月2日,晶晨与小米的全资子公司People Better签订《股份转让协议》,晶晨将其持有发行人3.51%的股权转让给People Better,每股价格1.93美元。后者成为晶晨第六大股东。

有意思的是,智东西发现晶晨股份的实际控制人是一对夫妻,均为佐治亚理工大学电子工程专业硕士。丈夫John Zhong中文名为钟培峰,持股28.02% ,妻子Yeeping Chen Zhong持股4.41%,同时后者的父亲陈海涛,通过Cowin Group和Peak Regal分别持股9.68%和16.34%。
也就是说,夫妻俩和岳父合计持有晶晨股份的58.45%股权。

家族持股超半的晶晨能给小米带来什么?截至9月9日,晶晨股份的收盘价为91.73元/股,People Better持股市值为11.92亿元。
它们除了股东关系之外,晶晨在多媒体智能终端领域的半导体技术,也成为小米在IoT领域开疆扩土的重要武器之一。
与此同时,这亦是小米欲“复活”半导体“芯”战场,与上游芯片企业开展深入合作,以提高公司整体竞争力的一个侧写。
三、两年投资8家半导体公司,为研发澎湃S2蓄力
小米的“芯”战场格局如何?
2017年2月,小米带来了首款自研芯片澎湃S1,成为了继苹果、三星和华为之后,第四家自研芯片的手机厂商。一时间,小米凭借澎湃S1这款性能可圈可点的终端芯片赚足了声量。
然而一年后,下一代澎湃S2芯片几乎杳无音讯。小米芯片“死”了吗?也并不见得。
今年4月,小米将松果拆分为松果公司与南京大鱼半导体公司,前者继续进行手机SoC与AI芯片的研发,后者则专注AI和IoT芯片与方案研究,并进行独立融资。
而这一步,也与雷军在今年年初正式宣布启动小米的“手机+AIoT”双引擎战略不谋而合,同时雷军还承诺,要在未来5年内投入100亿人民币在AIoT领域。
这无疑是小米试图突破技术研发短板的一个重要决定。

小米也知道,仅靠自研团队建设是远远不够的,投资自然也成为这家公司“复活”芯片业务的必经之路。
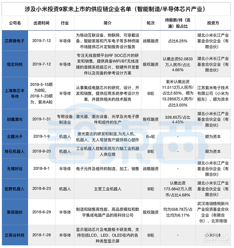
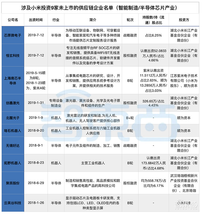
据智东西统计,在两年不到的时间里,小米陆续投资了8家半导体公司。除了晶晨股份和乐鑫科技两家已在科创板上市之外,芯原微电子也正在推进科创板上市的进程。

今年7月,小米一口气入股两家半导体公司,芯原微电子和恒玄科技。其中,小米持有芯原微电子2718.88万股,持股占比约6.25%,为芯原微电子第四大股东。
成立于2001年的芯原微电子,是一家平台化芯片设计服务供应商,其研发中心覆盖中国和美国,研发芯片覆盖移动互联设备、数据中心、IoT、可穿戴设备和智能家居等多个领域,并与华为、苹果和微软等科技巨头均有合作关系。
与此同时,芯原微电子的前身与美国思略科技(Celestry Design Technologies)有着千丝万缕的关系。
这就不得不提到芯原微电子的创始人——戴伟民。其妹妹戴伟立为Marvell公司联合创始人,弟弟戴伟进则是图芯(Vivante)公司的总裁兼CEO。
毕业于加州大学伯克利分校电子工程系的戴伟民也不简单,他曾担任IEEE多芯片模块会议的创始主席、IEEE IC /封装设计集成研讨会创始主席。
1995年,他创办计算机辅助设计高科技公司Ultima,该公司在2001年被美国伯克利技术公司并购,易名为思略科技(Celestry Design Technologies)。戴伟民则担任联合主席兼首席技术官,而伯克利技术公司的创始人之一胡正名,则是大名鼎鼎的FinFet之父。
随着思略以1.35亿美元被卖身给美国公司Cadence,该公司的其中一个部门被剥离,也就成为了今天的芯原微电子。

芯原微电子的优势是什么?显而易见,该公司强大的半导体技术基因无疑是它能在当下芯片混战中站稳脚跟,并吸引小米投资的重要原因之一。目前,该公司也正在进一步加大AI芯片的研发力度,以突破现阶段自研AI芯片的算力瓶颈。
针对这笔投资,有业内人士表示,芯原微电子将会为小米的澎湃芯片带来更多的技术与算力支持,同时,也让澎湃芯片能够拥有NPU处理能力。
小米的造芯之路是曲折的,经历了芯片研发瓶颈、进程慢和技术团队重组等困境后,如何解决技术能力不足的短板,则是它一直以来在努力的事。
而小米投资的这8家半导体公司,从短期看来,是它输入外围技术,以解决自研芯片技术瓶颈的投资战术之一;从长远来看,这也是小米冲击上游芯片研发市场,打通产业链布局,以在我国当下芯片之战中释放潜力的重要一步。
四、广撒网智能制造行业,主攻机器人
雷军为小米投资供应链版图画的另一块饼,则是在智能制造行业。
这块饼有多大?智东西梳理并分析了小米两年间涉及的相关投资,从中筛选出更有可能为小米投资的12家供应链企业中,与智能制造企业相关的名单。
包括已上市的方邦电子在内,共计5家智能制造企业,涉及机器人和高端电子材料制造2大领域,小米持股数共计超700万股。

其中,创鑫激光的IPO进程目前是中止状态。据了解,主要原因在于该公司存货占流动资产比例超五成,两成以上利润来自补助。
此外,在上市前,创鑫激光曾存在诸多业绩对赌、上市对赌协议,并且多款曾触发。但在上交所问询的过程中,该公司表示, 目前公司不存在尚待清理的投资协议,也不会对发行人的控股权稳定产生不利影响。
那么,创鑫激光如何吸引了小米的青睐?
据招股书显示,小米通过股份转让方式,陆续在1月和2月获得创鑫激光股份,共耗资1.12亿元。截至目前,小米持有创鑫激光326.65万股,持股占比约4.43%。
作为国产光纤激光器的排头兵,创鑫激光在2016年到2018年主营收分别为4.11亿人民币、5.86亿人民币和6.93亿人民币,营收年均复合增长率为29.36%。其中,该公司的两大产品系列分别为脉冲光纤激光器和连续光纤激光器。

实际上,在当下的激光器领域,越来越多的公司投身到光纤激光器市场的竞争中。技术方面,中高功率光纤激光器的技术瓶颈和门槛都已基本突破,大大刺激了老玩家的转型和新玩家的入局。
更重要的是,目前的光纤激光器市场尚未饱和,一大块蛋糕尚等着分食。那么,在国内光纤激光器企业遍地开花的环境下,创鑫激光的优势在哪?
据《2019中国激光产业发展报告》数据显示,创鑫激光目前在国内市场销售额排名第二,国内市场占有率为12.3%。
并不否认,包括创鑫激光在内的创企想要开辟并进击国内机器人和智能制造市场的野心,正中了小米的胃口,不仅收获了小米这位大客户,也得到了小米在资金和营销资源等方面的支持。
不难看出,面对正在稳步增长化的机器人和智能制造市场,以及AI技术发展和5G通信技术催生的行业新机遇,小米选择对这些企业的投资,无疑是其构建小米供应链的重要布局之一。
成,小米又能顺利敲开一片市场红利大门的钥匙;败,小米兴许还留着更多的后手为这场“战役”补血。
毕竟,小米誓要成为“国民级企业”的野心更大。
结语:小米两路投资战略的大突围
一手生态链,一手供应链,构建了小米在产品业务和技术实力两方面的投资突围战术。特别是在当下IoT碎片化市场爆发,以及5G通信技术逐步商用落地的趋势下,小米供应链投资的开启,无疑是它试图抓住市场机遇的一次蓄力与尝试。
正如小米CFO周受资所说,小米希望布局的是一个强大的中国供应链生态。两年投资12家供应链企业,从半导体覆盖到智能制造,这既是小米开启“手机+AIoT”双引擎战略的底气,也无疑是它在构建生态链基础上的新突围。
然而,这场突围将是一场漫长的持久战。小米想要打通整个从上下游市场,并从中获得话语权,它所做的努力还远远不够。它当下所面临的问题,除了“复活”澎湃芯片的重任之外,还有自研技术短板、组织管理架构不成熟、IoT生态链市场打通率低,以及一蹶不振的股价。
布局、厮杀、突围,在这激流暗涌的市场中,小米一手握着资本和IP的底牌,一手握着尚未真正见起色的生态链和供应链棋局,它是否能从这场持久战中再次杀出一条血路?
再者,小米加紧布局的供应链投资是否能真的为小米带来技术创新?还是说只有像苹果那般,选择并购技术公司才能真正实现技术突破?
这所有的答案,让时间来为我们验证。