智东西(公众号:zhidxcom)
文 | 韦世玮
最近的资本市场异常精彩。
这厢二级市场IPO持续火热,芯片股大幅度上扬,中芯国际、寒武纪开盘广受瞩目;另一边一级市场投资人手中“更聪明的钱”也开始升温,不少投资人将资本瞄准了半导体领域。
其中,以和利资本、中科创星、华登科技和华为哈勃为代表的各路资本频频出手,加大砝码押注存储、人工智能(AI)、通信等芯片市场,那些在2018年至2020年成立的中小创企业也颇受青睐。
据行业数据库IT桔子报告,今年我国第二季度资本对芯片产业的投资情况,同比呈近10倍级增长,环比增长65%。

资金、股权、并购、冲刺IPO……惹得大量资本疯狂砸入半导体一级市场,到底有何魅力吸引资本方的青睐?
偌大的半导体产业背后,IC设计、制造、封测三大环节创企蜂拥而至,资本方们究竟又心属何方?
这场投资潮到底是我国半导体产业的再次爆发,还是资本方在全球半导体市场竞争围追堵截下的自勉和鼓励?
为了找寻这些答案,我们将目光聚焦于2020年第二季度我国半导体领域的一级市场,通过探究一级市场投资人变化和投资情况的同时,一窥我国半导体产业“新生代”公司在资本浪潮下的成长与野望。
一、融资同比10倍级增长,超70家企业获投
面对已持续将近8个月的新型冠状病毒肺炎疫情,本以为会受市场阴霾影响严重的半导体行业,在今年第二季却呈爆发增长之势。
据天眼查数据显示,截至7月16日,2020年第二季度我国新增集成电路(IC)相关企业超1.7万家,同比增长30%。
如此看来,我国今年第二季度半导体市场的资本热情已开始回温,不论是新增集成电路企业,还是投融资事件都正在迎来一个新高度。
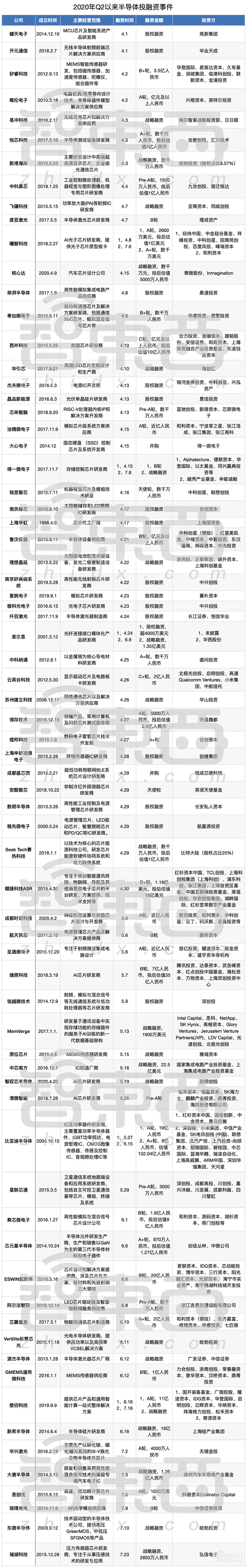
据智东西不完整统计,从今年第二季度开始到7月23日,我国一级市场的半导体投融资交易事件为77起,已公开交易总额达267亿人民币,共有72家半导体公司获投。

▲2020年Q2以来我国半导体市场投融资情况(数据来源:公开渠道整理)
其中,融资金额超10亿人民币以上的大单投资有5笔,最高为中芯南方的22.51亿美元(约157.8亿人民币),最低为壁仞科技的11亿人民币,平均融资金额44.7亿人民币。
从轮次来看,今年第二季度资本主要集中在A轮投资环节,共22起,占比约37.3%,这说明我国半导体企业都尚处于早期发展阶段;其次为战略融资,21起占比约35.6%。
值得一提的是,核心达、智砹芯半导体和成都时识科技是三家在今年4月诞生的新公司,分别涉及汽车芯片和AI芯片领域,均在成立一个月左右的时间里迅速获得融资,可见资本对半导体市场仍充满信心。
从去年“宫斗”爆发到现在都悄无声息的比特大陆,在4月29日默默投资了一家名为Seek Tech赛热科技的芯片能源科技公司,战略融资数千万人民币,股权占比达20%。
不可否认,“更聪明的钱”正越来越积极地往半导体领域集中。
二、5家公司融资超10亿,新老玩家实力深厚
自去年以来,科技企业一直是A股股价上涨的重要引擎。尤其在过去一段时间内,半导体企业亦成为了一个热门板块,虽然股价略显波动,但也可窥见半导体行业在整个一级市场中大受追捧。
尤其是在7月刚上市的中芯国际和寒武纪两家公司,市值均在开盘当日暴涨200%以上,股价冲刺凶猛。
实际上,在我国第二季度一级市场获得10亿元级以上融资的5家半导体公司,也同样不容小觑。
1、中芯南方:IPO热潮带动国家资本积极注资
“中芯”这个前缀对关注半导体行业的人来说并不陌生。
作为中国大陆芯片代工第一股——中芯国际的子公司,中芯南方自2016年12月诞生以来就备受瞩目,在2018年获得了由科创集团、国家大基金一期和中芯上海的3.51亿美元的战略投资。
随着今年中芯国际冲刺科创板热度的带动,5月16日,中芯南方获得由国家大基金二期和上海集成电路产业基金二期的共同注资,高达22.5亿美元,不仅是其第一次融资的6倍以上,也是今年我国半导体行业第二季度以来,半导体一级市场的最大一笔融资。

▲中芯国际12英寸集成电路生产线
此轮融资后,中芯南方大股东占比分别为中芯控股38.52%、大基金二期23.08%、大基金一期14.56%、上海集成电路基金一期12.31%、上海集成电路基金二期11.53%,国家队“资历”愈发深厚。
目前,中芯南方主要负责配合中芯国际12英寸14nm及以下制程工艺的研发和量产,面向下一代移动通讯和智能终端市场。
据了解,中芯南方计划将建设两条月产能为3.5万片晶圆的IC生产线,并在2019年8月已运入了首批相关制造设备。今年,其产能将从2019年末每月的3000片晶圆增加至1.5万片,未来全部扩充计划总投资将达102.4亿美元。
2、奕斯伟(ESWIN):中国半导体显示之父“撑腰”
奕斯伟是今年我国第二季度一级市场获得10亿元以上融资的半导体公司中,最为“年轻”的一家。
实际上,其前身“北京奕斯伟科技有限公司”早在2016年3月就已成立,经过4年的并购发展,在今年2月重组创立了“北京奕斯伟科技集团有限公司”。重组4个月后,奕斯伟就获得由君联资本和IDG资本联合领投的B轮融资,总金额超20亿人民币,投后估值100亿人民币。
有意思的事,奕斯伟董事长是京东方前创始人、董事长、“中国半导体显示产业之父”王东升。王东升在领导京东方二十余年,解决中国大陆“缺芯少屏”的屏问题后,在去年6月就卸任京东方董事长一职,应邀加盟奕斯伟,转身投入“芯”问题中。

▲奕斯伟董事长王东升(左)
成立最初,奕斯伟主要聚焦于显示芯片领域。在过去4年的发展过程中,它通过收购公司的方式,逐渐将业务拓展至智能计算加速芯片、智慧连接芯片和芯片封测等领域。
目前,奕斯伟拥有芯片与方案、硅材料和先进封测三大事业部,其中芯片方面主要提供显示与视频、智慧连接、智慧物联和智能计算加速共4类芯片,覆盖移动终端、智慧家居、智慧交通和工业物联网等应用场景。
3、比亚迪半导体:引燃汽车企业布局半导体的战火
与纯粹出身于半导体代工“世家”的中芯南方不同,比亚迪半导体出身于我国汽车行业老牌公司——比亚迪“门下”。
自今年4月14日,比亚迪半导体完成内部重组并寻求独立上市的消息浮出水面后,比亚迪汽车的市场股价迅速从50多人民币冲到了80多。这一消息也直接引燃了汽车企业加速布局半导体领域的战火,无数资本迅速将焦点放在比亚迪半导体身上。

据了解,比亚迪半导体主要研发芯片及功率器件,包括功率半导体器件、IGBT功率模块、电源管理芯片、CMOS图像传感器和传感及控制芯片等。
从5月27日的A轮19亿人民币融资,到6月15日的A+轮8亿人民币融资,短短20天内,比亚迪半导体就获得了SK集团、Arm、中芯国际等知名半导体企业,以及小米集团、联想集团、中信产业基金和红杉资本中国等,超18家投资机构和公司的青睐。
4、新昇半导体:中芯国际前CEO入局
今年5月31日,新昇半导体内部刚完成了价值约2996万人民币的股权转让,6月18日就获得了16亿人民币的战略融资,投资方上海硅产业集团。
新昇半导体是一家主要提供300mm(12英寸)半导体硅片的半导体企业,由上海硅产业集团100%控股。自2014年6月成立以来,其一直推动着我国300mm半导体硅片自主可控的发展,并承担着多项国家科技重大专项任务。
目前,新昇半导体已完成40—28nm节点的300mm硅片研发,广泛用于存储芯片、逻辑芯片、模拟芯片、IGBT功率器件和通信芯片等多个领域。
实际上,新昇半导体与今年我国半导体当红企业中芯国际有着不小的渊源,其CEO正是中芯国际前CEO兼执行董事邱慈云。

▲新昇半导体CEO邱慈云
作为中芯国际20年来曲折发展史中的风云人物之一,邱慈云曾在2011年中芯国际内忧外患、风雨飘摇之时出任CEO,迅速稳定中芯国际内部斗争形势,并扭转了长期亏损的局面。
直到2017年5月,邱慈云因个人原因再度离开中芯国际,在两年后的2019年5月,正式加入新昇半导体并任职CEO,而招揽了邱慈云这名擅长力挽狂澜的大将后,新昇半导体未来的发展也十分令人期待。
5、壁仞科技:EDA、商汤科技等企业核心大牛加盟
成立于2019年9月9日的壁仞科技,主要开发通用计算软硬件技术体系,为智能计算方面提供一体化的解决方案。
据壁仞科技未来发展规划路径,其将首先聚焦于云端通用智能计算芯片领域,在逐步向AII训练和推理、图形渲染、高性能通用计算等多个领域扩展。
与比亚迪半导体相似,壁仞科技在今年第二季度也颇受资本的青睐,一个月的时间连获两笔重要融资。
最早一笔融资出现在6月16日,壁仞科技完成了11亿人民币的A轮融资,由启明创投、IDG资本和华登国际领投。整整一个月后,壁仞科技亦获得了聚源资本投资的战略融资。
尽管壁仞科技目前未有产品落地,但其研发及管理团队实力也较为深厚。据了解,壁仞科技的研发团队具备数十年经验丰富的资深芯片专家和大批工程师,其中EDA软件巨头新思科技的前AI芯片架构师唐杉,就是壁仞科技的高级研究员。
此外,壁仞科技董事长、总经理张文曾在2018年至2019年担任商汤科技总裁,任职期间不仅主导了商汤科技与上海、成都等城市的大规模合作落地项目,也带领公司获得了数亿美元的多轮融资。

▲壁仞科技董事长、总经理张文
三、267亿人民币投资背后的重要推手
在这超267亿人民币投资的背后,智东西发现有5家投资公司及机构较为活跃,期间内半导体投资事件均超过3起,分别为和利资本、中科创星、华登国际、启明创投和华为旗下的哈勃投资。
据智东西统计的第二季度相关投资数据,截至7月23日,和利资本与中科创星均投资了5家半导体公司,华登国际、启明创投和哈勃投资均为3家,涉及公开金额总计超22.1亿人民币。
其中,壁仞科技的A轮11亿人民币融资就同时获得了华登国际和启明创投的领投;成都时识科技和曦智科技也相继获得中科创星与和利资本的青睐。
从另一角度看,这5家公司共进行的17笔投资,将近一半都集中在A轮(包括A+轮)融资环节,AI芯片方面的投资事件为5起,其余均分布在MEMS传感器、显示芯片、光通信芯片和计算机视觉芯片等领域。
实际上,这5家机构所专注的投资领域和投资路线也有所不同。
1、和利资本:专注投资半导体企业
和利资本是一家专注做半导体股权投资的投资机构,自2006年成立以来,其投资过的半导体企业已在行业取得不错的地位和成绩,如台积电、联电、联发科、寒武纪和展讯等公司。
今年4月起,和利资本就相继投资了曦智科技、治精微电子、成都时识科技、聚芯微电子和芯翼信息共5家半导体公司,涉及公开金额超3.8亿人民币。
2、中科创星:中科院出身,推进硬科技企业发展
从名字中不难看出,中科创星与中国科学院息息相关。据了解,它由中科院西安光机所联合社会资本发起,是一个以“高新技术产业孵化+创业投资”路径为主的创业投资孵化平台,主要投资AI、航空航天、生命科学、光电芯片、信息技术、新材料、新能源、智能制造共8大领域。
今年第二季度以来,它已投资曦智科技、杰夫微电子、锐思智芯、成都时识科技和鲁汶仪器5家半导体公司,覆盖AI芯片、电源IC、机器视觉芯片和半导体设备等领域。
3、华登国际:亚太地区重要创投机构之一
作为亚太地区知名的创业投资机构之一,华登国际在今年4月和6月相继投资了MEMS智能传感器研发商矽睿科技、存储控制芯片研发商得一微电子、AI芯片设计公司壁仞科技,主要参与在B轮融资环节,涉及公开金额为14.5亿人民币。
华登国际自1987年创立以来,就将投资的重点放在电子通讯、医疗保健、工业工程和金融服务等行业,为具有发展潜力的初创公司提供创业基金,其管理资本规模已超30亿美元。
华登国际在我国半导体市场同样独具慧眼,在华登国际投资过的中国半导体公司中,已有中芯国际、中微半导体、澜起科技和晶晨股份等7家明星半导体公司成功登陆科创板。

▲华登国际全国布局
4、启明创投:半导体投资针对芯片设计领域
除了与华登国际共同领投的壁仞科技外,启明创投还分别投资了云英谷科技、智砹芯半导体。
与老牌投资机构华登国际相比,2006年成立的启明创投虽还年轻,但在风投领域也已打下一片“江山”,覆盖互联网消费、医疗健康、信息技术和清洁环保技术等行业的早期和成长期的优秀企业。
针对半导体方面,启明创投的资本主要聚焦在芯片设计领域,包括AI芯片、物联网芯片和感知芯片。目前投资半导体公司已超过6家。
5、哈勃投资:华为布局半导体投资的“铁手”
作为华为强势布局半导体产业链资本的“铁手”投资公司,自2019年成立以来,哈勃投资一直负责华为的创业投资业务。
今年第二季度,哈勃投资接连投资了显示及光通信芯片设计公司新港海岸、光电半导体研发商纵慧芯光、高性能功率半导体公司东微半导体,均为战略投资,具体金额尚未披露。
哈勃投资的投资路径与华为的供应链发展息息相关。据相关信息透露,哈勃投资的纵慧芯光、杰华特、山东天岳和灿勤科技等企业,都早已和华为供应链进行深度合作,可见华为加速供应链国产化替代的决心。
据悉,截至哈勃投资在7月10日投资的东微半导体,其投资的半导体企业已达13家。其中,思瑞浦和灿勤科技已进入科创板IPO进程。
四、三大半导体领域热度持续火爆
从2015年国家大基金一期的设立,到如今国家大基金二期的接棒布局,我国半导体产业的投资热度愈发高涨。
尤其是随着我国新基建的加速推进,我国半导体产业投资也愈发地多元化,资本也从最初主要集中在中下游产业链,逐渐往上游半导体材料、设备等环节涉猎,更具包容性。
整体来看,今年第二季度我国的半导体投资范围广泛,覆盖通信、AI、 存储控制、射频、电源管理以及芯片代工、刻蚀设备等领域。
其中,涉及IoT、5G和卫星通讯方面的通信连接芯片、电源管理和功率器件方面的汽车芯片、智能计算方面的AI芯片这三大领域持续火热,投资方近百家,被投公司超16家,公开涉及总额超79亿人民币。
不难看出,半导体一级市场疯狂“买账”的背后,我国半导体产业国产化替代进程已呈爆发之势。
结语:半导体投资潮爆发,国产化替代加速
从刚刚过去的第二季度一级市场投资形势来看,尽管2020年整个世界经济环境都充满了许多魔幻和不确定性,但资本对半导体市场对热情仍未减弱,大量资本仍正加速涌入,尤其在中芯国际和比亚迪半导体等背景及实力深厚的企业推动下,我国第二季度半导体资本市场亦呈现新一轮的火爆态势。
与第一季度相比,第二季度半导体市场的投资回温尽管只是一个小小的起点,却可以看到在全球半导体产业竞争和摩擦加剧的市场环境下,我国资本方对国产半导体行业加速发展的信心和底气。同时,从第二季度的资本热情来看,我国下半年的半导体市场大概率能继续保持活跃。
但在行业积极态势的另一面,我们也不能忽视仍有不少资本对A股半导体市场存在担忧。在积极鼓励半导体创企发展和成熟的同时,我们也要冷静理性地看待半导体产业的发展规律,才能更好地推动我国半导体产业实现加速超车。