在政府支持、巨大市场体量以及研发投入增加等众多因素的推动下,中国大陆、日本、韩国和中国台湾,占据全球半导体总收入前六大国家/地区的四席。亚太四大市场各自占据着独特优势,并在全球半导体行业价值链中发挥着举足轻重的作用。
本期的智能内参,我们推荐德勤的研究报告《亚太四大半导体市场的崛起》,复盘中国大陆、日本、韩国和中国台湾半导体市场,预测未来半导体市场新格局。
本期内参来源:德勤
原标题:
《亚太四大半导体市场的崛起》
作者:未注明
一、 四大巨头,领航亚太
在政府支持、巨大市场体量以及研发投入增加等众多因素的推动下,中国大陆、日本、韩国和中国台湾,占据全球半导体总收入前六大国家/地区的四席。这四大市场均拥有多家跨国半导体巨头。亚太地区也是全球最大的半导体市场,销量占全球的60%,其中仅中国大陆市场的占比就超过30%。

▲各国/地区半导体收入(前六大国家/地区)

▲2019年收入排名前十的亚洲半导体供应商(百万美元)
半导体价值链较长,涉及众多专业领域,包括设备、电子设计自动化(EDA)软件、知识产权、整合元件制造商(IDM与设计公司)、代工厂和半导体封装测试(OSAT)。亚太四大市场各自占据独特优势,并在全球半导体行业价值链中发挥着举足轻重的作用。

▲四大市场在半导体价值链中的相对优势
韩国。韩国半导体行业规模庞大,企业数量众多,其中三星和SK海力士是韩国最大的半导体公司。三星的实力更是首屈一指,业务领域涵盖集成电路设计、智能手机和晶圆生产。多年来,SK海力士一直引领全球动态随机存取存储器(DRAM)和NAND闪存市场份额。
韩国拥有超过20,000家半导体相关企业,包括369家集成电路企业,2,650家半导体设备企业以及4,078家半导体材料企业。一家标准的半导体厂商周围通常聚集多家配套企业。经过层层外包和分包,体量庞大的半导体产业链在韩国应运而生,形成龙仁市和利川市等半导体产业城市群,支持韩国整个半导体产业不断发展壮大。韩国已超越日本和中国台湾,成为继美国之后的第二大半导体强国。
日本。日本在半导体行业的优势领域主要是原材料、设备和小型有源和无源器件。半导体价值链中,日本在上游半导体材料具备巨大优势,只有日本能够达到半导体材料的高纯度要求。
尽管日本在半导体行业的其他领域表现不够亮眼,但其精深的行业专长却不可小觑。举例而言,索尼半导体仅凭专业生产相机图像传感器,跻身2019年全球前十大半导体供应商之列。
中国台湾。中国台湾已形成完善成熟的半导体产业集群,该地区面积较小,却能培育出兼具深度广度的集群,在全球也是屈指可数。中国台湾的集群效应为半导体行业带来发展优势,集群重点关注垂直整合与各行业协作。中国台湾在芯片生产和集成电路设计领域实力雄厚,市场竞争力强,是全球最大的代工地区,并且拥有最先进的半导体生产流程技术。中国台湾还具备品牌优势。
例如,许多中国台湾原始设计制造商(ODM)/原始设备制造商(OEM)生产基地和配套供应链环节纷纷迁至中国大陆,与中国大陆的企业同等获得各项补贴。然而,他们多年来塑造的品牌形象仍能发挥品牌效应。此外,中国台湾还受益于中美贸易战,大量人才和企业迅速回流本地市场。这就意味着中国台湾的半导体产业将会继续保持发展。
中国大陆。中国大陆在半导体行业的优势在于,一旦发展成熟则能迅速实现技术规模化,其他国家在这方面几乎难以望其项背。中国在OSAT领域也具备强大实力,占据全球市场的巨大份额。过去五年中,中国大陆的集成电路设计能力突飞猛进,逐步赶上中国台湾和韩国,成为亚太地区集成电路设计领域的核心市场。尽管中国大陆的人力成本升高,但鉴于政府继续提供生产补贴,整体成本仍保持较低水平。
随着中国大陆的半导体行业发展速度加快,中国大陆的企业更倾向于投资短期回报高的领域,而要求较长投资期的半导体产品却少有问津。例如,中国大陆厂商在认证耗时较长的汽车电子领域参与度不高。尽管如此,中国大陆将在半导体行业发挥越来越重要的作用。

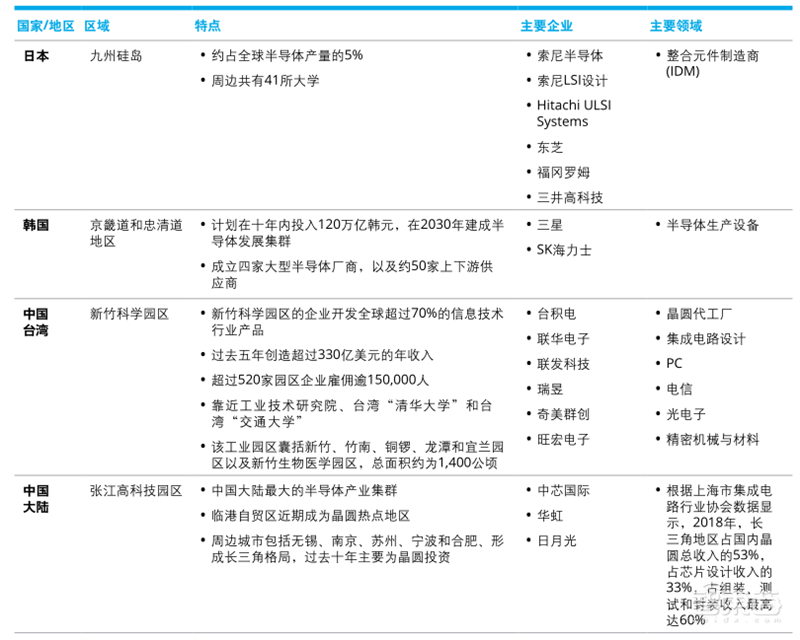
▲四大市场的主要半导体产业集群
二、复苏之路
新冠疫情发生前,全球半导体行业已经出现收入下滑趋势(IDC数据显示,2019年收入下降12%,至4,180亿美元),这主要源于需求下降以及中美贸易争端重挫行业信心。此外,智能手机库存压力和云基建也导致价格下跌,严重影响半导体收入。新冠疫情的爆发致使半导体市场再次萎缩。
半导体行业还可分为多个细分领域。由于供应过剩以及价格下降,存储器市场波动不断,且这一趋势预计将会持续下去。因终端设备市场、工业和传统汽车市场疲软,模拟集成电路市场也受到影响。另一方面,随着智能手机中的相机数量不断增加,光电子产品市场表现出色。未来五年,逻辑集成电路和模拟集成电路领域将继续保持增长,存货出清最终将拉高硅晶片的平均售价。
此外,人工智能、大数据和5G等多项颠覆性技术的成熟也将推动半导体市场的发展。一旦经济复苏,市场将保持可观增长,尤其是联网产品和应用。毕竟,联网是先进技术的基础,也是所有技术应用的前提。因此,尽管新冠疫情导致经济复苏延缓、市场波动,但半导体行业的长期前景仍较乐观。
小型企业遭受冲击。尽管疫情和贸易战对财务状况良好的大型企业产生较大影响,但长远来看,这些影响微不足道。然而,小型以及财务状况较差的企业则会面临更为广泛的影响,部分企业可能因为资金周转不灵而倒闭。由于毛利率始终处于低位水平,小型装配企业和工厂也将遭受疫情冲击。新冠疫情导致毛利率下滑之后,他们将无法通过增加产量维持企业运转。
半导体企业资本支出攀升。半导体行业的性质将促使企业资本支出继续增加(尽管速度较慢),通过改进生产流程、提升晶圆产能,以增强竞争力。全球大部分地区的新冠疫情目前已经得到缓解,预计在最坏的情况下,资本支出也只会小幅下降。其中,降幅最大的是存储器供应商,而涨幅最大的可能是代工企业。
例如,2019年,代工领域的资本支出增长几乎全部来自台积电,预计该公司的资本支出将在2020年达到5.6亿美元。与此同时,总部位于中国大陆的中芯国际也计划今年增加10亿美元的费用。

▲全球半导体企业资本支出【2002年-2020年(预测)】
研发支出持续增长。数十年来,半导体行业的研发支出一直领先于所有其他主要行业领域,年均研发支出约占总销售额的15%。由于收入增长强劲以及行业整合等因素,半导体行业过去三年的研发支出约占总销售额的13%-14%。研发投资对于半导体企业发展至关重要,随着产品复杂性的提升以及生产流程的改进,企业将持续投入更多资源。
并购活动保持稳定。日本是过去五年并购交易额最高的市场。2016年,软银以301.64亿美元的价格收购了英国半导体设计公司ARM,这是过去五年交易额最大的一笔交易。而中国大陆是过去五年半导体行业并购活动最活跃的市场,交易数量达到137笔。

▲四大巨头交易额以及交易数量
此外,过去五年,中国大陆在境外半导体交易活动中也最为活跃,而韩国则主要关注国内并购交易活动。

▲2015年-2019年跨境半导体交易数量

▲2015年-2019年四大市场的半导体交易额(百万美元)
四大市场的并购交易活动起伏不定。自2018年经历一轮热潮之后,2019年四大市场的并购交易额出现缩水,但中国大陆仍是并购交易活动最活跃的市场。

▲2019年四大市场前十大并购交易案
疫情最初仅在中国大陆引发供应端问题,但随着疫情向全球蔓延,需求端的问题开始影响消费者,逐步触及全球。考虑到全球失业率上升,预计未来一两年内消费支出将出现下滑。
截至第二季度末,中国大陆的供应链已基本恢复正常,但在经济环境充满不确定性的时期,全球消费者变得更加谨慎,智能手机等消费电子产品的销售因此受到影响。此外,零售商店倒闭也导致需求减少。2020年第一季度,全球智能手机出货量同比下降11.7%(IDC2020年第一季度统计数据)。中国大陆的智能手机出货量同比下降20.3%,降幅最大。由于中国大陆的出货量约占全球四分之一,因此造成巨大冲击。
智能手机依旧是半导体产品需求的最大驱动因素。尽管需求不稳定,中国大陆的OEM依旧专注于研发5G手机。随着ODM和OEM推出一系列5G 设备,将有助于丰富半导体产品。
2020年第一季度初,智能手机、计算、联网和内存板块出现一定反弹。在亚太很多地区,智能手机销量开始从历史低点回升,但消费者行为的变化仍将影响今年下半年的消费支出和企业支出,此外各大市场的半导体产品需求将出现分化。短期来看,上游半导体企业依然能从OEM和ODM获得订单,且企业经营所受影响较小。长期来看,如果消费者需求不能持续回升,新产品开发可能会延迟,OEM和ODM将难以追回损失的销售额。
三、多极市场,方兴未艾
当前,全球范围内依赖于亚太地区制造产业的企业数量比以往任何时候都多。中国大陆的制造企业数量占全球总数的30%,全球超过50,000家企业的一级供应商在中国。半导体行业亦不例外。
例如中国武汉是全球最大的光电子产品生产基地之一,2020年初疫情期间,当地企业在工人数量急剧减少的困境下坚持24小时连续开工以保障产能,但后续仍面临了物流问题;同时, 下游组装、封装和测试企业因劳动力短缺也在当时受到较大的影响。所幸的是,由于采用高度自动化的生产设备,中国晶圆厂已基本恢复生产。
当然,这种影响已经不局限于中国大陆,而已经波及到亚洲地区的其他经济体。部分韩国半导体生产企业不得不暂时停工。日本企业也因为难以采购半导体原材料而受影响。由于海外需求急剧下降,亚太地区经济体难以获得海外订单。中国大陆的企业约有10%-20%的订单被取消(在某些情况下,尽管产品已经生产出来,订单仍被取消)。
亚太地区四大半导体市场正逐步恢复常态,全球半导体技术供应链有望避免灾难性的供应端冲击。然而,终端产品需求疲软可能会进一步推迟行业复苏。因此,评估疫情的长期影响以及中美科技博弈对市场和供应链的影响非常重要。
多个市场阵营分化。中美科技博弈可能会使全球半导体制造企业在生产、设计和销售环节分化为多个发展阵营。当然,这也许并非有意为之。市场分化的原因可能是需求和参数调整差异。
这与产品设计并无太大关联,因此没有看起来那么复杂。众所周知,在半导体行业,产能并未集中于一个国家,否则企业不仅面临过多风险,也会让客户感到不安。多数下游的OEM和ODM客户,甚至一些中国企业,已将供应链迁至其他国家。台积电在中国台湾和中国大陆均设有工厂,此外,还计划在美国修建代工厂。
中美贸易战已持续近两年,大型企业开始采取应对措施。搬迁工厂并非易事,但过去两年,制造企业已经制定了应变计划。贸易战升级或疫情扩散将考验制造企业是否制定了适宜的政策,如有必要,他们可能会加快搬迁速度。但制造企业可能步调不一,因此不会产生太大影响。也就是说,制造企业可以在疫情之后重新考量选址问题。
OEM与ODM步入多元发展期。跨国企业很久之前便在亚太地区建立了可靠的供应链,但供应链各方之间的相互关联和依赖反而使企业面临更多的风险。新冠疫情可能会使低附加值制造产业以更快速度移至东南亚。
OEM和ODM迁址时,首要考虑的是供应链完整性和完善度。而由于靠近中国,东南亚将从企业迁址中获益良多。
例如,全球部分大型纯代工企业已在新加坡建立生产工厂,并采用OSAT公司的相关服务。领先的材料与设备以及电子产品生产服务商等生态圈内企业也为他们提供有力支持。
越南因毗邻中国而成为制造企业的第二选择。为了在东南亚建立供应链,谷歌去年将Pixel智能手机生产线从中国迁至越南。韩国半导体企业还未计划将生产线迁出中国,但可能会考虑对供应链进行一些调整。如果韩国半导体企业搬迁工厂,越南可能会从中受益,而三星电子已经在该国设立生产基地。
马来西亚也可能是另一大选择。根据SEMI数据显示,槟城在全球半导体行业后端产量约占8%,成为全球领先的微电子组装、封装和测试地区。日本企业在泰国进行长期投资,促使其电子产品价值链相对完整,因此泰国也是工厂迁址的选择之一。
四、降低依赖,独立自主
制定进口替代策略。事实上,中美贸易战对上游半导体企业的影响相对较小,但对原始设计制造商和原始设备制造商产生较大影响。这主要源于成品的成本结构问题,其中集成电路的成本占比相对较小。因此,即使半导体制造地为中国大陆,只要成品封装地点为其他国家,对美出口时就无须缴纳关税。
即便如此,2019年美国将多家中国大陆的企业列入实体清单,直接促使中国大陆的企业寻找美国供应商之外的替代选择,如日本、中国台湾、韩国、中国大陆等地供应商。然而,限制政策的进一步收紧可能使中国大陆的企业将中国台湾、韩国等地供应商排除在外。最新限制政策可能加剧中美双方的艰难处境。
目前,中国大陆是全球最大的集成电路消费市场,但中国大陆的集成电路制造仍然滞后。IC Insights数据显示,2019年,中国大陆的集成电路产值达195亿美元,其中中国大陆的企业生产的集成电路仅占6.1%,其余由台积电、SK海力士、三星、英特尔等国外企业在华设立晶圆制造厂的生产。这表明跨国企业是中国大陆集成电路生产的重要组成部分。

▲中国大陆集成电路市场与中国大陆集成电路生产情况对比
此外,众多顶尖美国半导体企业的过半收入均来自中国大陆,因此采取贸易行动可能使这些跨国公司在最大市场的收入中断,影响其研发投资能力。鉴于半导体研发成本高昂,投资放缓则可能降低美国企业的竞争力。
贸易战和实体限制名单的制定将促使中国大力发展半导体行业。各类事件接二连三发生,极大加剧中国的危机感,中国开始担忧美国可能禁止向中国出口半导体,甚至阻碍其他国家向中国出口半导体。因此,预计中国将加快已进行多年的半导体行业结构调整。归根结底,中国了解其半导体自立能力尚处于较低水平。
因此,中国预计将加快实施半导体进口替代策略,从而推进非进口半导体需求上升,最终拉动国内投资增长。尽管如此,实现独立自主之路不会一路坦途,还需大量资本、人才和时间的投入才能迎头赶上。
加大研发支出。对半导体行业而言,规模至关重要,因为企业需要持续投入以维持其高竞争力。研发至关重要,收入较高的企业可加大对技术和创新投入。就现有资本而言,中国已筹备了两期约500亿美元的集成电路产业“大基金”,以加快国内
半导体行业发展。但是企业在价值链上的关注点主要在制造能力和获取现有技术上,而非聚焦原始技术研发,而且往往缺乏对工具、设备(用于芯片制造)和软件(用于设计)的投资。
对比之下,众多顶尖全球半导体企业每年研发费用超过10亿美元,因此“大基金”可能也不足以长期提供所需资本。例如,美国前十半导体企业每年用于研发的费用比业务支出和政府费用的总和还要多。在行业领先者斥巨资维护其技术优势的前提下,要想迎头赶上,尚有难度。
人才短缺是难题。据中国工业和信息化部数据显示,中国在集成电路行业至少需要增加40万人才能达到目标,即在2030年前增长到最初规模的五倍。中国需通过加强教育,鼓励更多学生就读电子专业来构建本国人才库,但能够培养高水准电子工程师的高校数量并不多。目前,芯片相关的硬件研究岗位薪资相比互联网企业仍处于较低水平。
缩小各方面差距。半导体行业的全球价值链涵盖材料、设备、设计、制造、封装和测试。中国企业在技术层面上大多落后于全球行业领先者。尤其缺乏半导体设备、EDA和IP等中高端部门人才。

▲四大市场在价值链上的半导体收入分配
设备:半导体芯片制造需要采用多个不同类型的设备,包括光刻、离子注入、沉积、刻蚀、清洗和测试设备。这些设备大多由美国、日本和荷兰制造。最先进的光刻设备制造商是总部设在荷兰的ASML,该公司在亚太地区的竞争对手仅有日本尼康和佳能。就沉积设备而言,日本是亚太地区领先者。北方华创和中微公司(AMEC)是中国大陆最大的半导体设备企业。
EDA和IP:中国EDA软件市场主要由楷登电子和新思科技等全球巨头主导。中国本土也有EDA企业,但其产品和功能均落后于海外同业者。中国也缺乏核心IP,这是芯片设计的关键构建模块。多数集成电路企业使用自有和第三方IP来设计集成电路芯片。例如,如今多数智能手机使用ARM架构。尽管ARM公司已经开发出中国本土IP,但仍在向中国销售IP许可证。中国也可采用不受出口管控的开源架构,如RISC-V。中国企业在这一领域的表现愈发亮眼,部分公司称其RISC-V具备全球最强大的IP设计。
设计公司和IDM:对四大市场而言,集成电路设计和IDM是半导体行业里价值最高的部门。包括三星、SK海力士以及无晶圆设计企业海思(华为旗下企业,主营智能手机芯片、显示芯片和服务器芯片设计)和紫光股份(清华紫光集团子公司,拥有无晶圆厂、代工厂和OSAT公司)。中国电子消费品企业小米也活跃在芯片设计领域,专注于人工智能和物联网芯片开发,以及投资IP提供商芯原微电子。

▲中国国产芯片份额
中国本土设计前景可观。中国近期开发了一款国产X86处理器,以降低对国外芯片的依赖。该产品在市场上或许并不具备充分的竞争力,但其性能已足够支持政府使用。其他国产的产品包括基于RISC-V的处理器、AI推理芯片和闪存芯片。海思半导体已成为营收最高的半导体公司之一。
代工:半导体代工厂市场目前由台积电主导。中国大陆最大的芯片代工企业为中芯国际。近年来,中国大陆在芯片制造方面已取得长足进步,能够大批量生产14纳米芯片,但与台积电和三星等已开始向5纳米工艺进军的行业龙头仍有一定差距。虽然中国大陆在芯片制造方面尚未达到顶尖水平,但在自给自足方面已迈出重要步伐。
OSAT:中国台湾在OSAT方面表现仍然强劲,全球十大OSAT企业有半数来自中国台湾。中国大陆近期在这一领域开始发力,且极有可能实现突破性发展。目前中国大陆的OSAT份额占到全球的20%以上,并在前六大OSAT企业中占据三席。这表明中国大陆OSAT企业已进入快速发展阶段,但中国大陆的半导体行业仍尚未成熟。例如,中国大陆半导体生产在产品包装和测试方面仍落后于其他四大市场。
五、体量庞大,不容忽视
中国消费市场难被取代。中国人口众多,是亚太乃至全球范围内重要的消费市场。全球15家最大的半导体企业中,大部分企业面向中国的产品销量超过其面向美国的产品销量。从世界各地半导体消费情况来看,中国在2019年吸收了超过50%的半导体产品。

▲世界各地半导体消费情况
中国的半导体消费模式也在发生变化。十年前,近90%的半导体产品均用于出口。如今,50%的半导体产品被智能手机制造商和数据中心等国内企业消化。预计到2035年,75%的中国半导体产品将被国内市场消化。此外,未来五年,中国在半导体设备方面的投入将达到顶峰。

▲半导体消费情况(国内外对比)

▲2018年新半导体设备投入(十亿美元)
此外,并非所有生产制造都可外包到东南亚。中国拥有大量进城务工人员和重要供应商集群,且具备较高的技术水平,其庞大的规模是难以被复制的。例如,中国拥有稳健的供应网络和能力,跨国企业能够从广东及周边地区获得任何类型的技术。
因此,无论在多大程度上受到外部因素影响,中国市场都将保持庞大体量。作为终端市场,其重要性不容忽视。5G对于半导体消费具有重要推动作用。到2020年,中国将建成约100万个5G基站。除5G基础设施建设外,中国还将生产约占全球70%的5G智能手机。相比过去中国智能手机企业落后于国际巨头的局面,如今许多全球领先的智能手机供应商都是中国企业,而这些企业将推动半导体产品的消费。
智东西认为,虽然全球前六半导体收入国家/地区亚洲占据四席,但也应该看到当今半导体主要还是由美国掌控。但是,在中美科技博弈、新冠疫情等一系列因素的影响下,全球半导体制造企业在生产、设计和销售环节将分化为多个发展阵营。中国成为半导体市场不可忽视的力量已经成为大势所趋,在这样的大背景下我们只需要做好本职工作,继续加强半导体投资,努力培养相关人才,不久的将来便可实现真正的半导体自主可控。
最新评论