第十五届(2023年)传感器与MEMS产业化技术国际研讨会(暨成果展),是国内MEMS领域最具影响力的国际会议之一,以“研产融合 创新应用”为宗旨,通过高峰论坛、专题研讨+展览展示的形式,以会带展,会商联动,为产业界和学术界搭建一座信息互换、探讨合作的交流平台。
会议将邀请国际知名专家以及业界顶尖企业、政府机构、高校、科研院所、MEMS行业主管单位、各地同行业协会(学会)和有关企事业单位、创投公司的重要嘉宾参会,就业内最前沿的产业化技术和中国MEMS行业现状及发展机遇共同探讨交流,寻求新的合作契机。
本届MEMS大会同期设置1500㎡展览区,展出范围含MEMS设计及软件、MEMS代工、MEMS应用、MEMS加工设备、分析检测仪器、微纳制造技术、医用传感器等。
组织机构
主办单位
中科院上海微系统与信息技术研究所传感技术联合国家重点实验室
中国电子学会传感与微系统技术分会
协办单位
北京赛微电子股份有限公司
承办单位
西部科学城重庆高新区管委会
上海熙儋宸旭半导体科技有限公司
上海龙媒商务咨询有限公司
会议安排
会议时间:2023年11月13日-15日(13日报到)
会议地点:重庆融创国际会议中心
会议形式:高峰论坛技术研讨+展览展示
11月14日(周二) 开幕式&高峰论坛
11月15日(周三) 专题论坛
- MEMS与传感器产品技术应用论坛(暂定)
- MEMS创新工艺与新型传感器发展论坛(暂定)
- MEMS加工封装测试产业链及装备技术论坛(暂定)
✱注:最终议程以现场实际为准
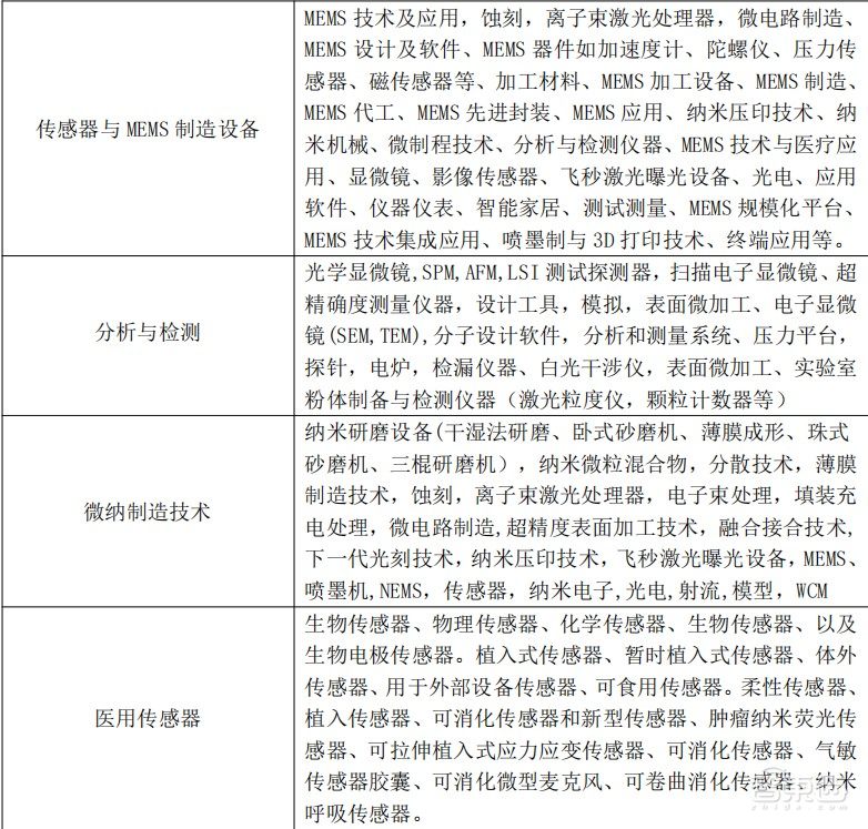
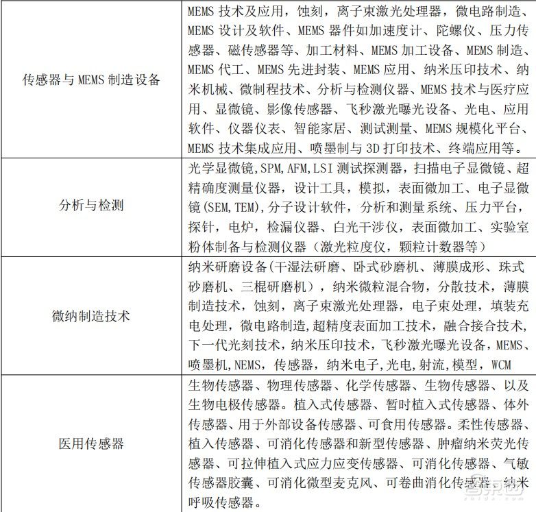
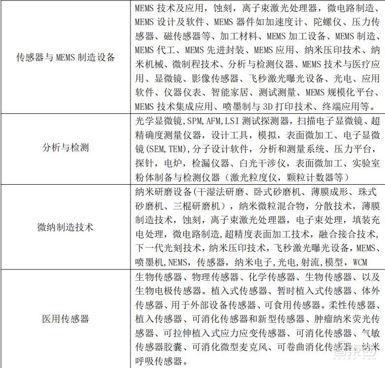
展览范围

上届演讲嘉宾

上届会议论坛
MEMS技术研讨论坛
(1)MEMS技术发展趋势
(2)MEMS设计技术与案例分析
(3)MEMS制造工艺的研究与案例分析
(4)MEMS封装技术的研究与案例分析
(5)MEMS设计和工艺的标准化探讨
(6)MEMS器件可靠性研究
(7)创新理论和观念
(8)创新材料、结构和加工工艺
(9)创新器件和创新应用
(10)创新型设备和系统
(11)微纳制造现状与趋势
(12)智能微纳传感器
传感器与MEMS产业化论坛
(1)传感器与MEMS技术产业化应用及发展趋势
(2)中国传感器与MEMS产业化发展现状和机遇
(3)传感器与MEMS产业链
(4)传感器和MEMS从实验室到产业化过程中的技术讨论
(5)传感器和MEMS产业的行业分析
(6)用于MEMS产业化的先进的工艺设备
(7)MEMS在汽车电子中的应用
(8)MEMS行业未来发展趋势
往届回顾

合作伙伴
