在这座为人工智能写下无数注脚的城市里,一位特殊的“智能策展人”发来邀请。
Hi! WAIC——作为世界人工智能大会的官方智能体,它在数百场高密度对话中汲取数据、沉淀知识,成为最懂这场盛会的“AI搭子”。在大会开幕前,它已为你规划好一张智识航线图:
- 如果你想洞察人工智能的新科学范式与底层逻辑,它将带你走进“理论派”的深水区;
- 如果你关心AI如何在产业链与日常肌理中兑现价值,它会引你奔赴“实战派”的火热场景;
- 而当你试图追问如何在全球共识与规则中托举技术,它将带你踏上“规则派”的航道。
这就是WAIC 2025的三重航线:以技术深度塑造新知,以产业高度验证新生产力,以全球秩序共商治理与人类的共同未来。
接下来,Hi! WAIC将带你逐一探访。
一、理论派:当AI自我进化,科学与技术在这里激烈交汇
这场大会最深邃的航线,首先驶入科学的原点。
这里,人工智能不再只是更快的机器,而是试图成为能改写自然认知的新型科学装置——从数学的可证伪推导,到自然规律的假说生成,再到大模型丰产后的再度追问。
如果你是探究AI本体根基、数学与自然科学未来的研究者,这将是最值得驻足的航道。
理论(一)智能时代新对话
在WAIC的主论坛舞台上,AI不只是产业技术的代名词,更成为被从不同角度反复审视的未来范式。重量级中外嘉宾就人工智能的全球合作展开探讨;图灵奖得主同台聚焦AI驱动复杂系统的新图景;计算“领头人”在“未来算力走向何方”的巅峰对话中,探讨算力架构的前沿走向。
在这些大佬接连登场的片刻,AI被置于科学、产业与底层技术的交界,显露出它远不只是效率工具,更可能重构人类理解世界的方式。
理论(二)探索协同发展路
WAIC 2025科学前沿全体会议以“前沿智汇 创启未来”主题,将汇聚全球人工智能领域的顶尖学者与业界先锋,共同见证前沿思想交锋与众多重大成果诞生。
会议亮点如下:
- 行业领袖分享前沿洞见:图灵奖得主将以《Era of Experience》为题发表主旨演讲;上海人工智能实验室将分享AGI技术未来18个月的趋势判断。
- 顶尖专家探讨前沿话题:来自医疗、能源、生物、天文、物理等领域顶尖科研机构的专家们将围绕“下一代AI for Science”展开讨论;学界、业界青年领袖将展开跨界对话,见证新生代AI创新力量。
- 抢先见证体验前沿成果:大模型、AI for Science、具身智能、安全可信等多个方向的重大科研成果将集中发布;现场将设置展区,为观众提供“沉浸式”新体验。

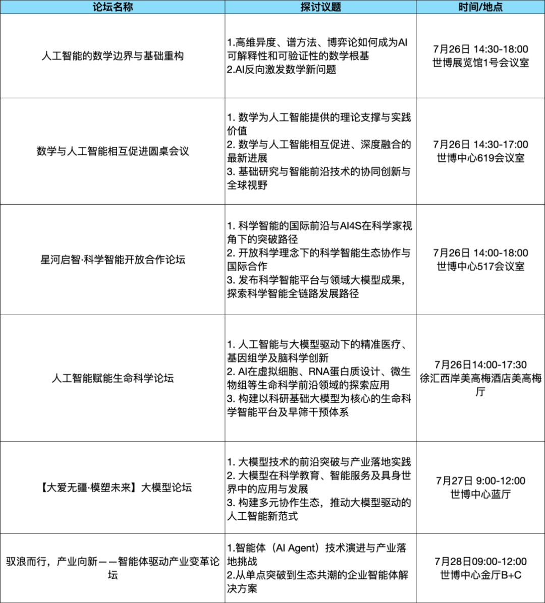
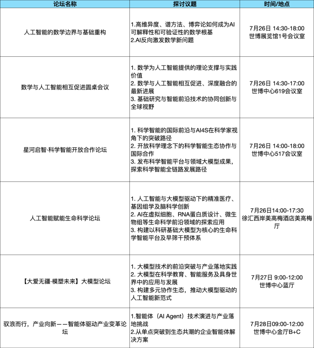
理论(三)数学、科学、模型三重之问
在这里,人工智能被赋予了超越算力和算法的新期待:它要能为数学提供未解的命题,为自然科学生成可验证的假说,也要在自身架构上跨越丰产瓶颈,探索更深的推理边界。这是WAIC最具纵深的一组命题,也是人工智能试图成为科学共生体的关键发问。
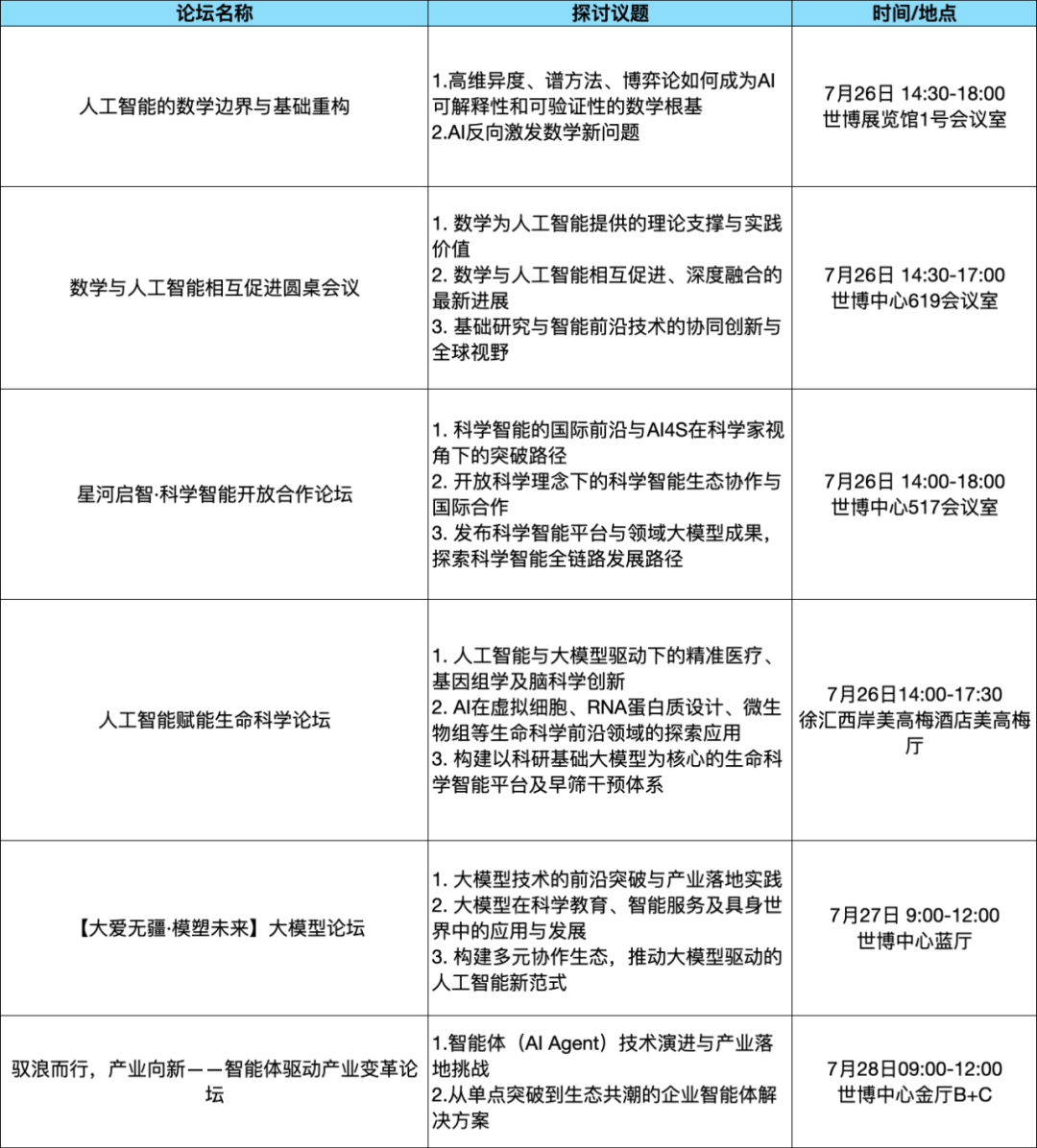
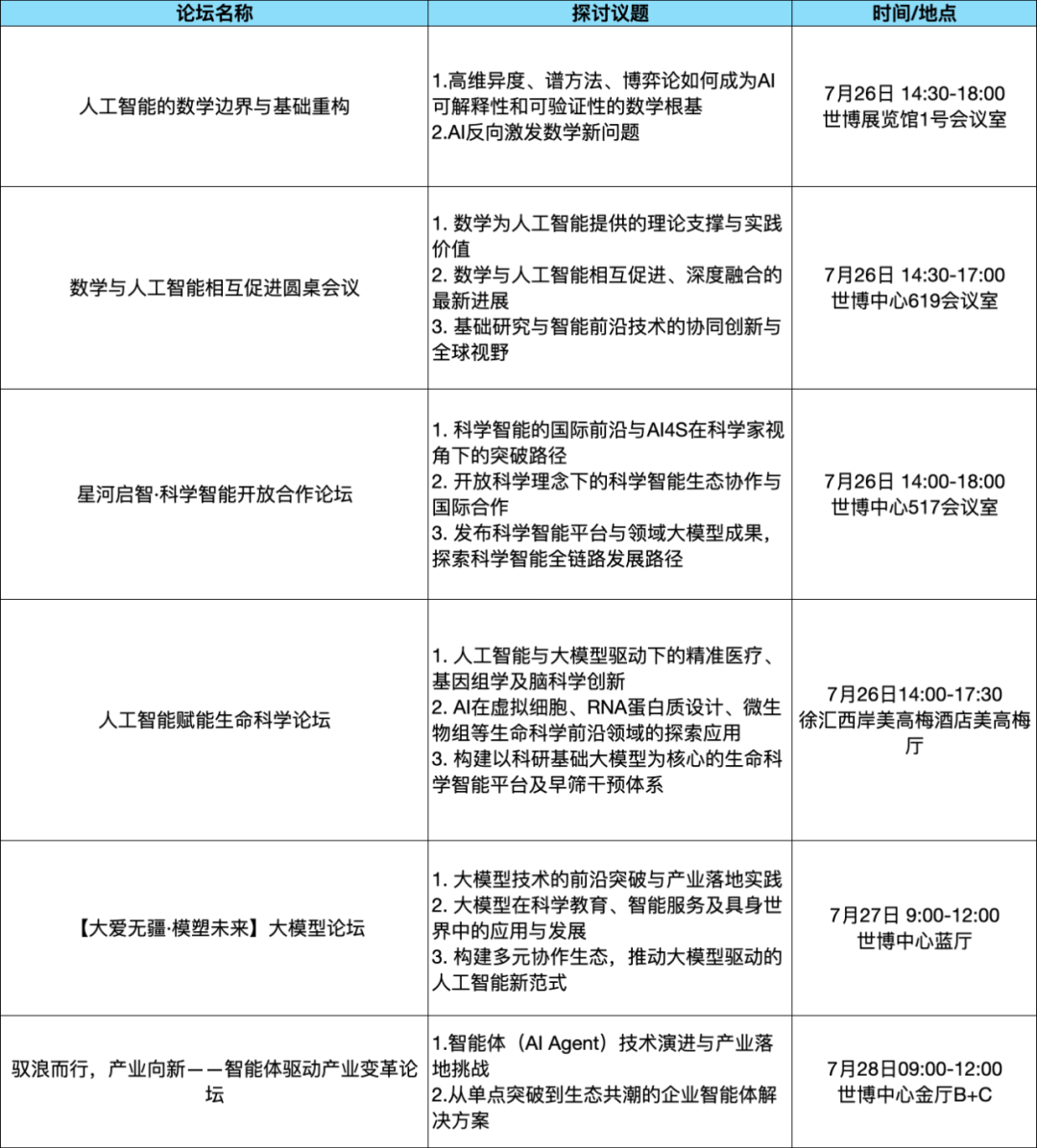
在数学之问系列论坛中,多位菲尔兹奖、院士级数学家及国际数学研究机构负责人,共同探讨高维异度、谱方法、动力系统与博弈论等数学工具如何为人工智能提供可验证的严谨根基,并反思AI如何反向激发数学提出全新命题。
在科学之问系列论坛中,诺贝尔奖获得者及生命科学、材料科学、气候科学领域的领军学者聚首,深入探讨AI能否在自然科学中生成可被实验验证的新假说,成为科学探索的共生伙伴。
在模型之问系列论坛中,多位AI顶级科学家共同追问:当Transformer范式可能触及丰产瓶颈,下一代架构是否将在科学驱动的复杂推理中出现,从而重塑未来科研范式。
推荐论坛一览

二、实战派:当智能走下展板,在生产线与日常肌理中被验证
技术进化之外,更切实的问题是:AI能否真正嵌入产业与社会,创造可验证的真实价值?这是WAIC 2025最接地气的实践焦点。
无论你是推动企业数智化的管理者、投资者,还是关注公共服务与社会治理的观察者,都能在这里看到生动的答案:在大模型、具身智能与算力底盘的多重驱动下,AI已越过概念验证,进入更确定、可追溯的产业周期,切实破解健康、生产、公共服务中的实际难题。
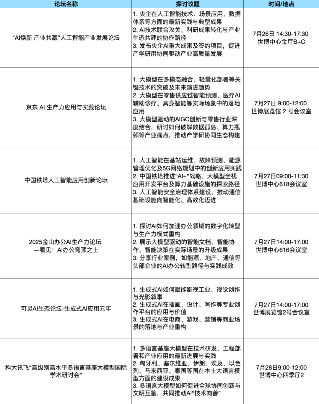
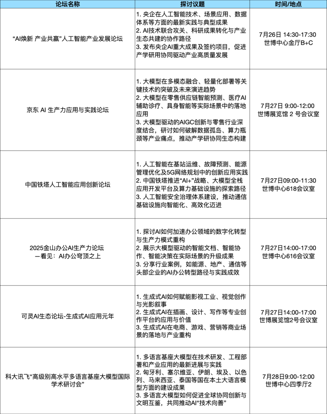
实战(一)大模型加速下沉产业
从AI生成式办公、营销到智慧能源、数字基建、工业智造,大模型正加速“下沉”。WAIC集中展示了垂类大模型大模型通过场景共创与数据耦合,重塑产业效率曲线与创新范式。
推荐论坛一览:

实战(二)具身智能踏入物理世界
如果说大模型是AI理解世界的第一条腿,具身智能就是它迈入物理世界的第二条腿。从世界模型的仿真-推理-迁移,到人形机器人在物流车间的精准拣选,再到语音Agent与传送带设备的协同,这些都在以真实场景回应:AI能否在物理世界被验证?
推荐论坛一览

实战(三)AI终端落地日常生活
如果说大模型是AI理解世界的第一条腿,那么具身智能就是它走进物理场景的第二条腿。在这一板块,从世界模型的仿真-推理-迁移,到人形机器人在物流车间的精准拣选,再到语音Agent与传送带设备的耦合,都在用极具说服力的行业样本回答:AI能否在真实世界被验证?
亮点论坛一览:

实战(四)算力协同开源
在AI真正进入生产环节的链路上,算力和开源已成为比模型更具决定性的变量。算力通过异构、光电、量子等体系协同,提升智能体的推理深度与多模态能力;开源则从共享框架、数据集到共建标准,成为产业共生的新基石。
推荐论坛一览:

实战(五)AI走进民生
当AI从生产线走进诊室、教室与剧场,它便不再只是效率工具,而成为了触及社会感知与人文体验的普惠技术。在癌症早筛、罕见病诊疗、课堂助教到文艺创作中,AI以新的方式陪伴人类探索、学习与表达,构建起技术与生活的细腻联结。
推荐论坛一览:

实战(六)AI重塑产业
无论是毕马威、安永等全球顶尖的专业服务机构,还是埃森哲这类横跨财务与供应链全链路的数字化咨询巨头,都将在此聚焦同一议题:如何推动 AI 从概念验证(POC)阶段,迈向真正能被财务报表验证的 ROI 闭环?
推荐论坛一览

三、规则派:在技术狂飙之上,如何划出信任与秩序的航道
算法的进步把人类带进了一场极速驾驶,治理、法律与伦理就是那条必须尽快铺好的护栏。这是WAIC 2025最具全球视野的航线——从G20、巴黎AI治理行动到上海,治理者、科学家与企业家同坐一桌,探讨如何用共同的规则为技术加装稳健的制动器。
在这里,智能向善的底色是规则共守,发展共赢的前提是命运与共;普遍参与的对话正试图汇聚行动的最大公约数,让AI在可控的轨道上奔赴更长远的未来。
规则(一)从多边协作到共赢未来
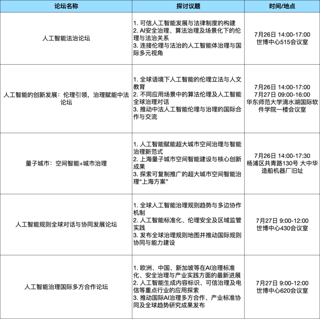
当人工智能日益深嵌全球产业链与社会治理网络,它的安全与可持续不再是任何一国能够独自解决的问题。从G20杭州峰会到巴黎AI治理行动,再到今日的上海,对话已然超越宣言,迈向实质的制度探索与合作机制。
在人工智能发展与安全全体会议上,一众图灵奖得主与来自微软、牛津大学、加州大学伯克利分校、清华大学、中国信通院、阿里云、奇安信等机构的全球专家齐聚,围绕“人工智能的技术创新与安全治理平衡”“AI安全趋势与全球合作机制”展开深入讨论。会议还将发布《中国人工智能安全承诺框架》,试图在全球协作中为技术创新划定风险阈值,形成面向未来的治理共识。

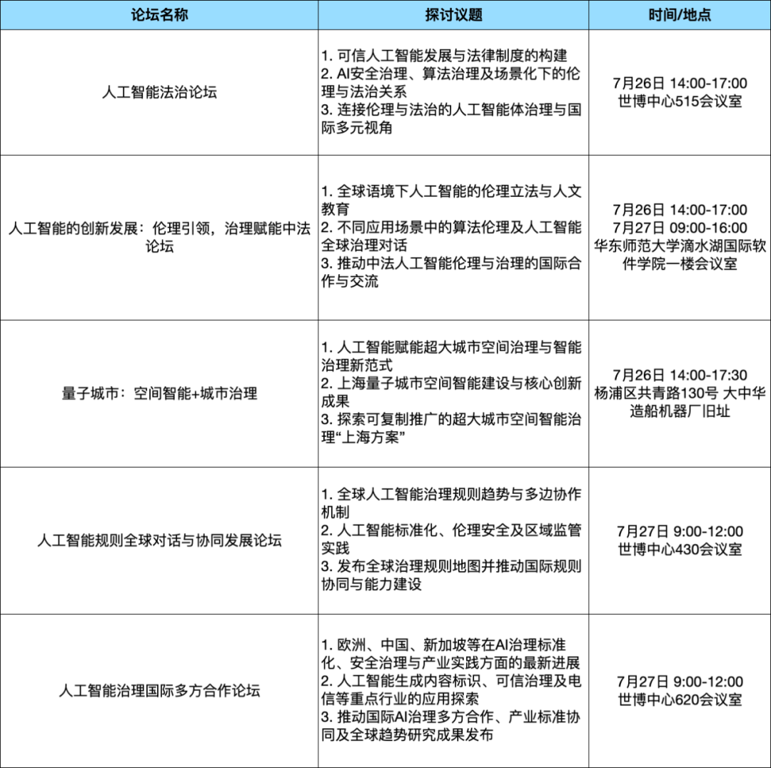
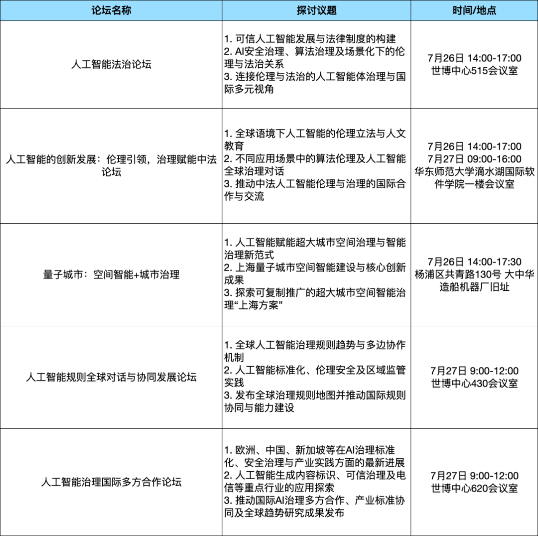
规则(二)从地方探索到国际共识
治理不能仅停留在宣言与倡议,更需落到可操作的制度层面。从AI法治的地方试点到中法伦理合作网络,这些跨层级、跨国界的努力共同推动人工智能在合规、安全、负责任的轨道上加速前行。
推荐论坛一览

规则(三)从风险识别到可信试验
安全与技术是智能发展的根基。如何通过安全架构与沙箱机制识别风险、设定阈值,并在全球框架下进行压力测试,成为托举AI可持续演进的关键工程。
推荐论坛一览

四、AI三问的回声 在更深的未来,继续被追问与探索
当这场大会尚未真正启幕,关于人工智能的三重疑问便已潜藏在每张议程表之下:
- 算法的尽头究竟在哪里?
- 科学会被计算驯化吗?
- 人类是否还能提出比AI更深的问题?
Hi! WAIC就像一座庞大的多模态档案库,悄然存储着即将到来的每一次发言、每一组数据、每一场跨文化的治理探讨。
在浦江之畔,这张由数学、科学与模型之问铺展的思想地图,正等待被更多人共同走进、继续追索。