智东西(公众号:zhidxcom)
文|王小川(搜狗CEO)
很久没有心情澎湃到提笔写一篇技术评论,直到看了微软的全息眼镜 HoloLens 原型发布。这两天科技相关的微博、朋友圈已经讨论疯了。
本文不涉及讨论任何技术细节和实现方式,只是分析这样的产品的趋势和意义。有人说,HoloLens 标志着微软的重生;有人说 HoloLens 是苹果手机之后的又一伟大发明。这些都没错,但我想说的是,这样的评论,并不足以表达 HoloLens 的革命性与颠覆性,HoloLens 如果成功面世,将带领人类进入新纪元。
对于信息技术的纪元划分,我是以大众能够使用的终端来区隔的,一句话来说,就是“个人电脑(PC)”->“智能手机(Smart Phone,往下简称 Phone)”->“全息眼镜(HoloGram Glass,往下简称 Glass)”。这里的全息眼镜就是微软现在宣传片里这种盖住眼睛,既能够看真实世界又能够叠加虚拟信息的设备,并且顺便也可以提供一个 mic 和小喇叭实现声音的交互。
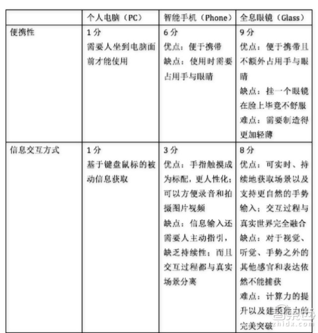
PC 的意义不言而喻,Phone 的颠覆性意义我们也已经看到了。相对于 PC,有两个本质的优点:1,更便携,随时可以使用,随时让人联网;2,更贴近真实的交互方式,PC 主要是依靠键盘和鼠标,而 Phone 不仅是触摸屏更接近人的使用天性,且便于将真实世界的语音与图片、视频作为输入信息。
为什么 Phone 之后是 Glass 呢?Glass 比 Phone 更便捷、更贴近真实的交互方式。Google 团队内的分享也明确提出,Google 做眼镜的基本使命也是要取代手机,通过眼镜能够解放手与眼睛(不像手机需要使用的时候还需要用手握着戳着,以及不用低头看屏幕错过其他信息 – 比如走路掉坑里)。只是 Google 欲速不达,做了太多的妥协。Google 眼镜最大的问题是人眼看微型屏幕与真实世界是分离的,只是挂在脸上的手机而已,不仅屏幕小清晰度差,还得挑起眉毛来斜眼看,多看几眼就会感觉疲惫。而如果叠加,不仅是成本贵很多,而且如何叠加得合理,就涉及到复杂得多得多的技术体系。这方面体现了微软的霸气以及不妥协的精神,一步做到现实增强。
更关键的是,基于微软多年的技术积累和发展,这个 HoloLens 确实做到了对真实世界场景与自然手势的跟踪、理解与建模,以及对虚拟世界的实时绘制与叠加(至少是目标)。这一步一旦实现,便是对 Phone 的核心能力的颠覆。如下表展示了 PC/Phone/Glass 的能力区别。
对于 Glass,最大的困境不是 “缺点”而是“难点”,但我相信这些难点随着材料科学的发展、计算能力的提升早晚会突破并趋近完美的,故“偏心”地不因当下这些难点扣分。
做这么多看似显而易见的关键能力分析,目的是想从一个视角来阐述一个理念:全息眼镜会成为类似手机一样普通消费者人手一部的产品,而不只是在垂直领域中(比如给警察、设计师、工程师)大放异彩。因为 Glass 能在关键能力上压倒 Phone,如同 Phone 能在同样的关键能力上压倒 PC 一样出色,Phone 能因为这些核心变化取代 PC, Glass 会取代 Phone。非要让我举例说明什么应用是每个人都必须要依靠 Glass 而不是 Phone 能够完成的,我现在想不出来有信服力的答案,但是我相信这样的核心变化。微软在宣传片中也以一种世界观的方式来洗脑:“Because when you change the way you see the world, you can change the world you see.”,这句话很受用,点出了 HoloLens 带来的本质性变化。如果技术能够兑现,人人都享受“Transform the world(HoloLens 的 Slogan)”,也就是一个新纪元的到来。
除了对核心能力的对比分析,不免联想了更多的事情一并说说:
零.微软把该产品取名 HoloLens 很鸡贼
Holo- 是全息的词头(Hologram, Holography),Lens 是镜片的意思。我想如果微软把这个产品叫做 HoloGlass 容易被骂跟风 Google 没创意,但是叫做 Lens 就高级很多了。Glasses 是框架眼镜,contact lens 是隐形眼镜。往远里想,如果技术再进步,万一这个设备真有可能做得比眼镜还要小,就成了一隐形眼镜两薄片了呢?那么 HoloLens 这个名字就很贴切了。所以说 Google 很实诚,知道短期做不小,就老老实实叫做 glass,微软志向更远大,也更会忽悠,真有那一天就赚到了。
一.Glass 会是穿戴式设备之王
Phone 之后,一个技术的热点趋势便是穿戴式设备,这个可以做到比手机更便携,更丰富的交互方式(比如能持续地采集手机采集不到的数据)。有预期到 2020 年,穿戴式设备的技术将会大量成熟并成为手机之外的智能辅助设备。而在这些穿戴式设备中,其他设备只是处于配角来辅助手机,而 Glass 才有超越手机的交互信息获取优势。搜狗自身没能够做 Glass,也认为自身能力不足以和市面上的手机厂商竞争,所以发展“糖猫”这么一款儿童智能手表,这部分人群都没有手机,就不存在这个竞争了。
二.大公司依然有创新的机会
曾经越来越认为大公司缺乏活力,创新的主体会是创业公司。从微软的这个案例看,有一些高精尖的创新,从人力到财力上,都不是小公司能承担的。微软说,为了搞 HoloLens 这玩意儿,投入了“thousands”的各种人才,秘密研发,把这些人的青春都搭进去了。AT&T 的贝尔实验室,曾经做出了很多伟大的创新来,也是大公司实现创新的证明。所以在一些创新领域,大公司任然是创新的主体,并且要做成了就是大成。曾经我们有“小公司自卑心”,觉得面对大公司很艰难,现在也要破解“大公司自卑心”。
三.什么东西能再次颠覆微信
我们都没有想到,在通用 SNS 领域,会有微信杀出来比肩 QQ。当然现在就会有推测,什么东西还能够再来颠覆微信呢?我之前的一个论断是:PC 诞生了 QQ,手机诞生了微信,要想再有一个类似的伟大 SNS 产品,那就不能依赖于 PC 或者手机,得是有新的终端载体,目前看,全息眼镜上的应用会是一个机会,当然,以腾讯的基因可能这个机会还是归他。
四.如何在全息眼镜上创业
现在提这个话题还有点早,这产品成熟可能还需要 5 年左右的时间。更不幸的是,我曾经翻过一下微软的 Kinect 编程入门,看起来还是蛮复杂的,这个 HoloLens 后面的编程框架,相对 Kinect 只会更复杂,要做出好的应用来,就不只是简单的“跪求 iOS/ 安卓开发工程师”这么简单了。
五.HoloLens 真能做成么
这个事情我也各种担忧。微软是否能够把这东西做到实用是一个问号,能实用了怎么开放给产业共同研发生产做大蛋糕也是一个问号。但是即便 HoloLens 不成,也会是指明了一条道路,有新的公司来前仆后继完成这个事业。所以我说是“微软眼镜带领人类进入新纪元”,发挥了指引的作用也算是“带领”。
六.全息眼镜之后是什么
已经用设备盖住了你的眼镜和耳朵还不够?那只能再深入一点插入大脑了。
答案是:Matrix。

